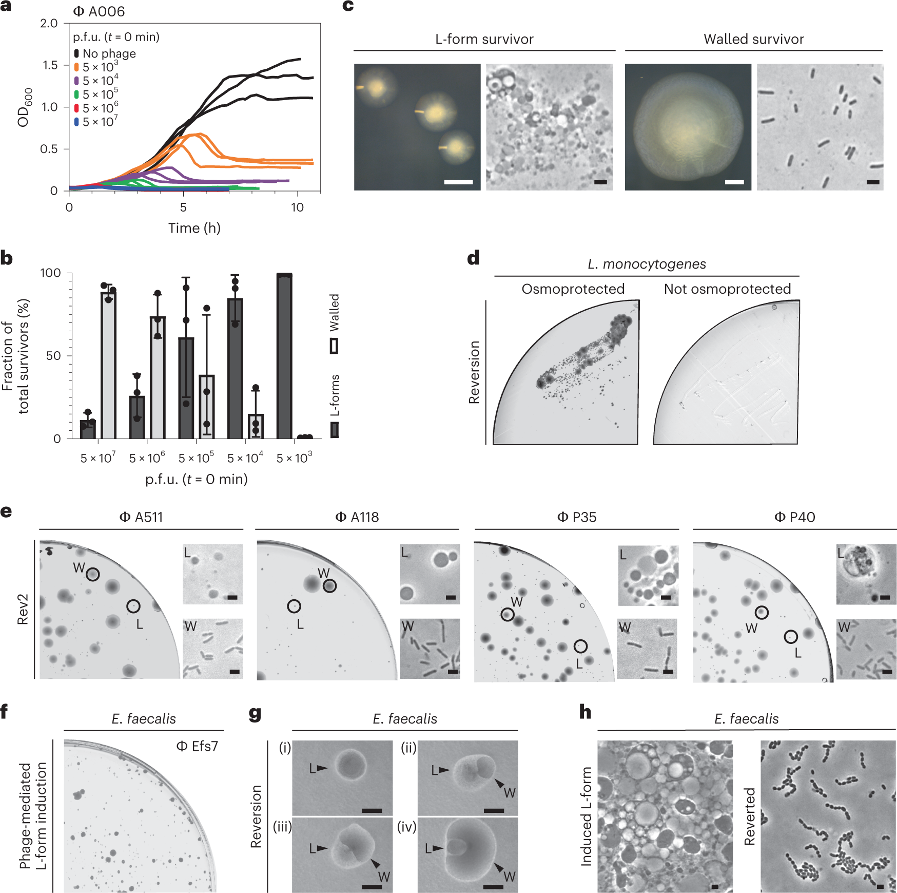
Fig. 2: Phage infection triggers bacterial L-form switching.
From: L-form conversion in Gram-positive bacteria enables escape from phage infection

a–c, L-form switching of L. monocytogenes Rev2 in response to phage A006 infection. a, Growth curves in liquid culture. Bacteria were challenged with 10-fold serial dilutions of phage (p.f.u.) or no phage at t = 0 min. For each dilution, three independent replicates are presented as individual curves. b, Relative quantification of bacterial colony forming units (c.f.u.) on DM3 agar. L-forms and walled survivors are normalized to the number of total c.f.u. per infection. Values are displayed as mean ± s.d. of three biological replicates. Each culture was plated on osmoprotective DM3 agar 5 h after reaching maximum OD600. Walled colonies were enumerated after 2 d, L-forms after 5 d. c, Micrographs depict colony phenotypes (left) and cell morphology (right) of L-forms and walled cells as observed in b. d, Phage-induced L. monocytogenes Rev2 L-forms retain the ability to revert to the walled state in the absence of selective pressure. Shown is a restreak of a single survivor L-form colony obtained from b on osmoprotective DM3 agar and hypotonic 0.5 BHI agar. Note that numerous reverted walled colonies as well as non-reverted L-form colonies emerge on DM3 agar plates after 5 d. In contrast, no colonies emerge on 0.5x BHI agar, ruling out the possible presence of remnant walled cells in the analysed colonies. e, Infection of L. monocytogenes Rev2 with phage A511, A118, P35 or P40 triggers L-form switching. Plates were imaged at 5 d post infection and are representative of individual infections at 5 × 103 p.f.u. (A511, A118, P40) or 5 × 106 p.f.u. (P35). Circles mark L-form (L) or walled (W) colony phenotypes. PC micrographs are shown for each colony. f, Infection of E. faecalis with phage Efs7 triggers L-form conversion. Plates were imaged at 2 d postinfection and are representative of infections at 103 p.f.u. g,h, E. faecalis L-forms retain the ability to revert to the walled state. Shown are colony morphologies at different stages of reversion (i–iv) (g) and corresponding PC micrographs (h) as observed at 2 d post infection. Figures are representative of three independent experiments (c–h). Scale bars, 0.5 mm (c, left; g), 2 µm (c, right; e,h).