Fig. 5: Bacterial cells undergoing productive phage infection do not form stable vesicles or wall-deficient L-form cells.
From: L-form conversion in Gram-positive bacteria enables escape from phage infection

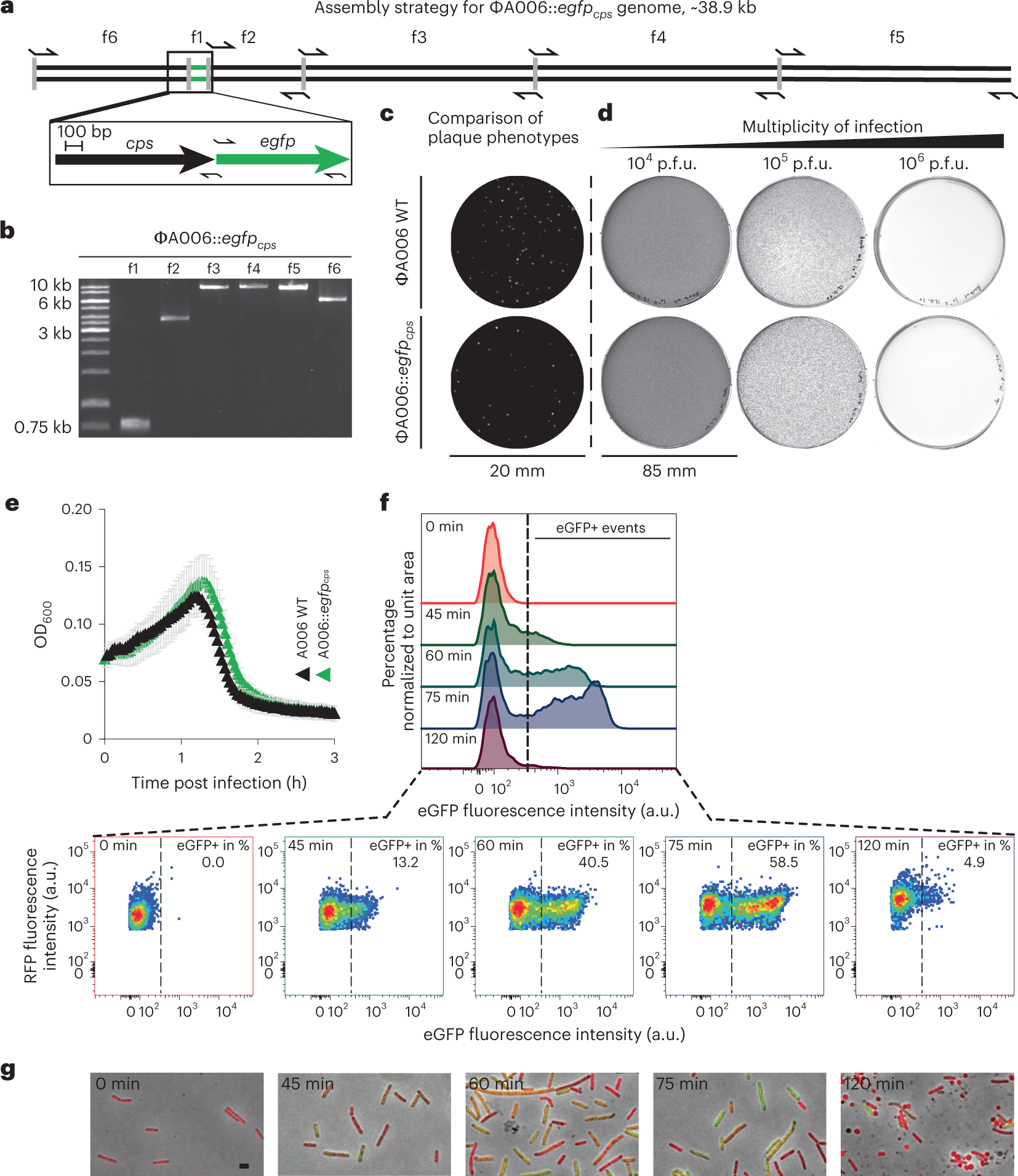
a,b, Engineering of a phage that allows fluorescence-based single-cell tracking of productive phage infection in L. monocytogenes. Strategy for synthetic assembly of phage A006::egfpcps (a) where gfp is placed under the control of the major capsid protein gene cps promoter, expression of which indicates productive phage infection. Arrows denote primer binding sites for PCR amplicons f1–f6 (b). c, Comparison of plaque phenotypes between wild-type (WT) phage A006 and A006::egfpcps as observed on soft agar overlay plates. Shown are representative plaque phenotypes at 24 h post infection, using L. monocytogenes Rev2 as a host (c,d). d, Concentration-dependent host killing in plate culture where phage A006 and its mutants were titrated in 10-fold serial dilutions. e, Comparison of host killing kinetics in liquid infection (left) and corresponding fluorescence emission intensities (right). L. monocytogenes Rev2 bacteria were challenged with excess amounts of A006 or A006::egfpcps in DM3Φ liquid medium. Turbidity or fluorescence intensity was monitored for 3 h. Data are displayed as mean ± s.d. of three independent experiments (n = 3). f, Flow cytometry analysis of L. monocytogenes Rev2 cells expressing chromosomally integrated RFP upon infection with excess amounts of A006::egfpcps in DM3Φ medium. Fluorescence-positive events (eGFP+) represent infected cells undergoing productive phage infection. Samples were analysed at 0, 45, 60, 75 or 120 min post infection. Overlayed histograms depict eGFP fluorescence intensity (arbitrary units, a.u.) vs percentage of cells normalized to the mode. Pseudocolour density plots show eGFP fluorescence intensity (a.u.) vs RFP fluorescence intensity (a.u.) displayed on a biexponential scale. The threshold value for eGFP+ events was set to 400 a.u. (dashed black line). Data are representative of three independent biological experiments. g, Micrographs of bacterial cells taken from f. Shown are merged images of channels for green and red-light emission and PC channel. Walled bacterial cells undergo a ‘green-shift’ due to transient phage-encoded GFP fluorescence. L-form switching occurs between t = 75 min and t = 120 min post infection. Note that wall-deficient cells (t = 120 min) express RFP but not eGFP. Scale bar, 2 µm.