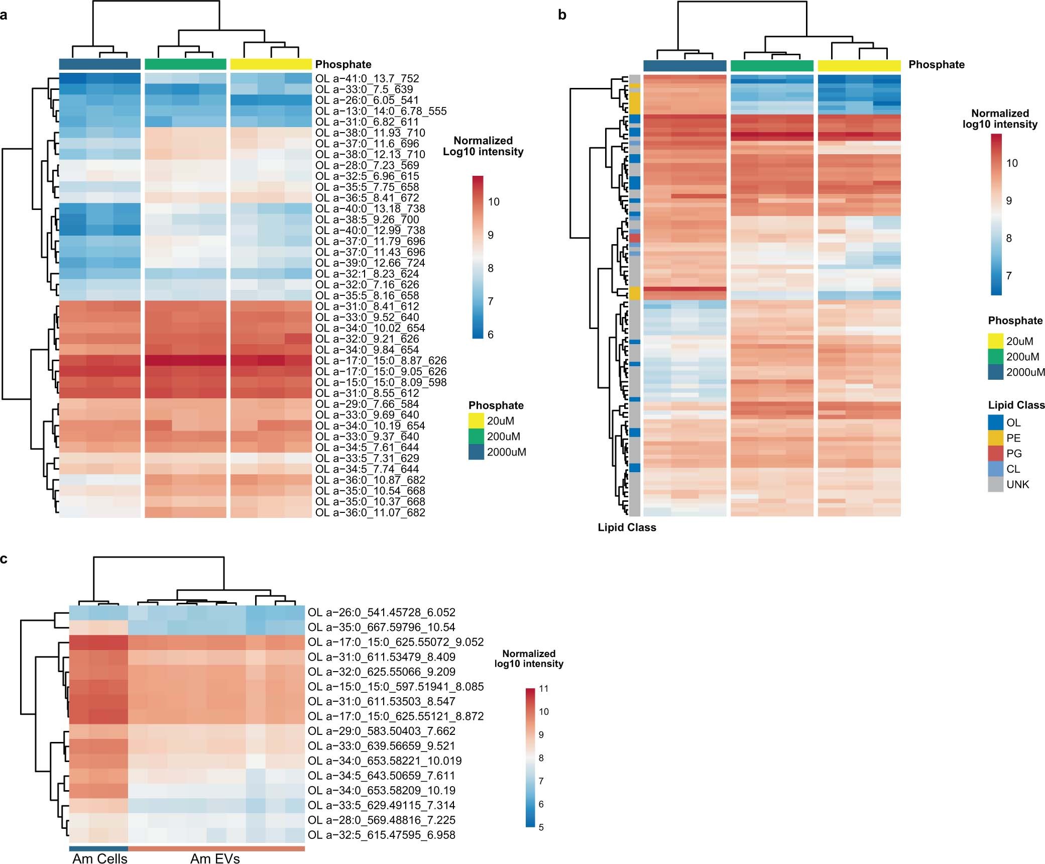
Extended Data Fig. 6: Detection of ornithine lipids (OL) in Akkermansia muciniphila.

a, Heatmap showing relative abundance of all OL species detected in cell pellets from A. muciniphila grown in vitro in defined media supplemented with different levels of phosphate: 20 µM, 200 µM and 2000µM. b, Relative abundance of lipid features detected in cell pellets from A. muciniphila grown in defined media with different levels of phosphate. Top 200 most abundant lipids features are shown. c, Relative abundance of OL features detected extracellular vesicles (AmEVs) purified from A. muciniphila grown in defined medium with the comparison to A. muciniphila cells.