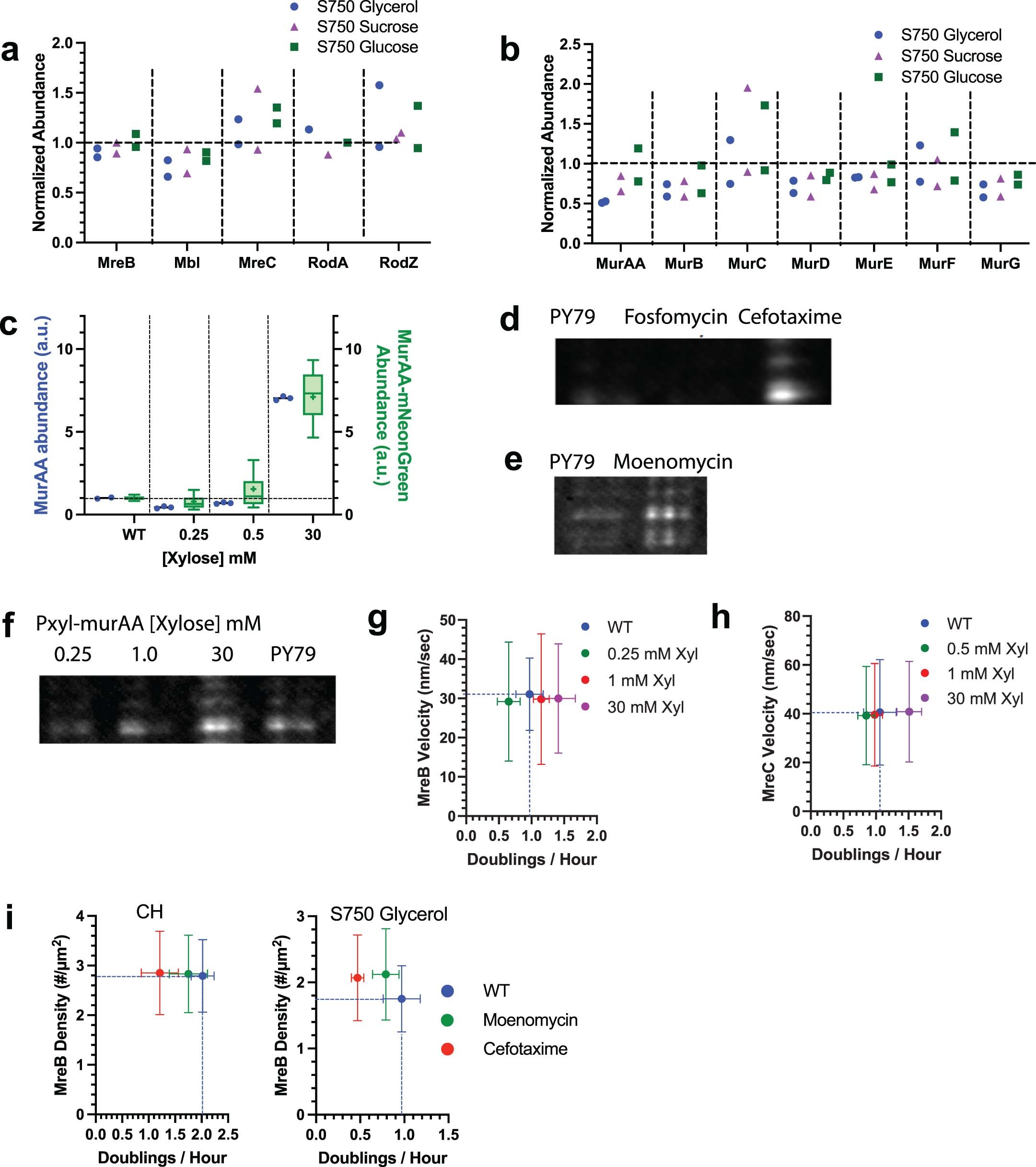
Extended Data Fig. 2: Relative abundance of Rod complex proteins and Mur enzymes, quantitation of MurAA and Lipid II abundance, and effects of different MurAA inductions.
From: Growth rate is modulated by monitoring cell wall precursors in Bacillus subtilis

a, The abundance of Rod complex components in WT (PY79) cells grown in different media. Abundances are taken from the proteomic mass spectrometry datasets published in Dion et al.13. These datasets included two biological replicates. Each protein abundance is normalized to the mean abundance of that protein in WT cells grown in CH media. Note that membrane proteins, like RodA, were not detected in every replicate. Dotted line represents protein abundances in CH. b, The abundance of Mur enzymes in WT (PY79) cells grown in different media. Abundances are taken from the proteomic mass spectrometry datasets published in Dion et al.13. These datasets included two biological replicates. Each protein abundance is normalized to the mean abundance of that protein in WT cells grown in CH media. Dotted line represents protein abundances in CH. c, The relative abundance of MurAA determined by (Left axis) proteomic mass spectrometry in WT (PY79) and Pxyl-murAA (bYS365) cells growing in glycerol at different xylose concentrations, and (Right axis) the relative intensity of WT murAA-mNeonGreen (bYS397) and Pxyl-murAA-mNeonGreen (bYS1087) cells growing in glycerol at different xylose concentrations. Protein abundances are normalized to WT cells grown in S750 glycerol. The proteomic mass spectrometry dataset included 2–3 biological replicates. Note some error bars are too small to resolve. d, Western blot showing accumulation of Lipid II in WT (PY79) cells grown in S750 glycerol in the presence of cefotaxime (0.25 μg/ml). Fosfomycin (100 μg/ml) depletes Lipid II from cells. The experiment was repeated twice with similar results. e, Western blot showing accumulation of Lipid II in WT (PY79) cells grown in S750 glycerol in the presence of moenomycin (2.5 μg/ml). The experiment was repeated twice with similar results. f, Western blot showing Lipid II levels increases as murAA induction levels in Pxyl-murAA (bYS365). The experiment was repeated twice with similar results. g, MreB velocity remains constant with murAA induction. Cells containing xylose-inducible MurAA and MreB-mNeonGreen (bYS497) were grown in S750 glycerol with a range of MurAA inductions. The velocity of MreB filaments was determined by particle tracking. h, mNeonGreen-MreC velocity under different inductions of Pxyl-murAA (bYS499) grown in S750 glycerol. i, Sub-MIC treatment of moenomycin (2.5 μg/ml) and cefotaxime (0.25 μg/ml) in both CH (left) and S750 glycerol (right) can reduce the growth rate of WT (bYS09) cells without reducing MreB filament density. d, Western blot showing accumulation of Lipid II in WT (PY79) cells grown in S750 glycerol in the presence of cefotaxime (0.25 μg/ml). Fosfomycin (100 μg/ml) depletes Lipid II from cells. e, Western blot showing accumulation of Lipid II in WT (PY79) cells grown in S750 glycerol in the presence of moenomycin (2.5 μg/ml). f, Western blot showing Lipid II levels increases as murAA induction level increases in Pxyl-murAA (bYS365). g, MreB velocity remains constant with murAA induction. Cells containing xylose-inducible MurAA and MreB-mNeonGreen (bYS497) were grown in S750 glycerol with a range of MurAA inductions. The velocity of MreB filaments was determined by particle tracking. h, mNeonGreen-MreC velocity during different inductions of Pxyl-murAA (bYS499) grown in S750 glycerol. i, Sub-MIC treatment of moenomycin (2.5 μg/ml) and cefotaxime (0.25 μg/ml) in both CH (left) and S750 glycerol(right) can reduce the growth rate of WT (bYS09) cells without reducing the MreB filament density. Dashed lines represent the mean of WT values. All constructs are at the native locus unless otherwise indicated. N values are available in Supplementary Table 2. Boxes indicate 25–75 percentiles, whiskers indicate 10–90 percentiles, the midline indicates median, and + indicates the mean. Error bars represent standard deviation.