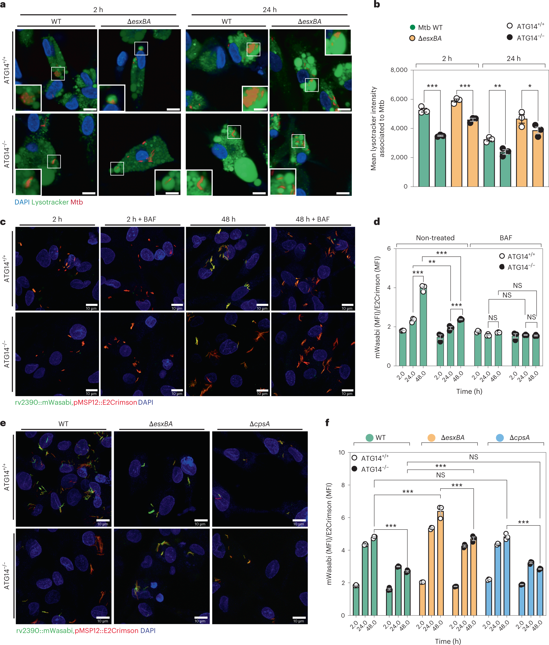
Fig. 6: ATG14 is required for Mtb phagosome maturation.

a, Snapshot of live ATG14+/+ or ATG14−/− iPSDM infected with Mtb WT and ΔesxBA stained with LTR and NucBlue dye. Nuclear staining (blue), LTR (green) and Mtb E2-Crimson (red). Scale bars, 10 µm. b, Quantitative analysis of the LTR association with Mtb as mean fluorescence intensity (MFI). Data representative from one out of two independent experiments (n = 3 independent wells). Results are shown as mean ± s.e.m. One-way ANOVA followed with Šídák’s multiple comparisons test ***P < 0.001, **P < 0.002, *P < 0.033. c, Snapshot of ATG14+/+ or ATG14−/− iPSDM infected with Mtb expressing rv2390::mWasabi,pMSP12::E2-Crimson reporter in the presence or absence BafA1 (BAF). Scale bars. 10 µm. d, Quantitative analysis of rv2390 promoter activity as MFI of mWasabi over E2-Crimson at the indicated timepoints of infection with ATG14+/+ or ATG14−/− iPSDM. Data representative from one out of three independent experiments (n = 3 independent wells). Results are shown as mean ± s.e.m. One-way ANOVA followed with Šídák’s multiple comparisons test ***P < 0.001, **P < 0.002; NS, non-significant. e, Snapshot of ATG14+/+ or ATG14−/− iPSDM infected with Mtb WT, ΔesxBA or ΔcpsA strains expressing rv2390::mWasabi, pMSP12::E2-Crimson reporter at 48 h of infection. Scale bars, 10 µm. f, Quantitative analysis of rv2390 promoter activity as MFI of mWasabi over E2-Crimson in Mtb WT, ΔesxBA or ΔcpsA strains at the indicated time points of infection with ATG14+/+ or ATG14−/− iPSDM. Data representative from one out of two independent experiments (n = 3 independent wells). Results are shown as mean ± s.e.m. Two-way ANOVA followed with Šídák’s multiple comparisons test. ***P < 0.001; NS, non-significant.