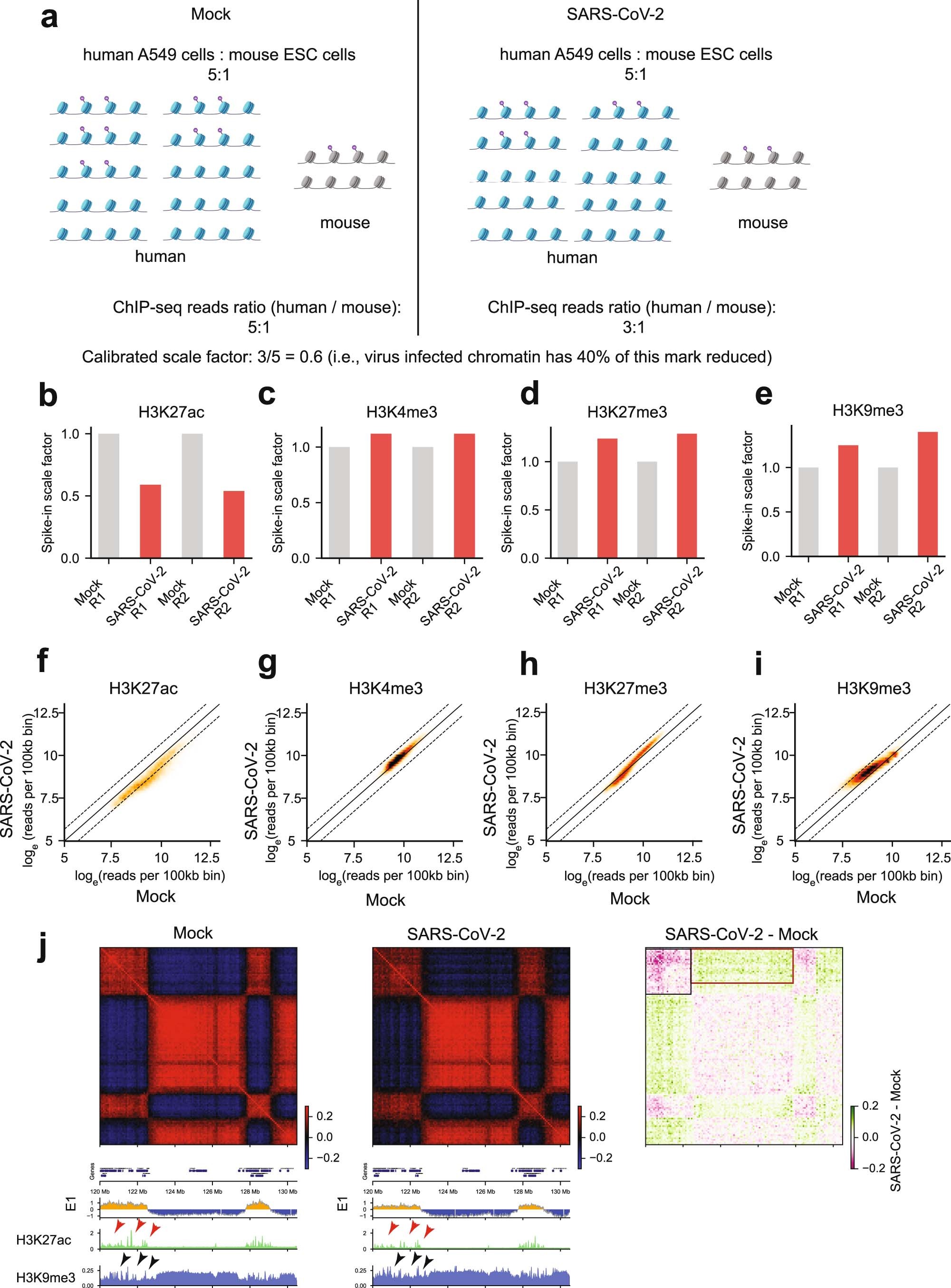
Extended Data Fig. 6: Calibrated ChIP-Seqs demonstrate epigenome reprogramming during SARS-CoV-2 infection.

a. A diagram illustrating the design of calibrated ChIP-Seq using mouse ESCs as spike-in for human A549 cells (with or without infection). Created with BioRender.com. b,c,d,e. Barplots showing the scale factors calculated based on human/mouse reads in both Mock and SARS-CoV-2 conditions, which permit calibrated ChIP-Seq analyses of H3K27ac, H3K4me3, H3K27me3, and H3K9me3. R1 and R2 indicate biological replicates 1 and 2. f,g,h,i. Scatter plots show virus-caused genome-wide changes of histone mark ChIP-Seq signals at 100 kb bins for H3K27ac, H3K4me3, H3K9me3 and H3K27me3. The x,y-axis are natural logarithmically scaled reads densities from calibrated ChIP-Seq data. Dotted lines denote changes by two folds. j. Snapshots of Pearson’s correlation matrices, E1 compartmental scores, as well as ChIP-Seq tracks of H3K27ac and H3K9me3 in Mock or SARS-CoV-2 infected cells. The right side shows the difference of Pearson’s correlation matrices between SARS-CoV-2 and Mock (pink color shows decrease; green shows increase). At the bottom, red arrowheads on top of the H3K27ac peaks show strong reduction after infection, which was accompanied by quantitative increase of H3K9me3 signals in the same region (black arrowheads). Accordingly, this entire A compartment domain displays reduced compartmental strength (that is, lower PCA E1 scores, see yellow signals in the E1 track), showing less A-A compartmental interactions within the same A compartment (black box in the rightmost panel) and increased A-B mixing with the nearby B compartment (red box in the rightmost panel). Bin size = 80 kb. Color scales indicate Pearson correlation coefficient (left and middle), and the differences of Pearson correlation coefficient (right).