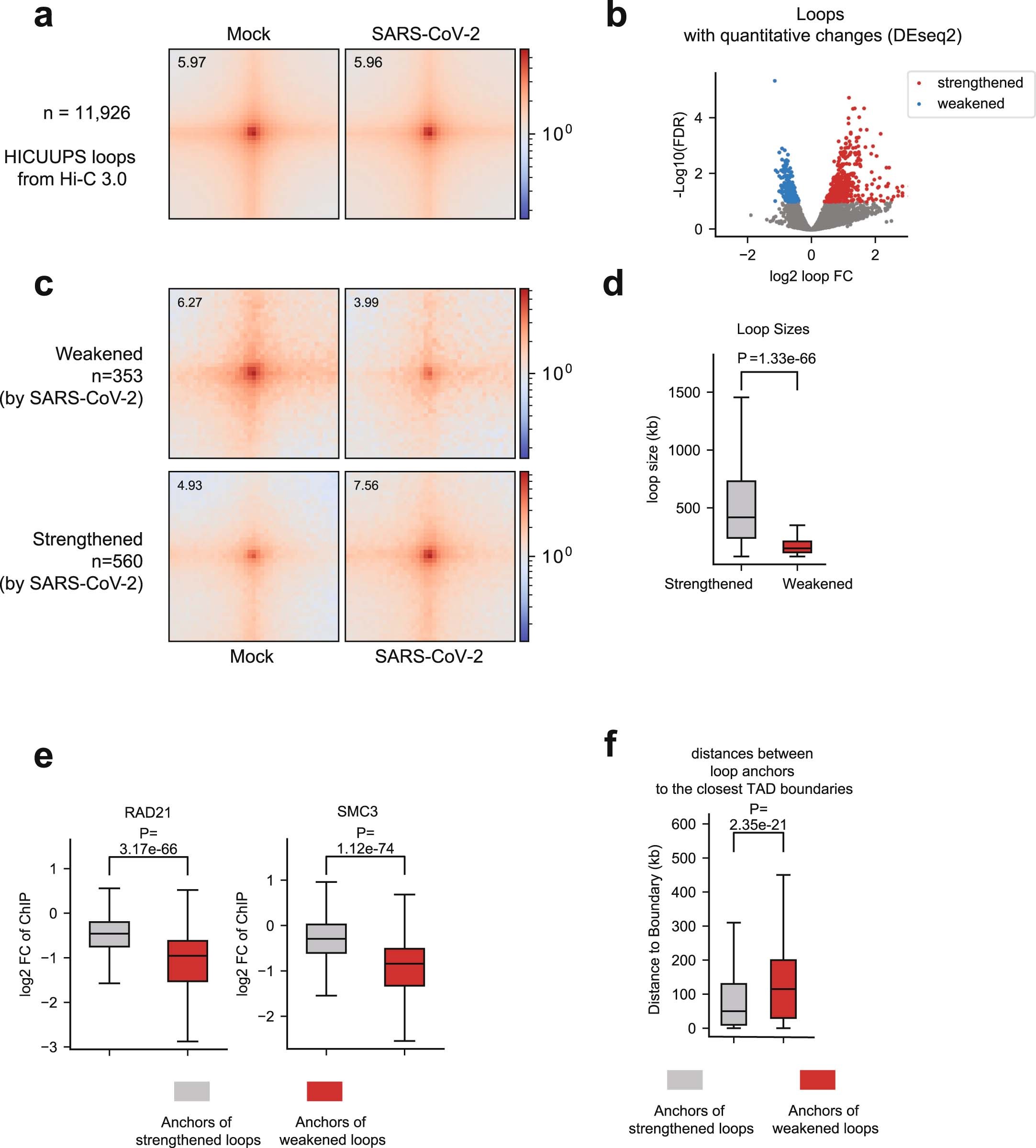
Extended Data Fig. 8: Dot-shaped chromatin loops are largely unaltered by SARS-CoV-2 infection, but a subset of them is changed.

a. Aggregated peak analysis (APA) shows the strength of all chromatin loops (observed/expected) in Mock (left) and SARS-CoV-2 (right) infected cells for 11,926 dot-shaped loops called by call-dots algorithm. Color scales indicate aggregated Hi-C observed / expected (O/E) contacts. b. Volcano plot generated by DEseq2 using the two replicates of Hi-C that defines quantitatively changed loops after SARS-CoV-2 infection (FDR < 0.1, see Methods53). c. APA plots for the subsets of virus-weakened and strengthened loops. The numbers of such loops are shown. For APA plots in panels a and c, the bin size for plotting the heatmap is 5 kb, and the heatmaps show genomic regions + /- 100 kb surrounding the loop anchors. The numbers on the heatmaps indicate the central pixel values. Color scales indicate aggregated Hi-C O/E contacts. d. A boxplot showing the sizes of loops belonging to strengthened and weakened groups. From left to right, n = 560 and 353. P = 1.33e-66, calculated with a two-sided Mann-Whitney U test. e. Boxplots showing the virus-induced fold changes of cohesin binding (measured by calibrated cohesin ChIP-Seq) on the loop anchors of the two groups of loops: those quantitatively strengthened or weakened. From left to right, n = 983 and 535 (RAD21); from left to right, n = 1023 and 543 (SMC3). P = 3.17e-66 (RAD21). P = 1.12e-74 (SMC3). P-values are calculated with a two-sided Mann-Whitney U test. f. Boxplots showing the distances of each loop anchor to its closest TAD boundary for two groups of virus-affected loops: those quantitatively strengthened or weakened. From left to right, n = 1038 and 687. P = 2.35e-21, calculated with a two-sided Mann-Whitney U test. For all boxplots, the centre lines represent medians; box limits indicate the 25th and 75th percentiles; and whiskers extend 1.5 times the interquartile range (IQR) from the 25th and 75th percentiles.