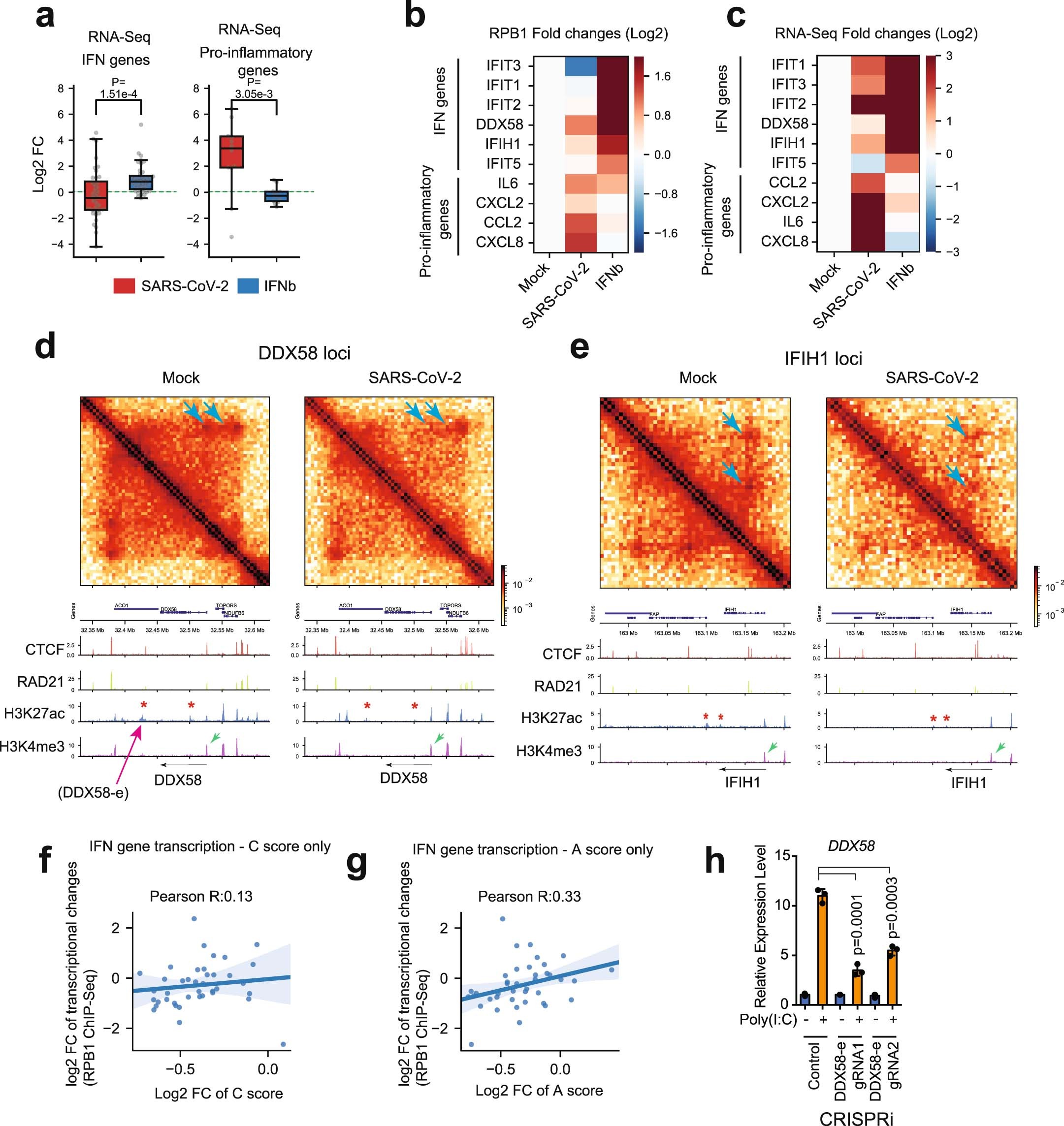
Extended Data Fig. 9: SARS-CoV-2 disruption of chromatin architecture correlates with the transcriptional inhibition of interferon response genes.

a. Boxplots showing the expression deregulation of key interferon response (IFN) (n = 40) and pro-inflammatory (PIF) genes (n = 12) after SARS-CoV-2 infection or IFN-beta treatment (1000 u/ml, 6-hr), as shown by RNA-Seq changes. P = 1.51e-4 and 3.05e-3, respectively, calculated with a two-sided Mann-Whitney U test. For boxplots, the centre lines represent medians; box limits indicate the 25th and 75th percentiles; and whiskers extend 1.5 times the interquartile range (IQR) from the 25th and 75th percentiles. b,c. Heatmaps of select IFN or PIF genes showing their fold changes in Pol2 ChIP-Seq or RNA-seq after SARS-CoV-2 infection or IFN-beta treatment (1000 u/ml, 6-hr). d,e. Hi-C matrices (bin size: 5 kb) and calibrated ChIP-Seq tracks for indicated factors at two key loci encoding viral RNA sensors: DDX58 (encoding RIG-I) and IFIH1 (encoding for MDA5). Left: Mock; right: SARS-CoV-2. Blue arrows point to reduced dot-shaped loops. The intra-TAD interactions were weakened throughout these two TADs. Red asterisks show reduced H3K27ac peaks by virus infection. Green arrows show H3K4me3 peaks at promoters that are not changed by SARS-CoV-2. A pink arrow in panel d points to the enhancer targeted by CRISPRi in panel h (see below). Color scales indicate Hi-C contact frequencies. f. A scatter plot showing a poor correlation between the C score only (from Hi-C contact, x-axis) and the true transcriptional changes of IFN genes by SARS-CoV-2 (y-axis, RPB1 ChIP-Seq). Error bands indicate the 95% confidence interval of the regression estimate. Pearson’s correlation coefficient for contact only: R = 0.13. X and y-axis fold changes denote SARS-CoV-2/Mock. g. Similar to panel f, this is a scatter plot showing a poor correlation between the A score only (from enhancer H3K27ac activity, x-axis) and the true transcriptional changes of IFN genes by SARS-CoV-2 (y-axis, RPB1 ChIP-Seq). Error bands indicate the 95% confidence interval of the regression estimate. Pearson’s correlation coefficient for enhancer activity only: 0.33. h. RT-qPCR results showing that CRISPRi inhibition of the enhancer in DDX58 locus reduced its response to poly (I:C). The DDX58 enhancer for CRISPRi is shown in panel d. Data was normalized to the -poly(I:C) in control group, and denote mean + /- SD (n = 3, representative of two independent experiments); P values were calculated with a two-sided independent T-test.