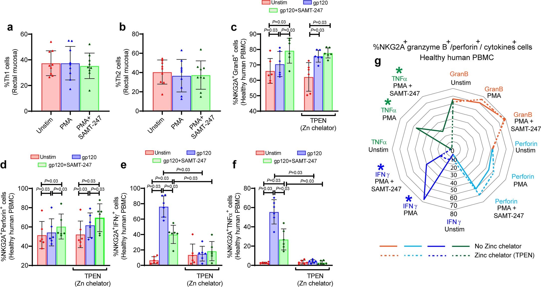
Extended Data Fig. 7: Quantification of macaque mucosal T-cell responses and human NK cell responses.
From: Vaccine plus microbicide effective in preventing vaginal SIV transmission in macaques

a, b) Frequency of Th1 cells and Th2 cells in the rectal mucosa of macaques (n = 9). c-g) Comparison of expressions of granzyme B, perforin, IFN‐γ and TNF-α by NKG2A+ cells from healthy humans (n = 6) in the absence or presence of zinc chelator and stimuli (n = 6). Data shown in (a-g) were analyzed with the two-tailed Wilcoxon signed-rank test. Horizontal and vertical bars denote mean and SD. The radar plot represents the mean percentage value of cytokine responses. Solid lines represent the absence of zinc chelator and dashed lines represent the presence of zinc chelator.