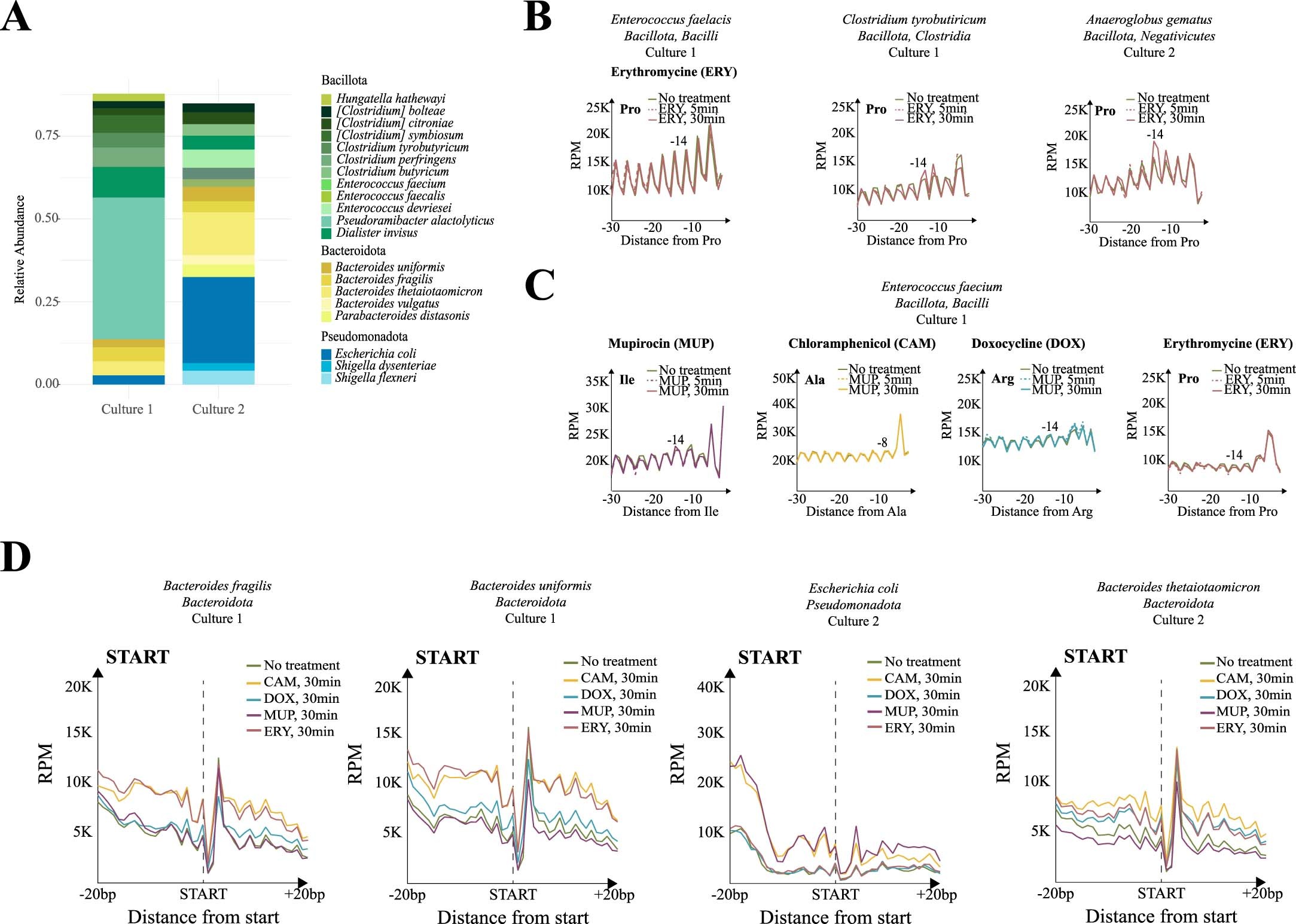
Extended Data Fig. 8: The composition of fecal cultures influences specie-specific response to antibiotic treatments.

A, Relative composition of the used fecal cultures based on genomic DNA abundance. B, Line plots showing 5PSeq metagene abundance in respect to selected features illustrating species-specific differential response depending on the culture of origin. C, Example of the Bacillota E. faecium showing little response to the applied drug treatment. D, Bacteroidota species, lacking RNase J, also present clear alterations of the 5´P degradome profile in response to drug treatment.