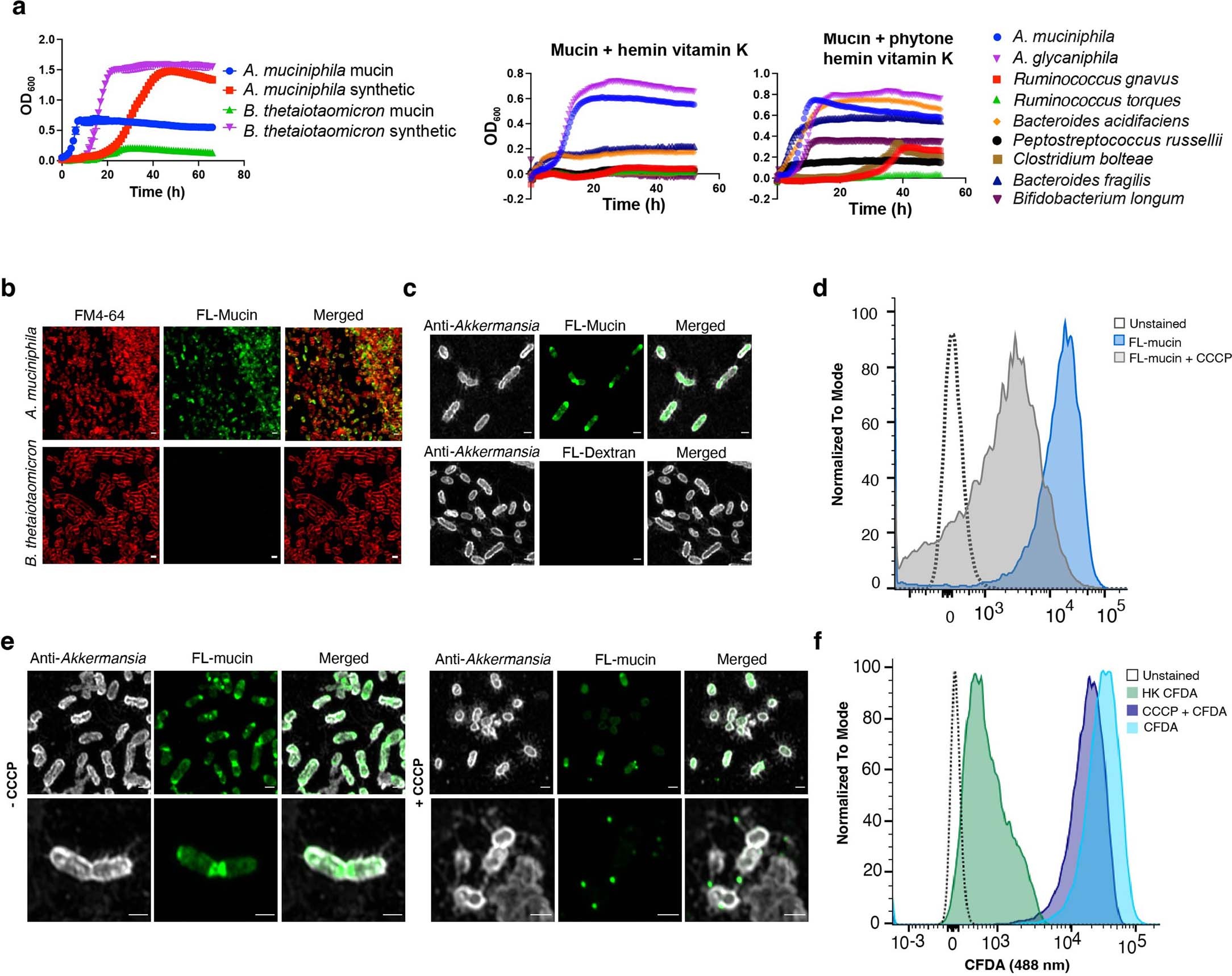
Extended Data Fig. 1: Akkermansia sp. are mucin specialists and the acquisition of mucin by A. muciniphila is selective and energy dependent.

(a) Growth curves, as assessed by optical density (OD600) of a range of Gram-positive and Gram-negative mucin-degrading intestinal microbes, including A. muciniphila and A. glycaniphila, in the indicated medium. (b) A. muciniphila and Bacteroides thetaiotaomicron grown with fluorescein-mucin. The cells were grown with fluorescein mucin in a modified version of synthetic media with 0.25% mucin as the sole carbon source. Membranes were labelled with FM4-64. Experiments were repeated twice. (c-d) Mucin uptake is a specific and active process. A. muciniphila grown in the presence of either fluorescein-mucin or fluorescein-dextran (green) for 3 h and stained with anti-Akkermansia anti-sera (anti-Akk). All microscopy was performed at least three times (c). Flow cytometric analysis of cells grown in the presence of fluorescein-mucin for 3 h, with or without pre-treatment with CCCP. Cells for flow cytometry were gated for the anti-Akkermansia positive population and the numbers under each curve represent the mean fluorescent intensity of fluorescein-mucin (d). A. muciniphila grown with fluorescein-mucin for 3 h without CCCP or with CCCP treatment (e). Flow cytometry analyses of A. muciniphila grown with the cell permanent esterase carboxyfluorescein diacetate (CFDA) in the presence and absence of CCCP, and after heat inactivation (f). Scale bar, 1 μm. Error bars represent the standard error of the mean.