Extended Data Fig. 7: Gel analyses and enzyme activity assays of different GpPurZ0 mutants.
From: Alternative Z-genome biosynthesis pathway shows evolutionary progression from Archaea to phage

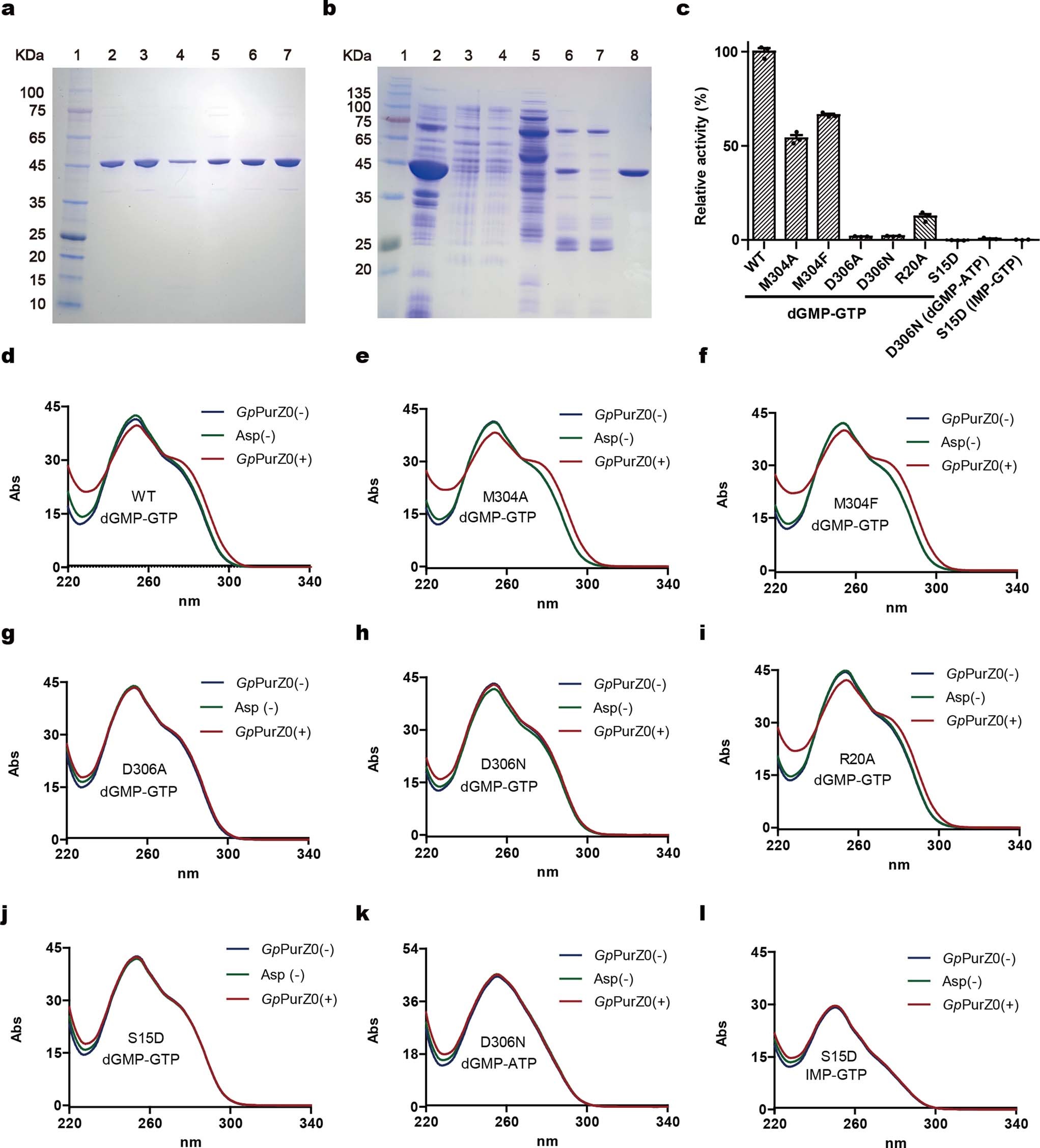
a, Gel analysis of purified proteins. 4–20% SDS gel with lane 1, molecular weight marker; and lanes 2–7 with purified M304A, M304F, D306A, D306N, R20A, S15D mutants. b, Gel analysis of fractions during purification of the D306A mutant. 4–20% SDS gel with lane 1, molecular weight marker; lane 2, cell debris and inclusion body; lane 3, soluble fraction of total cell lysate; lane 4, unbound of the Ni-NTA column; lane 5, eluate with buffer containing 25 mM imidazole; lane 6, eluate with buffer containing 250 mM imidazole; lane 7, unbound of the DEAE column, and lane 8, eluate with buffer containing 400 mM KCl from the DEAE column. c, Enzyme activities of the mutants relative to that of the wild type enzyme. Data are mean ± SEM (N = 3 replicates). d-l, Spectrometric assays of the wild type and mutant GpPurZ0 enzymes.