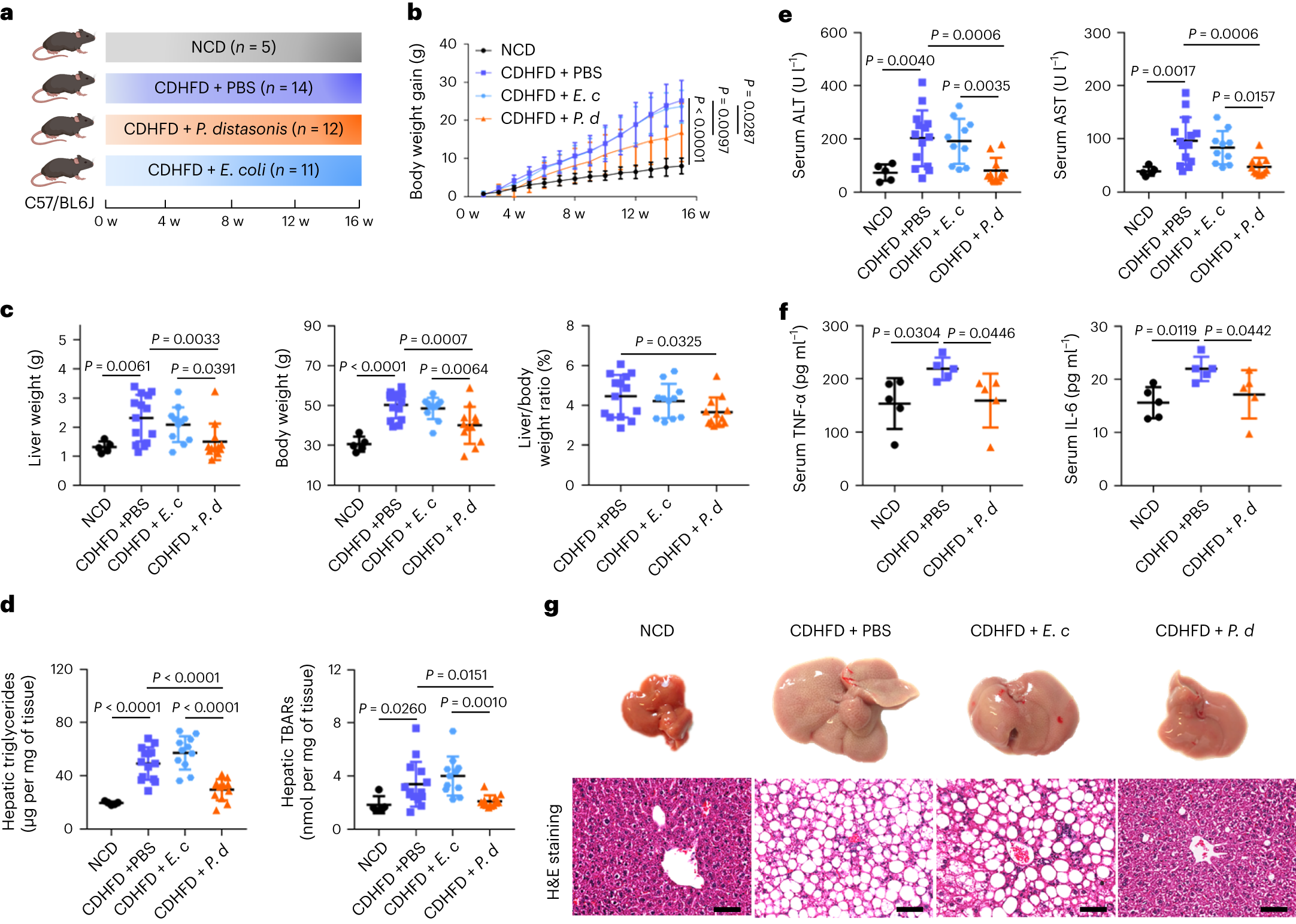
Fig. 3: P. distasonis ameliorated CDHFD-induced NASH in mice.

a, Study design of the CDHFD-induced NASH model with bacteria treatment. Created with BioRender.com. b, Body weight curve. c, Liver weight, body weight and liver-to-body weight ratio. d, Hepatic TG and hepatic TBARs. b–d, Between 5 and 14 mice were used in each group: NCD (n = 5), CDHFD + PBS (n = 14), CDHFD + E. coli (E. c) (n = 11) and CDHFD + P. distasonis (P. d) (n = 12). e, Serum ALT and AST. Between 5 and 14 mice were used in each group: NCD (n = 5), CDHFD + PBS (n = 14), CDHFD + E. c (n = 10) and CDHFD + P. d (n = 11). f, Serum TNF-α and IL-6, n = 5 per group. g, Representative morphology, haematoxylin and eosin staining of liver from mice fed NCD, CDHFD + PBS, CDHFD + E. c and CDHFD + P. d. Scale bars, 50 µm. One slide per mouse was stained. b–f, Data are presented as the mean of biological replicates ± s.d. P value obtained by one-way ANOVA with Fisher’s LSD.