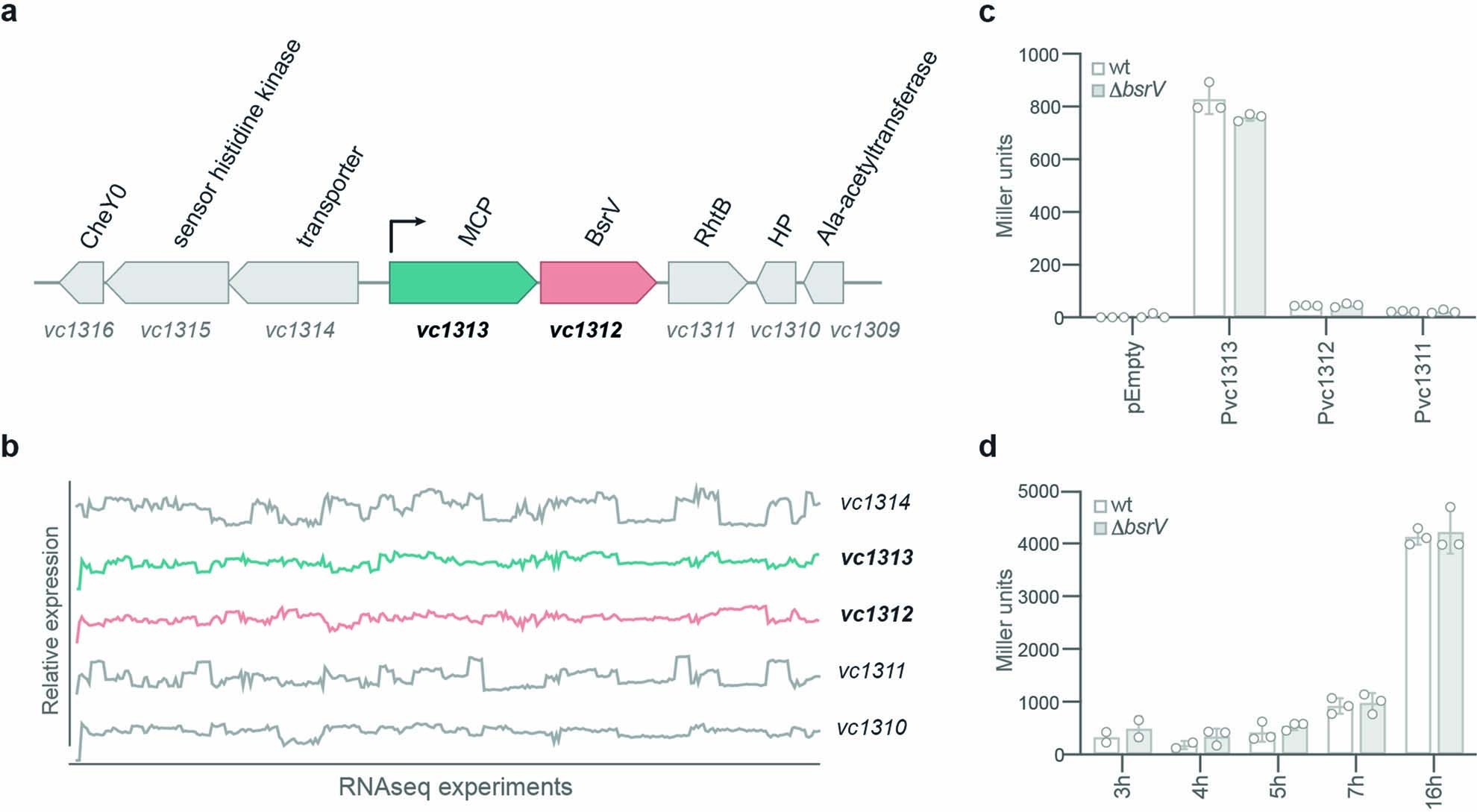
Extended Data Fig. 5: MCPDRK genetic context and promoter transcriptional activity.
From: d-amino acids signal a stress-dependent run-away response in Vibrio cholerae

a, Genetic context of vc1313. b, Relative expression of vc1313-vc1312 and adjacent genes across 307 available V. cholerae RNAseq experiments. c, Transcriptional activity of the putative promoter regions of the genes forming the operon (vc1313, vc1312 and vc1311) in wild-type (wt) and ΔbsrV mutant backgrounds. β-galactosidase assay was performed in cultures carrying pCB192N-derivatives grown for 8 hours at 37 °C in LB. β-galactosidase activity is measured in Miller units. d, Transcriptional activity of the Pvc1313 putative promoter region at different timepoints. β-galactosidase assay was performed in cultures of wild-type (wt) and ΔbsrV mutant backgrounds carrying pCB192N-Pvc1313, grown at 37 °C in LB for the indicated time. β-galactosidase activity is measured in Miller units. Error bars in c and d represent mean values ± SD of 3 biologically independent samples.