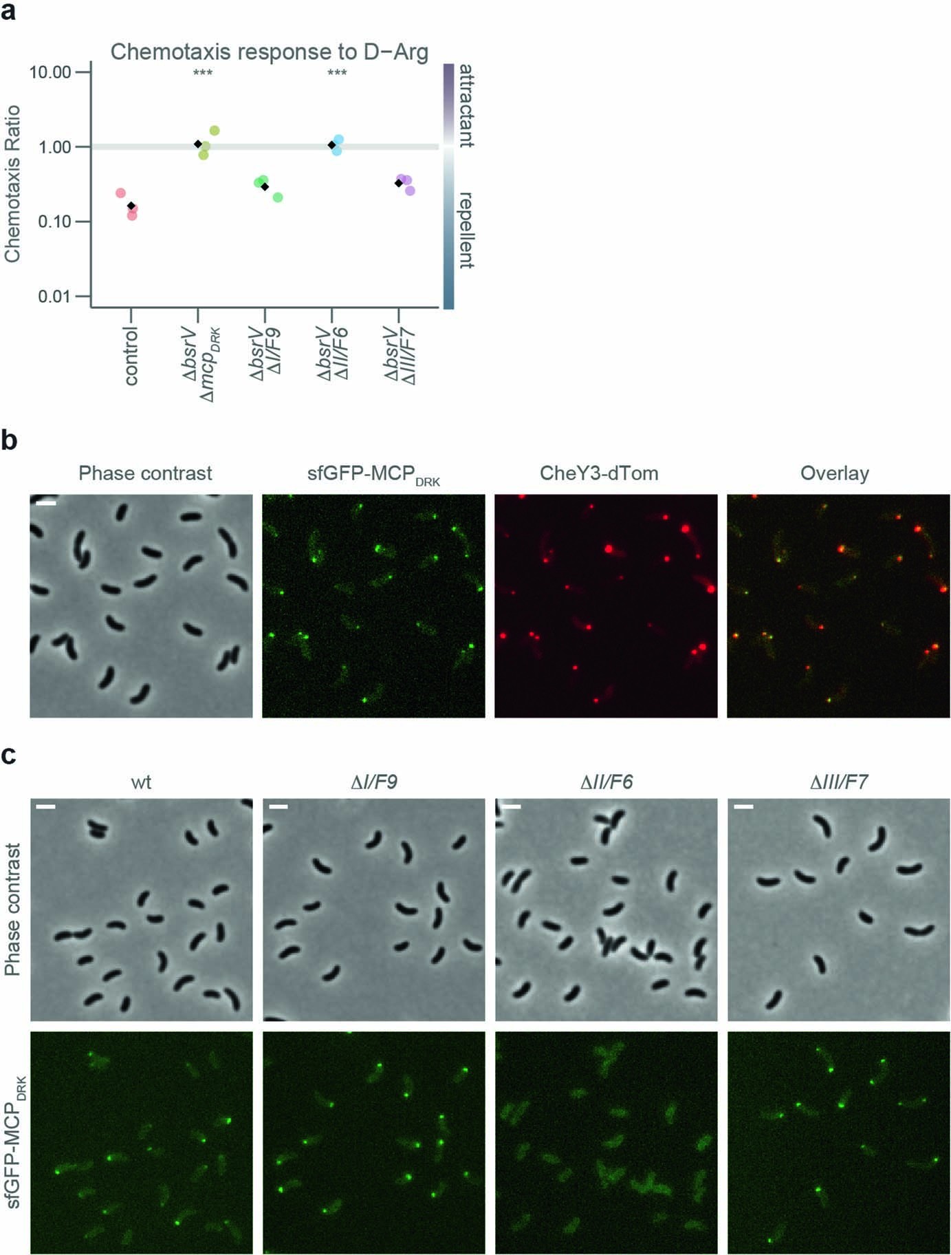
Extended Data Fig. 6: MCPDRK forms part of the chemotaxis F6 system.
From: d-amino acids signal a stress-dependent run-away response in Vibrio cholerae

a, Chemotaxis response to D-Arg of chemotaxis system mutants. ΔI/F9 and ΔIII/F7 showed similar response to D-Arg as control strain. No response was observed for ΔII/F6 system mutant. ΔbsrV strain was used as background. Black diamond represents the mean of 3 independent biological replicates. Significant differences (unpaired t-test) are indicated by *** (p < 0.001), n = 3. b, Co-localization of sfGFP-MCPDRK and CheY3-dTtomato (chemotaxis system II/F6) fluorescence reporters during stationary phase. c, Localization of sfGFP-MCPDRK in the three chemotaxis systems knockout backgrounds. Representative micrographs of all experiments are shown. Representative micrographs of 3 independent replicates are shown in b and c, at least 3 images were acquired per condition: scale bar, 2 μm.