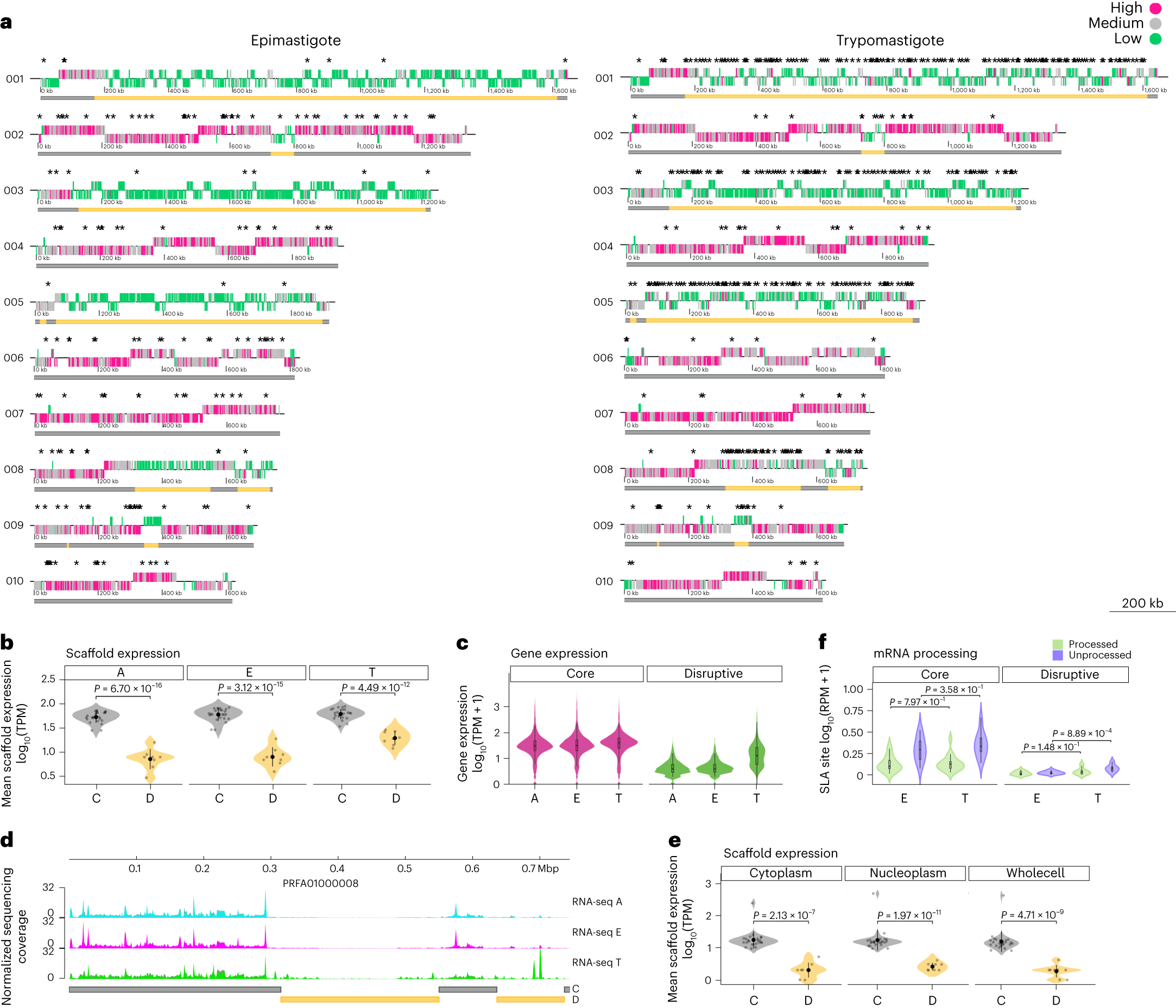
Fig. 2: Transcriptional heterogeneity in the genomic compartments of T. cruzi.
From: Genome-wide chromatin interaction map for Trypanosoma cruzi

a, Genomic distribution of genes classified according to the number of transcripts in the largest ten scaffolds. Core and disruptive genomic compartments are indicated by grey and yellow bars, respectively. Differentially expressed genes are indicated by asterisks. b, Mean expression of scaffolds composed of core (N = 24) and disruptive (N = 8) compartments. Scaffolds were classified as core or disruptive when one of the genome compartments spans 80–100% of the length of the scaffold. Scaffolds containing the core compartment present a greater mean expression than the scaffolds defined as disruptive. Data are presented as mean ± s.d. P values are from the unpaired Welch two-sample t-test (two-sided). c, RNA expression of core and disruptive genes at the different stages of the parasite life cycle. Centre lines of the box plots represent medians, box limits represent 25th and 75th percentiles and whiskers span minimum-to-maximum values. The bimodality coefficient obtained for expression data of disruptive genes in trypomastigotes was 0.678. Values larger than 0.555 indicate the bimodality of data62. The mean expression (log10(TPM)) of core genes (N = 11,947) is 1.41, 1.43 and 1.49 in amastigotes (A), epimastigotes (E) and trypomastigotes (T), respectively. The mean expression (log10(TPM)) of disruptive genes (N = 2,991) is 0.59, 0.64 and 1.17 in A, E and T, respectively. d, Representative coverage plot normalized using CPM. Bin size, 10 bp. For each condition, two biological replicates are plotted. The genomic position of core and disruptive genome compartments are represented by grey and yellow bars, respectively. e, Mean scaffold expression of core (N = 24) and disruptive (N = 8) scaffolds using transcriptomic data of different subcellular compartments. Data are presented as mean ± s.d. P values are from the unpaired Welch two-sample t-test (two-sided). f, Quantification of the processed and unprocessed transcripts from RNA-seq reads covering the SLA site. RPM, reads per million. Centre lines of the box plots represent medians, box limits represent 25th and 75th percentiles and whiskers span minimum-to-maximum values. SLA regions with more reads were selected for the analysis (N = 10 core and N = 6 disruptive). The P values are from the Wilcoxon test (two-sided) for the mean difference in all cases.