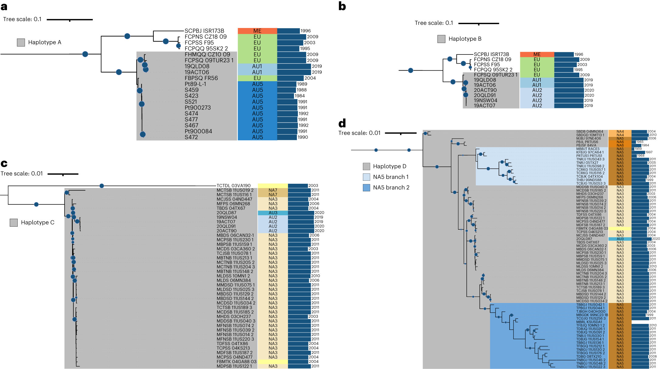
Fig. 4: Pruned phylogenetic trees of global Pt isolates against the individual A, B, C and D haplotypes.
From: Nuclear exchange generates population diversity in the wheat leaf rust pathogen Puccinia triticina

a–d, Phylogenetic trees were constructed on the basis of SNPs called against the single haplotypes (Extended Data Figs. 4–7) and sub-branches of the trees containing isolates with the relevant haplotype reference are displayed. a, 19ACT06 haplotype A. b, 19NSW04 haplotype B. c, 20QLD87 haplotype C. d, 20QLD87 haplotype D. Bootstrap values over 80% are indicated with blue circles. Clades are indicated next to the name of each isolate (ME, Middle East; EU, European; AU1–AU5, Australian 1–5; NA1–7, North American 1–7). The year of collection for each isolate is shown next to the blue bars.