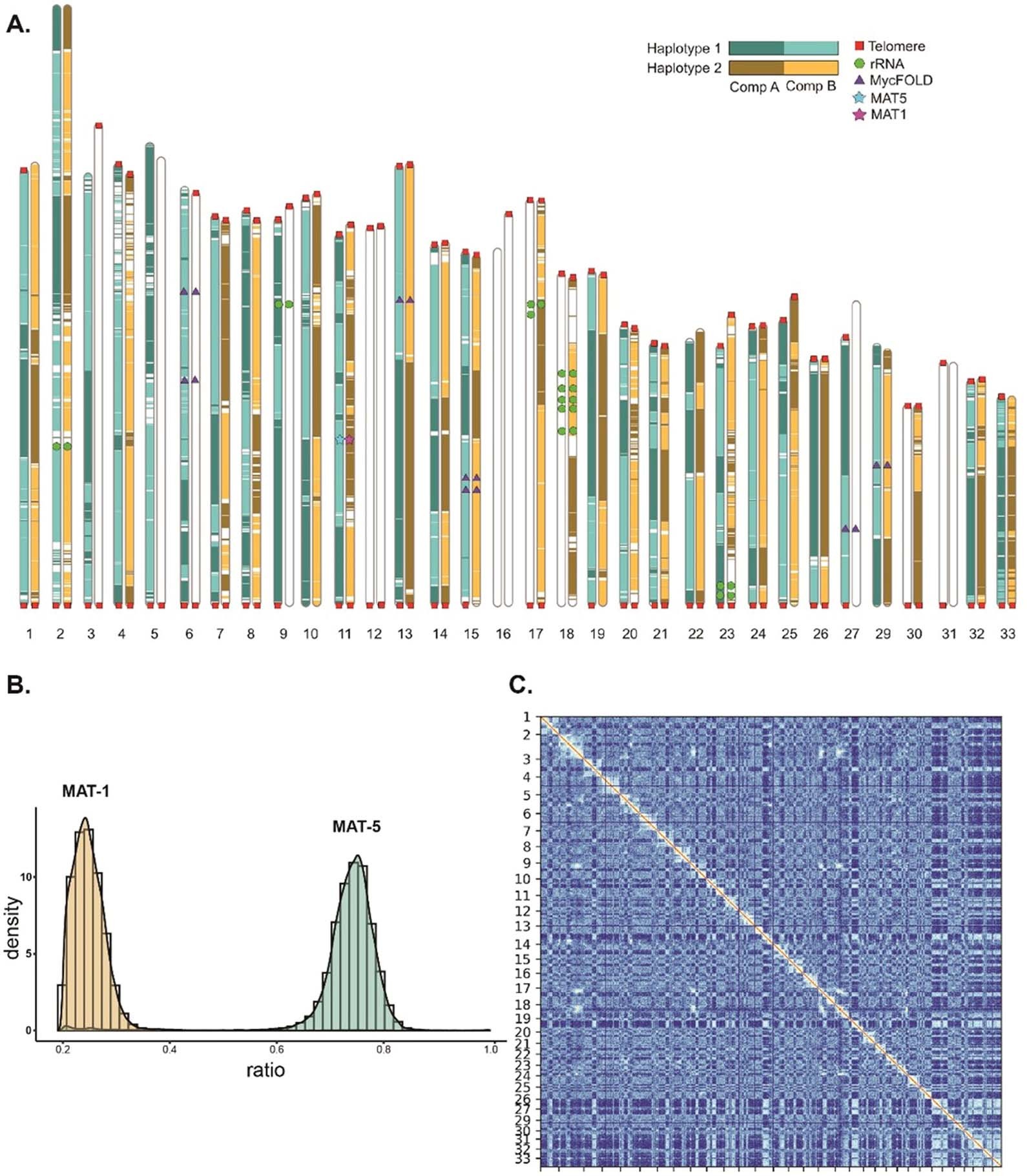
Extended Data Fig. 2: The phased parental chromosomes of the AMF heterokaryotic strain G1.

(a) The karyoplots represent the chromosomes of the haplotypes, represented in blue and brown. The A/B compartments are shown in darker and lighter color, respectively. (b) The histograms of allele frequency distribution are based on bi-allelic SNPs filtered based on the relative genome coverage of each haplotype to exclude contaminants and are overlapped by density curves (black). The X and Y axes represent the SNP frequency (ratio) and density, respectively. Analyses are based 1-1 aligned regions (excluding repetitive regions), representing between 64,331,134 to 69,274,838 bp of each haplotype. (c) Hi-C contact maps showing the compartmentalization in chromosomes. In these heat maps, genome coordinates are represented on both axes. These bright squares highlight increased contact frequency within and between chromosomes and are further analyzed to group them into A/B compartments.