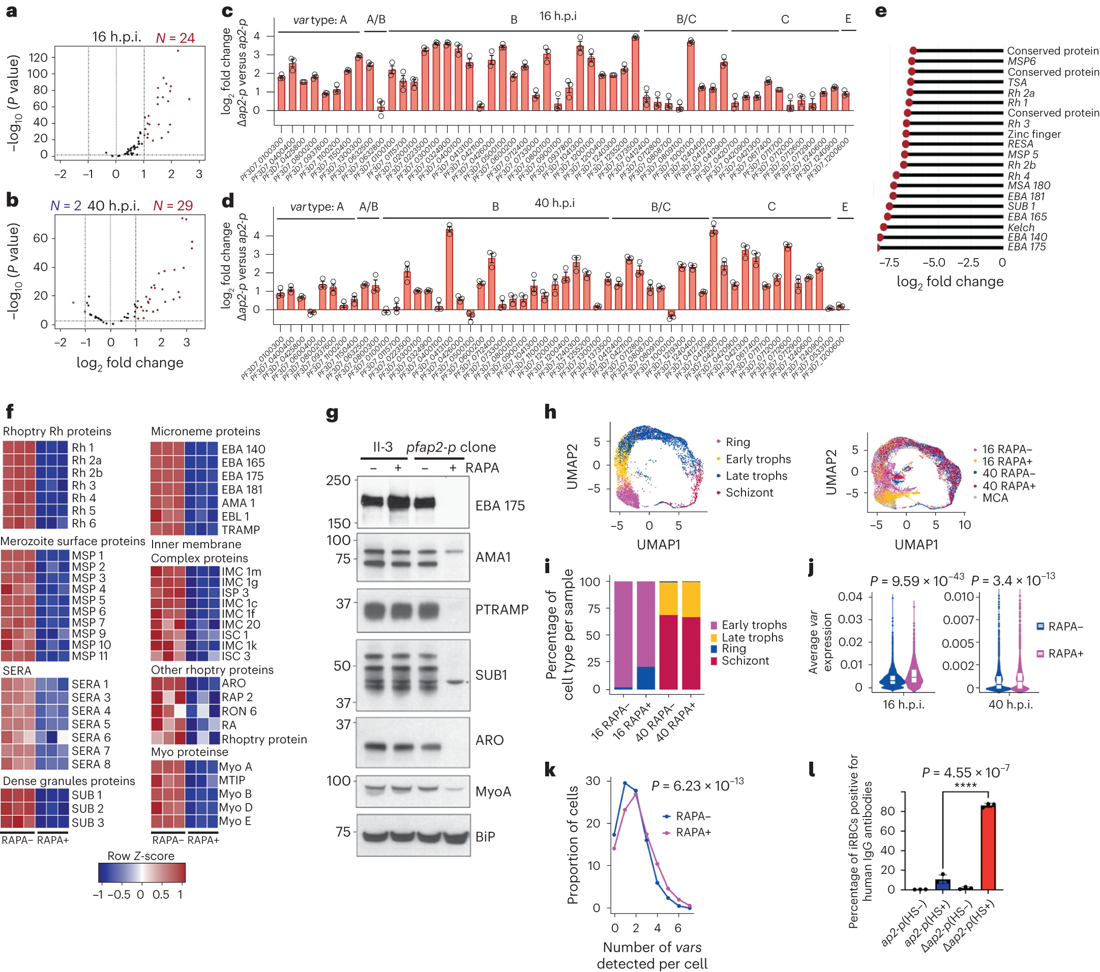
Fig. 2: PfAP2-P regulates most of the malaria pathogenesis-associated genes.
From: DNA-binding protein PfAP2-P regulates parasite pathogenesis during malaria parasite blood stages

a,b, Volcano plots showing differentially expressed var genes in 16 h.p.i (cycle 1) (a) and 40 h.p.i. (cycle 0) (b) ∆pfap2-p parasites. c,d, Differential expression of var genes (n = 3 biological replicates) measured by qRT–PCR at 16 h.p.i. (c) and 40 h.p.i. (d); error bar is standard error of the mean. e, Lollipop plot of expression level of top 20 significantly down-regulated genes in ∆pfap2-p compared with control parasites at 40 h.p.i. f, Heatmaps of down-regulated known egress and invasion genes in treated (RAPA+) or control (RAPA−) parasites, grouped on the basis of the subcellular location of their products. g, Western blots of schizont extract from parental II3 and PfAP2-P-3HA parasites in the absence (−) or presence (+) of rapamycin, probed with antibodies specific for invasion proteins. BiP was detected as a loading control. Molecular mass (kDa) of standards on left side of each panel. A non-specific cross-reacting protein on the SUB1 blot is marked with an asterisk. Representative of two independent experiments. h, Left: uniform manifold approximation and projection (UMAP) of scRNA-seq data from MCA, with annotated developmental stages. Right: UMAP projections of scRNA-seq in-house data; each dot represents gene expression data from a single parasite (colours corresponding to h.p.i. and pfap2-p truncation status) plotted over MCA data. i, Distribution of developmental stages of treated (RAPA+) or control (RAPA−) parasites at 16 and 40 h.p.i. j, Violin plots of average var gene expression in treated (RAPA+) or control (RAPA−) parasites at both 16 h.p.i. and 40 h.p.i. Violin plot shows the median, Q1–Q3 range (box) and distribution of values (violin). n = 3,992; 2,747; 3,629 and 3,591 for 16 and 40 h.p.i. control and RAPA-treated cells, respectively. P values were calculated using unpaired two-sample Mann–Whitney Wilcoxon test (two-sided) with continuity correction used. k, Proportion of cells expressing one or more var genes from treated (RAPA+) or control (RAPA−) cultures (P = 6.23 × 10−13, two-sided Fisher’s exact test, odds ratio 1.53). l, Percentage of iRBCs containing control or ∆pfap2-p parasites bound by IgG from serum of malaria-infected (HS+) patients or untreated samples (HS−). Significance was determined using a two-tailed t-test (t = 6.687, degrees of freedom 4, P < 0.0001, 95% confidence interval 0.9844–2.382; n = 3); error bar is ± standard deviation.