Extended Data Fig. 6: Extended data related to figure 5.
From: Antiviral responses are shaped by heterogeneity in viral replication dynamics

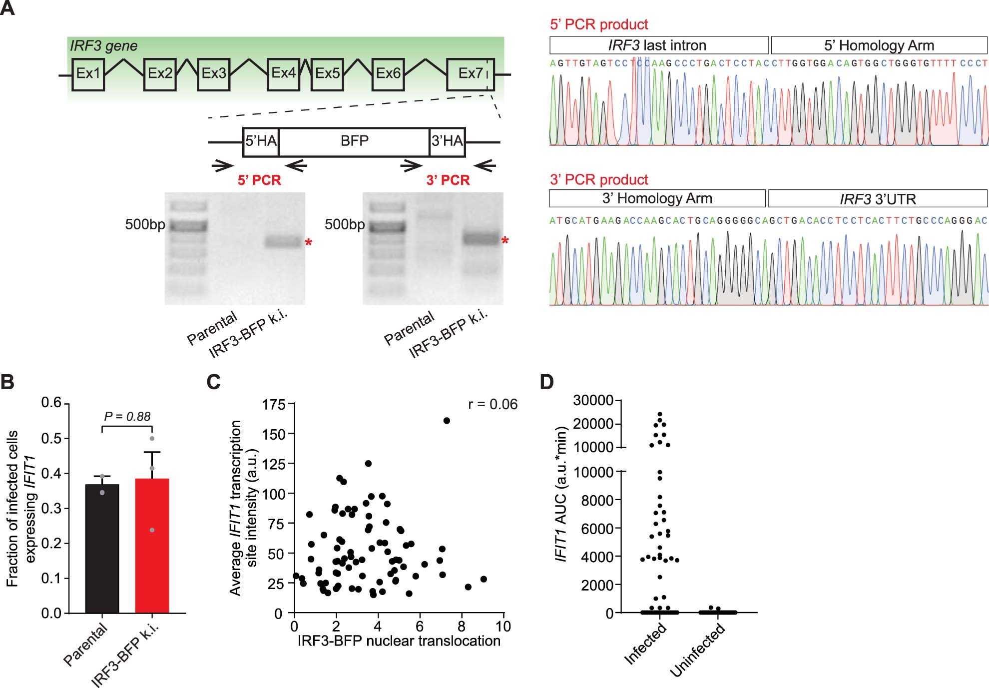
a) Schematic representation of the BFP knock-in in the IRF3 gene locus and genotyping results. To assess correct integration of the BFP coding sequence, a 5’ and 3’ PCR fragment was amplified from genomic DNA using a primer that binds to the IRF3 genomic sequence and a primer that binds to the BFP sequence. PCR reactions were analysed by gel electrophoresis and PCR fragments of correct size (indicated with red asterisk) were subjected to Sanger sequencing (right panel). b) Fraction of EMCV(LZn) infected IRF3-BFP or parental HeLa cells expressing >20 IFIT1 mRNAs at 16 h.p.i. Bars and error bars indicate average ± s.e.m. (n = 426 and 399 infected cells for HeLa and IRF3-BFP, respectively, in 3 independent experiments). P value was determined using two-sided, independent samples T-test. Grey dots in B represent values determined in individual biological replicate experiments. c) Scatter plot showing the magnitude of IRF3-BFP nuclear translocation and the average IFIT1 transcription site intensity. IRF3-BFP, 24xPBS IFIT1 cells were infected with GFP11-5xSunTag-EMCV(LZn) at imaged for 16 h. See Methods for detailed explanation on the quantification. r indicates Pearson’s correlation coefficient (n = 80 cells, 6 independent experiments). d) IFIT1 transcriptional output in infected and uninfected cells observed in the experiments reported in Fig. 5a-d, g (n = 57 infected cells and n = 37 uninfected cells in 3 independent experiments).