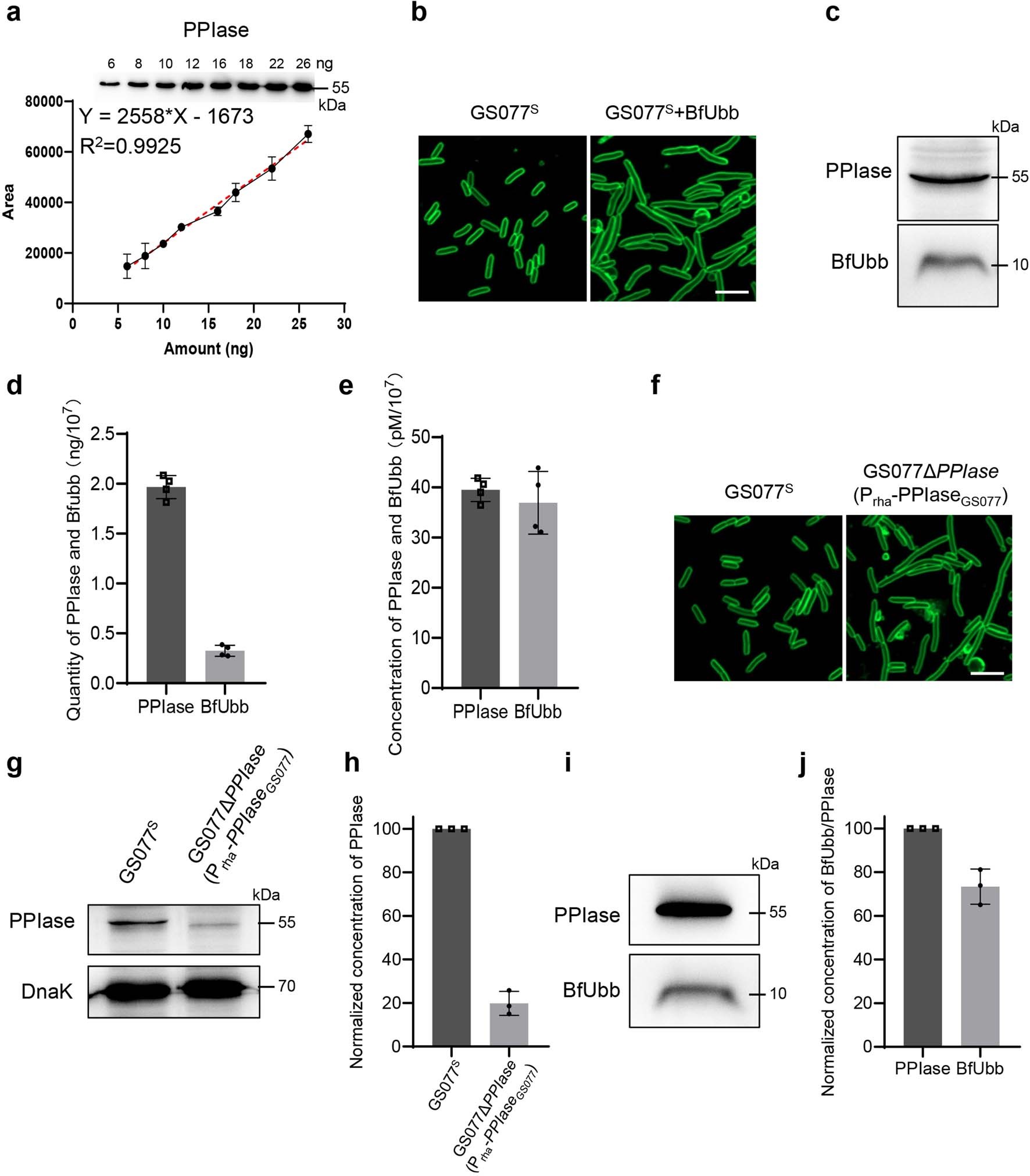
Extended Data Fig. 7: The ratio of PPIase that needs to be targeted by BfUbb to see a cell growth defect.

a, The linear correlation between PPIase protein loading and band intensity was assessed through quantitative western blot analysis. The data are presented as the mean ± s.d. from at least three independent experiments. b, Confocal microscopy images of B. fragilis GS077S treated with BfUbb (0.15 μg/ml) after 3 h. c, Western immunoblot analysis of PPIase and BfUbb from ~8×107 cells of B. fragilis GS077S after incubation with BfUbb (0.15 μg/ml) for 3 h. Data are representative of at least three independent experiments. d, e, Histograms showing the amount (d) and concentration (e) of PPIase and BfUbb in ~1×107 cells of B. fragilis GS077S after they were treated with BfUbb (0.15 μg/ml) for 3 h. f, Confocal microscopy images of morphological changes in B. fragilis GS077ΔPPIaseGS077 harboring a plasmid expressing PPIaseGS077 in BHIS containing 0.1 mM rhamnose. The wild-type strain was used as the negative control. g, Western immunoblot analysis of the amount of PPIase in ~1×107 cells of B. fragilis GS077S and B. fragilis GS077ΔPPIaseGS077 harboring a plasmid expressing PPIaseGS077 in BHIS containing 0.1 mM rhamnose. Data are representative of three independent experiments. h, Histograms showing the relative concentration of PPIase in ~1×107 cells of B. fragilis GS077S and B. fragilis GS077ΔPPIaseGS077 harboring a plasmid expressing PPIaseGS077 in BHIS containing 0.1 mM rhamnose. The concentration of PPIase in B. fragilis GS077S is normalized as 100%. i, Co-immunoprecipitation analysis detecting the interaction of BfUbb with PPIase from B. fragilis GS077S when the majority of GS077S cells are exhibiting growth defects. j, Relative concentrations of BfUbb versus PPIase in Extended Data Fig. 7i. The concentration of PPIase is normalized as 100%. For b and f, Cellular membranes are stained with lipophilic dye FM 1-43 (green); scale bar, 5 μm; the images represent at least 10 images from three independent experiments. For d, e, h, and j, Data are expressed as the mean ± s.d. from three independent experiments.