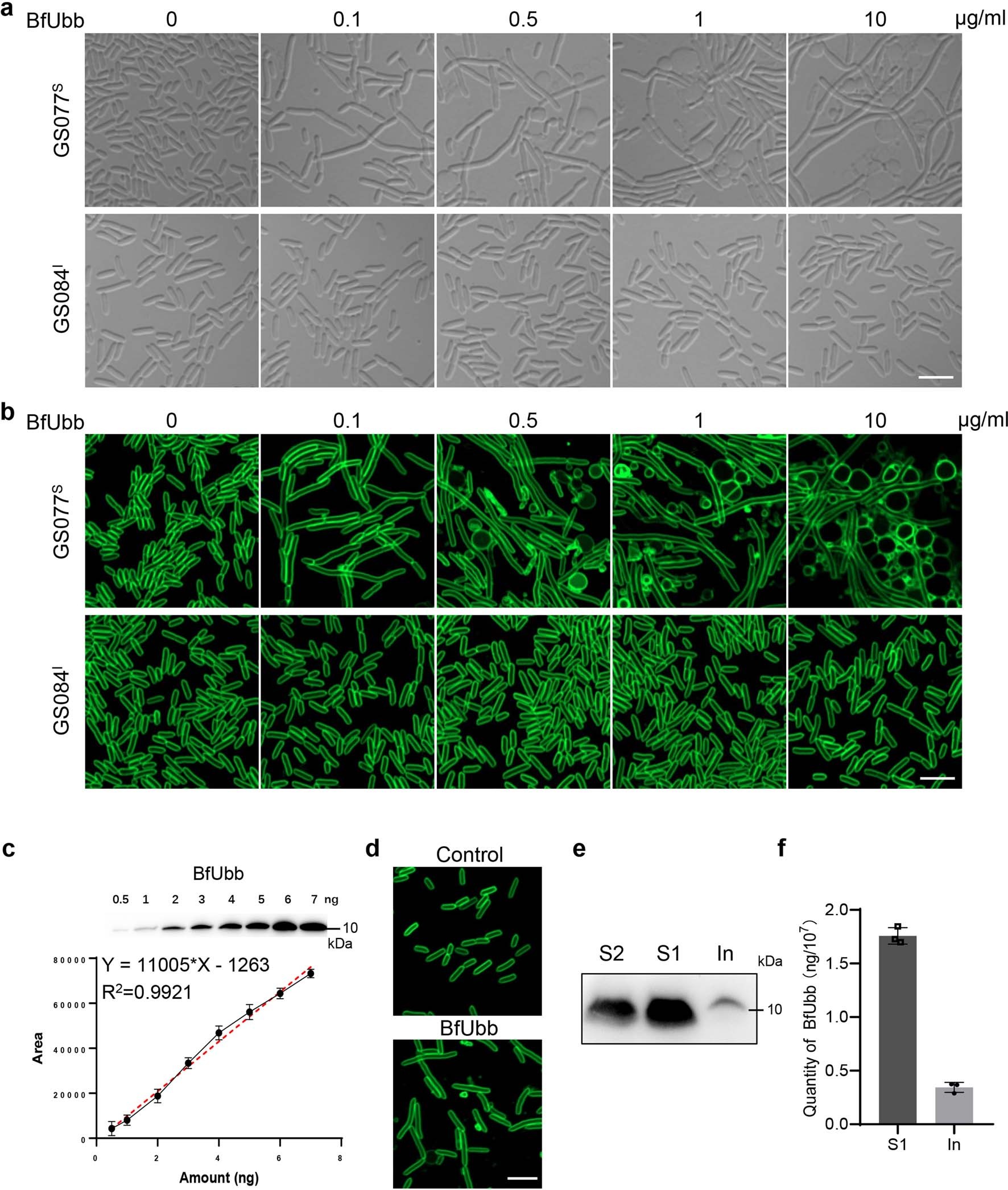
Extended Data Fig. 2: Morphology changes of B. fragilis GS077S or GS084I exposed to BfUbb.

a, b, Confocal microscopy images show the morphology of B. fragilis GS077S and GS084I exposed to BfUbb at concentrations of 0.1 μg/ml, 0.5 μg/ml, 1 μg/ml, and 10 μg/ml for 5 h. c, The linear correlation between BfUbb’s protein loading and band intensity was assessed through quantitative western blot analysis. The data are presented as the mean ± s.d. from at least three independent experiments, chosen to be representative of the overall trend. The true protein loading versus protein band intensity is depicted by the black curve, while the fitted linear relationship is represented by the dashed red line. The figure displays the specific mapping formula and coefficient of determination. d, Confocal microscopy images show the morphology of B. fragilis GS077S after being treated with the supernatant of B. fragilis NCTC 9343 for 4 h. e, Western immunoblot analysis of the amount of BfUbb secreted by ~4×107 B. fragilis NCTC 9343 (S1), the minimal amount of BfUbb needed to induce substantial elongation and growth defects in ~3.6×107B. fragilis GS077S (In), and the remaining BfUbb in the supernatant (S2). Data are representative of three independent experiments. f, Histograms showing the amount of BfUbb secreted by ~1×107 B. fragilis NCTC 9343 and the minimal amount of BfUbb needed to induce substantial elongation and growth defects in ~1×107B. fragilis GS077S. Data are expressed as the mean ± s.d. from three independent experiments. For b and d, Cellular membranes are stained with lipophilic dye FM 1-43 (green); scale bar, 5 μm; the images represent at least 10 images from three independent experiments.