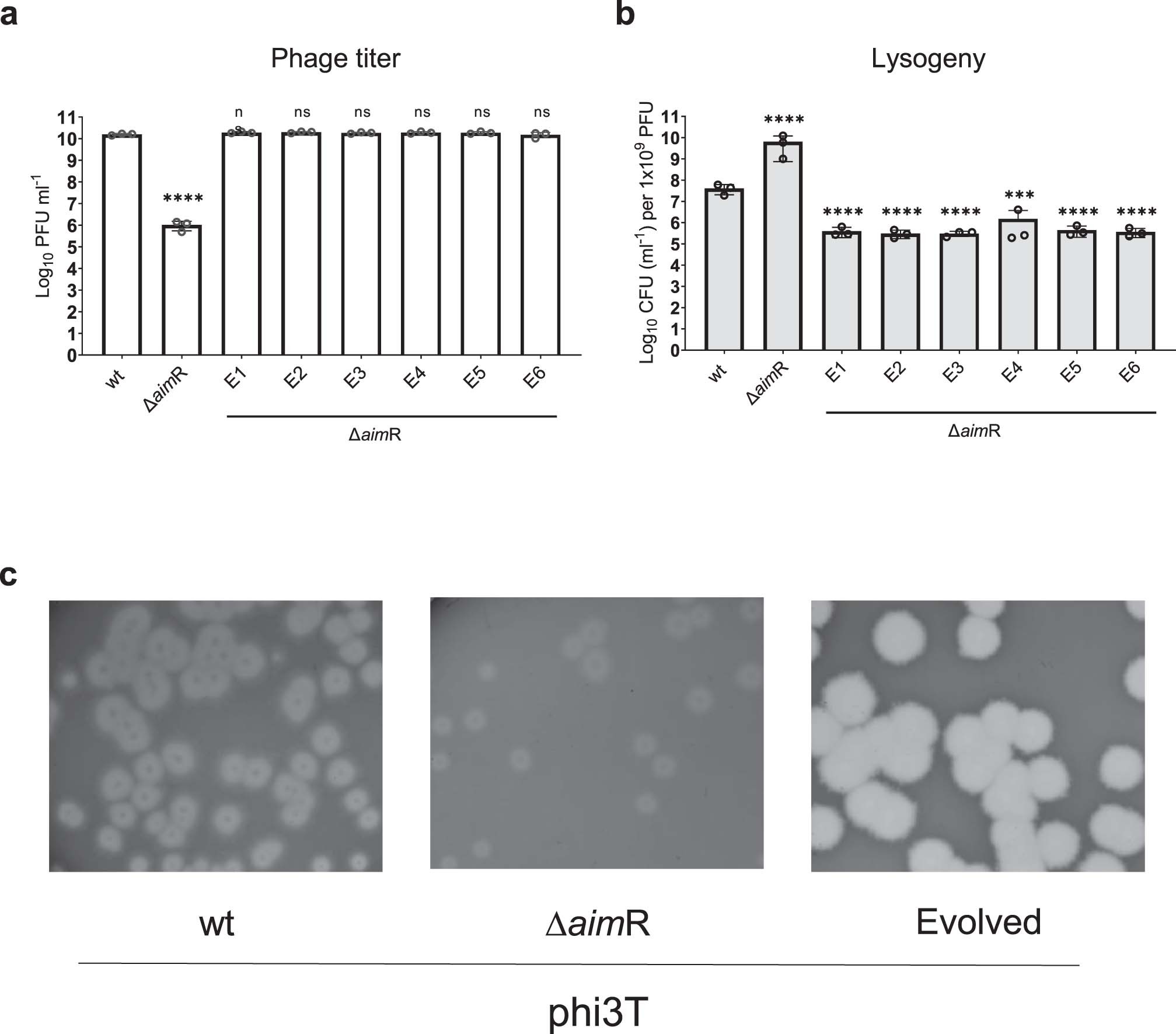
Extended Data Fig. 3: Evolved phi3T ΔaimR phages have reduced lysogenisation.
From: Antagonistic interactions between phage and host factors control arbitrium lysis–lysogeny decision

Strains lysogenic for phages phi3T wt, ΔaimR, and evolved ΔaimR phages were MC induced. The number of resulting plaques (a) and lysogens (b) were quantified using 168 Δ6 as the recipient strain. The results are represented as PFUs ml−1 or CFUs ml−1 normalised by PFUs ml-1 and represented as the CFU of an average phage titer (1×109 PFU ml-1). Geometric mean and SD are marked (n = 3). An ordinary one-way ANOVA of log10-transformed data followed by Dunnett’s multiple comparisons test was performed to compare mean differences. Comparisons were performed against wt phi3T infecting 168 Δ6. Adjusted p values were as follows: ***p < 0.001; ****p < 0.0001; ns (not significant). (c) The resulting plaque morphologies were photographed.