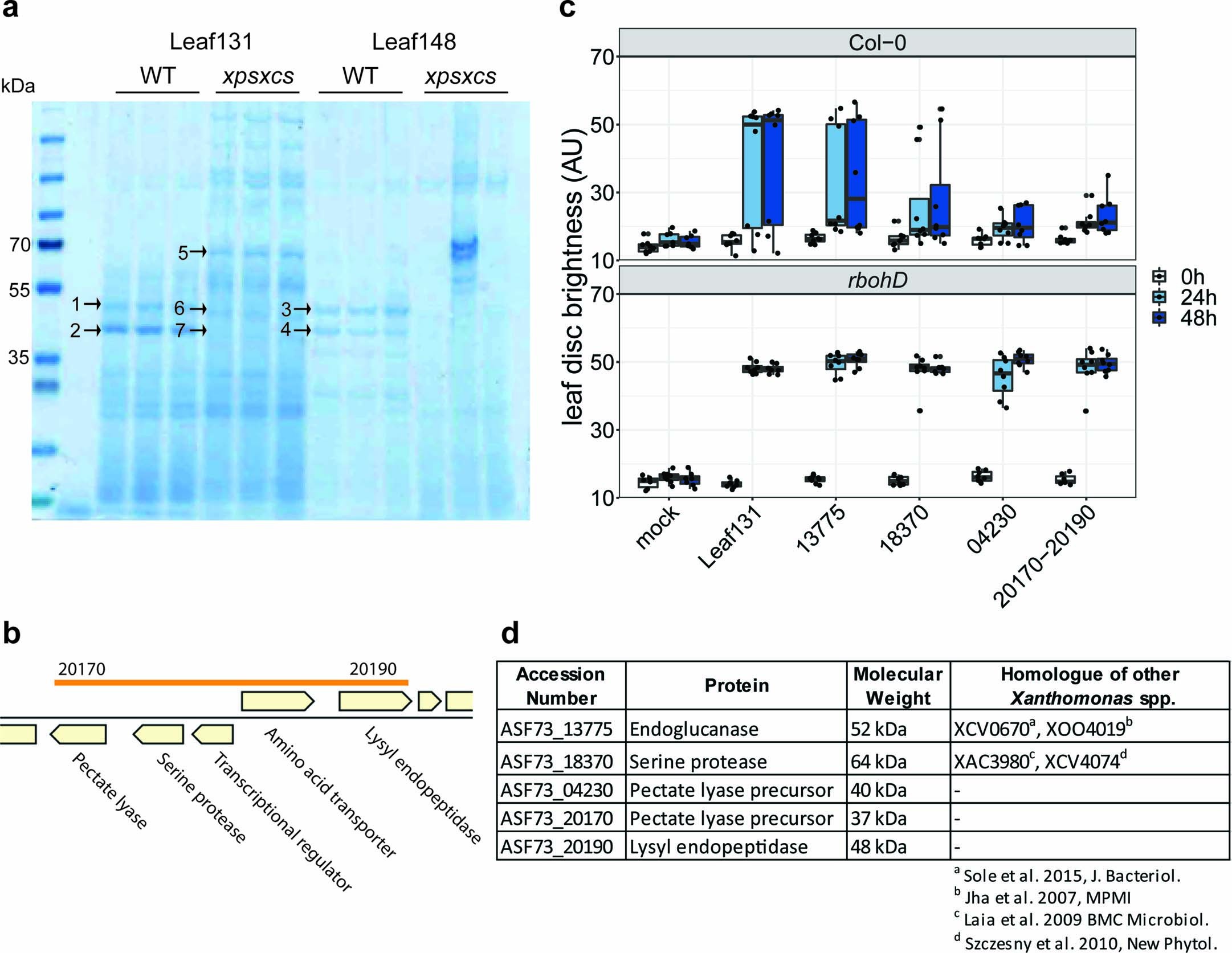
Extended Data Fig. 4: Proteomic analysis of supernatant from Xanthomonas Leaf131 and Leaf148 liquid culture identified T2SS-specific proteins.

a) Coomassie stained SDS-PAGE of cell-free supernatant from Xanthomonas Leaf131 and Leaf148 wildtypes and xpsxcs mutants liquid cultures (n=3). Black arrows with numbers indicate protein bands excised from gel and analysed by LC-MS/MS with results of different fractions shown in Supplementary Table 2. b) Genomic region encoding T2SS-dependent secreted proteins pectate lyase (ASF73_20170) and lysyl endopeptidase (ASF73_20190). Orange line indicates in-frame deletion of gene cluster. c) Leaf discs of Col-0 or rbohD plants (six weeks old) were mock treated or with Xanthomonas Leaf131 wildtype or mutant strains with gene deletions of ASF73_13775, ASF73_18370, ASF73_04230, ASF73_20170-ASF73_20190. Box plots show the median with upper and lower quartiles and whiskers present 1.5x interquartile range. Sample size, n = 8. d) Table shows candidate genes of T2SS-dependent secreted proteins identified by LC-MS/MS (Supplementary Table 1) and gene identifiers of homologues in other Xanthomonas species as described in the literature.