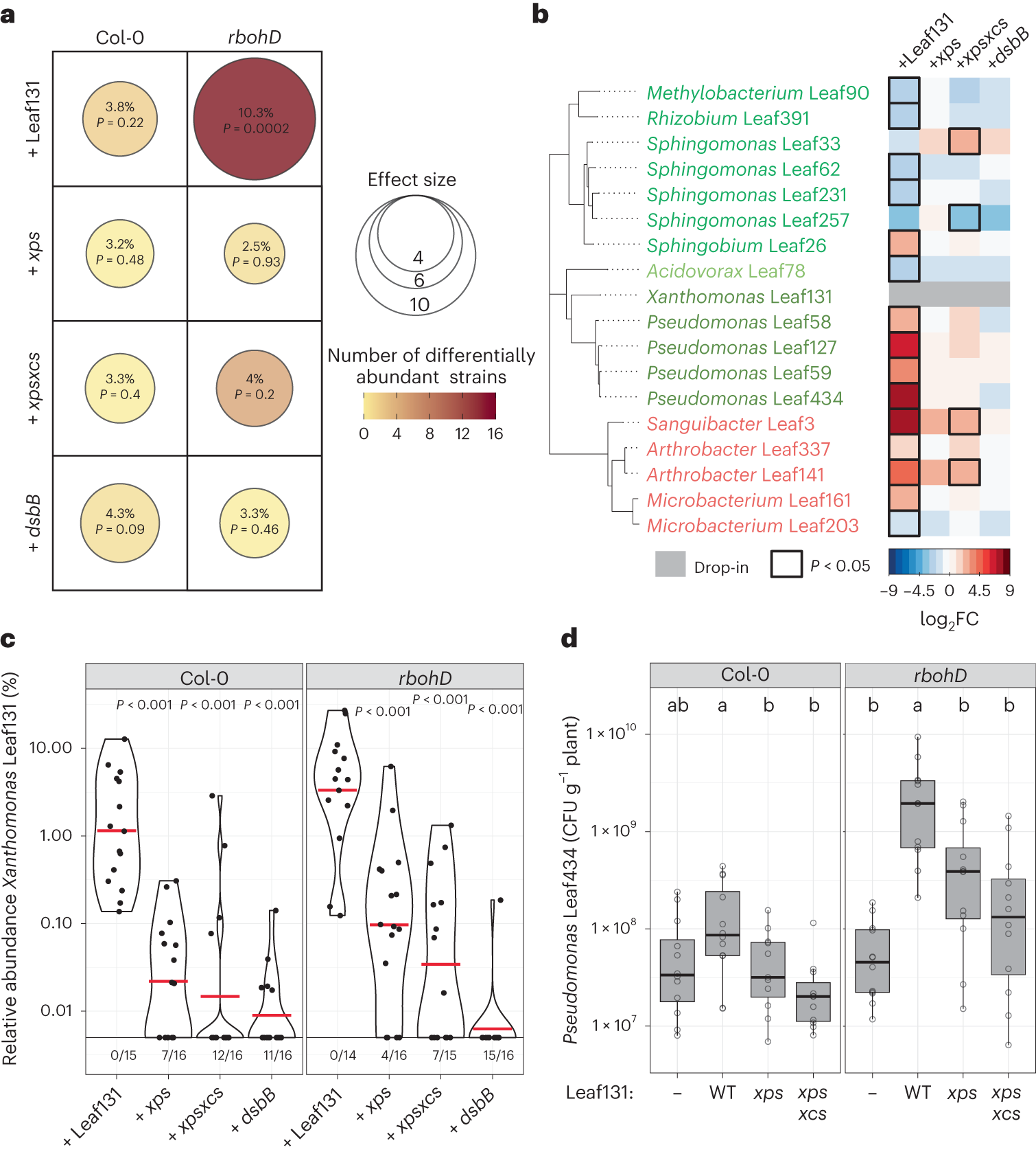
Fig. 6: Microbiota shift in rbohD depends on T2SS-related virulence of Xanthomonas Leaf131.

a, Composition of synthetic bacterial community SynCom-137 containing Xanthomonas Leaf131 wild type or mutants xps, xpsxcs and dsbB was compared with SynCom-137 alone in Col-0 and rbohD plants. Effect size represents percentage of total variance explained by genotype (shown by dot size and absolute value) and statistical significance is expressed with P values determined by PERMANOVA (Benjamini–Hochberg adjusted, n = 16). Number of differentially abundant strains (as shown in b) is represented by dot colour. b, Heatmap shows subset of strains of SynCom-137 with significant log2 fold changes (log2FC, P < 0.05) in rbohD plants inoculated either with only SynCom-137 or with SynCom-137 containing Xanthomonas Leaf131 wild type or the mutants xps, xpsxcs and dsbB. Black rectangles show significant changes, P < 0.05 (n = 16, two-sided Wald test, Benjamini–Hochberg adjusted). The heatmap of all strains in SynCom-137 is shown in Extended Data Fig. 5b. c, Relative abundance of Xanthomonas Leaf131 wild type or the mutants xps, xpsxcs and dsbB within SynCom-137 in Col-0 and rbohD plants. Ratios below violin plots represent frequency of samples where Xanthomonas Leaf131 was not detected. Violin plots show the median with upper and lower quartiles (n = 16, two-sided Mann–Whitney U test; P values are indicated above violin plots). d, CFU counts of Pseudomonas Leaf434 per gram plant fresh weight after inoculation of germ-free Col-0 and rbohD plants with Pseudomonas Leaf434 as single inoculation (−) or as binary inoculation with either Xanthomonas Leaf131 wild type or the mutants xps and xpsxcs. Box plots show the median with upper and lower quartiles and whiskers present 1.5× interquartile range. Significant differences were calculated with ANOVA and two-sided Tukey’s honest significant difference post hoc test (n = 12, letters indicate significance groups, α = 0.05).