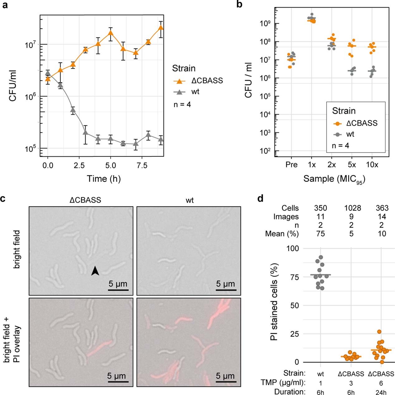
Extended Data Fig. 3: CBASS triggers cell death by lysis upon TMP treatment.

a) ΔCBASS enables killing by TMP. Colony forming units (CFU) of wild-type V. cholerae and ΔCBASS treated with 1 µg/ml TMP for 9 h are shown. Data is represented by mean values across n independent biological replicates +/- S.D. shown by error bars. b) TMP decreases cell viability. Cell viability after 7 h treatment with increasing concentrations (normalized to strain MIC) is shown. ΔCBASS survival is higher than wild-type at all concentrations, and never goes below the pre-treated sample (Pre). Only the wild-type loses ∼1-log survival at >5x MIC. c) Wild-type V. cholerae containing CBASS lyse upon TMP treatment. Fluorescence imaging of V. cholerae wild-type and ΔCBASS treated with 5x MIC90 TMP for 6 h, stained with propidium iodide (PI). >70% of the wild-type cells have permeabilized inner membranes, as indicated by loss of contrast in bright field channel (black arrows) and red fluorescent PI staining (overlayed image). d) Quantification of PI staining from panel c. Fraction of ΔCBASS cells stained with PI is 5% compared to 75% for wild-type. Increasing treatment severity (concentration and time) did not significantly increase cell death of ΔCBASS. Data points indicate the fraction of PI-stained cells from individual images derived from n independent biological replicates, with horizontal lines representing the mean value. n equals the number of independent biological replicates (a, b & d).