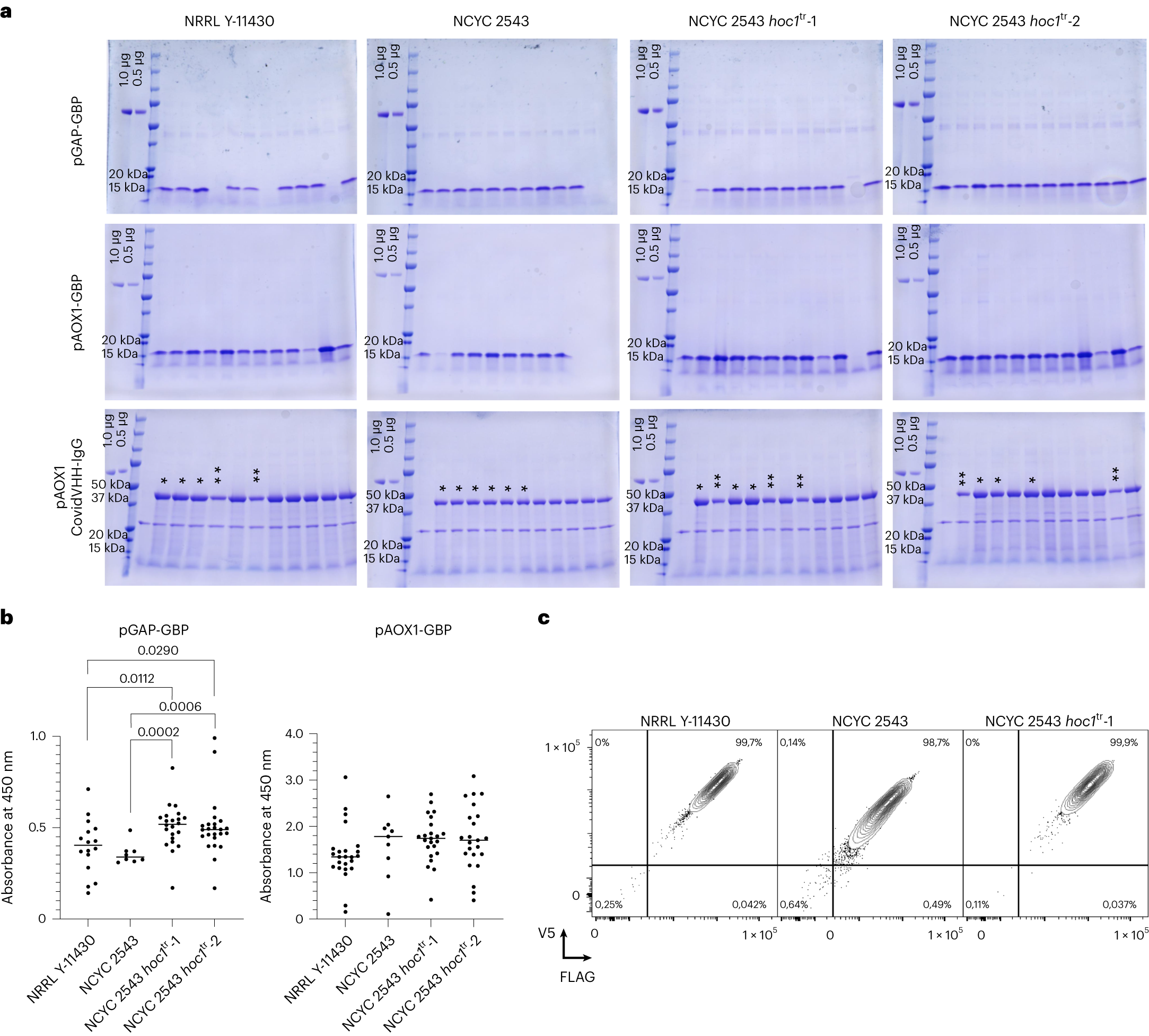
Fig. 5: Overview of the strain performance of NRRL Y-11430, NCYC 2543 and the two NCYC 2543 hoc1tr mutants.
From: OPENPichia: licence-free Komagataella phaffii chassis strains and toolkit for protein expression

a, SDS–PAGE analysis of the first 12 randomly picked transformants of pGAP-GBP, pAOX1-GBP and pAOX1-CovidVHH-IgG. Equal volumes of supernatant were loaded. For pAOX1-CovidVHH-IgG expression, the copy number of some clones were determined: each asterisk represents one copy integrated into the genome. b, ELISA results of 24 clones (individual points represent biological replicates) and the median (lines) of PGAP- (left) and PAOX1-based (right) GBP expression in the different strains (no selection for single copies was done; wells were excluded when no expression was observed on SDS–PAGE gels, assuming these clones contain no expression cassette, or due to a technical issue during the ELISA procedure). The absorbance units were background corrected. All strains were compared using a Kruskal–Wallis omnibus test, followed by pairwise comparison corrected using Dunn’s multiple comparison procedure. Significance scores are provided in the graph; non-significant differences are not shown. c, Example of a surface display expression comparison (data of additional clone and replicates in Extended Data Fig. 5). Human lysozyme was fused to the C-terminal part of Sag1 (which contains a glycosylphosphatidylinositol anchor) as well as an N-terminal FLAG tag and a C-terminal V5 tag for detection in flow cytometry. The resulting fusion protein was expressed using the AOX1 promoter. Cells were plotted by a 5% quantile contour plot, with outliers presented as dots. Quadrant gates were set using unstained and single-stained controls, and the percentage of cells in each quadrant is indicated.