Extended Data Fig. 8: Candidalysin is the driver of ER stress and UPR in NCEP mutants.
From: Secretion of the fungal toxin candidalysin is dependent on conserved precursor peptide sequences

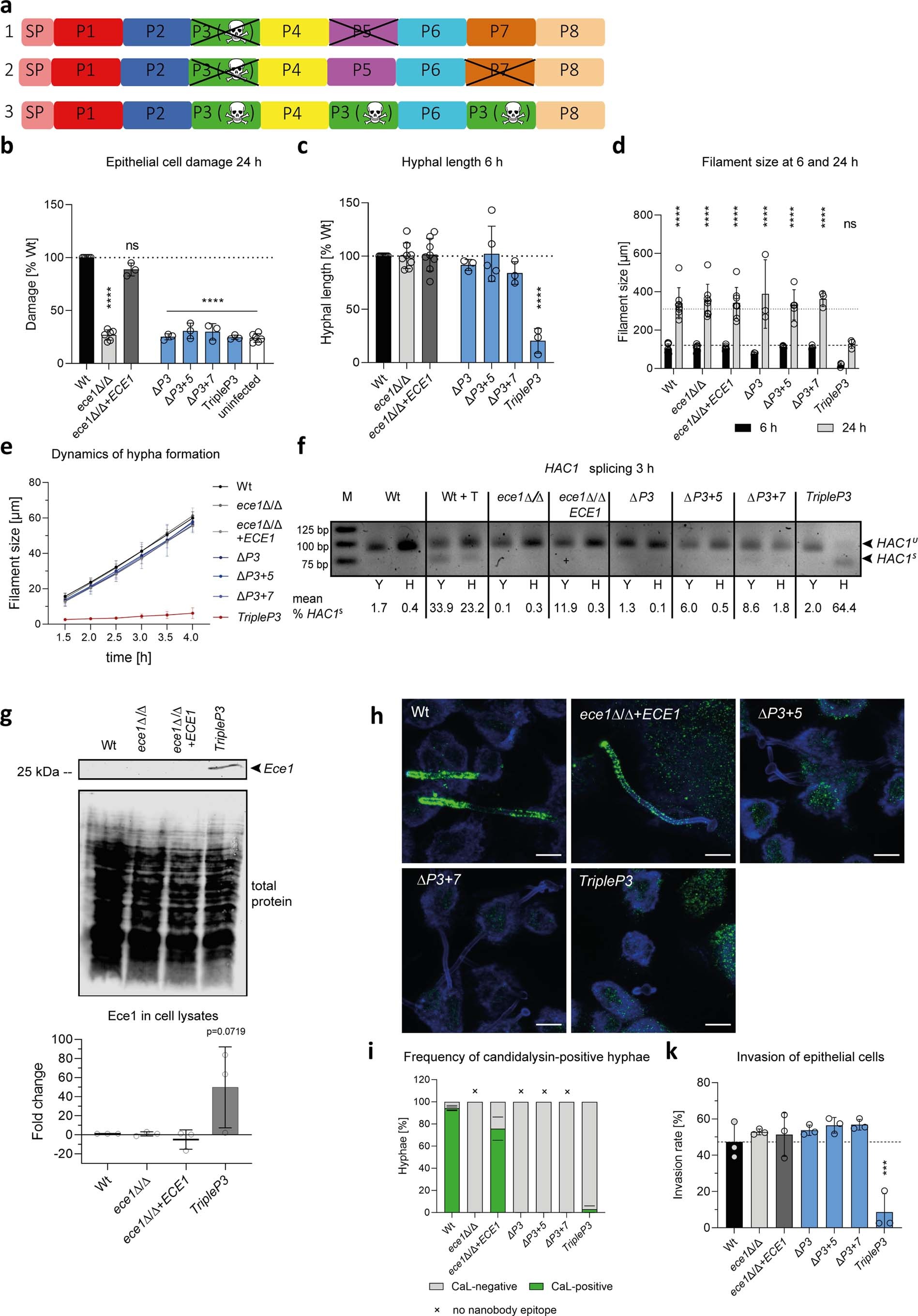
a, Schematic view of NCEP mutants produced for this experiment: 1. Deletion of P3 in combination with P5; 2. Deletion of P3 in combination with P7; 3. Three copies of P3 replacing P5 and P7; b, Damage of TR146 oral epithelial cells 24 h post infection with Wt (n = 6), ece1Δ/Δ (n = 6), ece1Δ/Δ+ECE1 complemented strain, a mutant strain lacking the candidalysin-encoding sequence only (ΔP3), mutants lacking the CaL-encoding sequence in combination with P5 or P7 (ΔP3 + 5, ΔP3 + 7), and a mutant harbouring three copies of CaL (TripleP3) (n = 3). Data are presented as % damage relative to the Wt. Host cell damage was assessed by quantification of extracellular LDH. Statistical analysis was performed with a Mixed-effects analysis and a Dunnett’s multiple comparisons test, two tailed, relative to the Wt sample on raw absorbance values, ***p ≤ 0.001, ****p ≤ 0.0001, n represent biological replicates, uninfected n = 6. c, Hyphal length of the indicated C. albicans strains after 6 h of hypha induction. Data are presented as % Wt hyphal length (mean Wt = 104.5 µm ± 23.9 µm). Hyphal length was determined microscopically measuring at least 50 hyphae per replicate. Statistical analysis was performed with one-way ANOVA and a Dunnett’s multiple comparisons test relative to the hyphal length of the Wt sample (µm). ****p ≤ 0.0001, Wt, ece1Δ/Δ and ece1Δ/Δ+ECE1 n = 8, ΔP3, ΔP3 + 7 and TripleP3 n = 3, ΔP3 + 5 n = 5, n represents biological replicates. d, Filamentation of indicated C. albicans strains after 6 h (hyphal length, black) or 24 h (microcolony diameter, grey). Black dotted line represents Wt-level after 6 h (104 µm ± 23.9 µm) of hypha induction, grey dotted line represents Wt-level after 24 h (340.6 µm ± 80.7 µm) of hypha induction. Hyphal length and late stage filamentation were determined microscopically measuring at least 50 hyphae or 20 microcolonies per strain and replicate. Analysis was performed with two-way ANOVA and a Šídák’s multiple comparisons test of every 6 h value relative to the respective 24 h value. ****p ≤ 0.0001, ns = non-significant, Wt, ece1Δ/Δ and ece1Δ/Δ+ECE1 n = 8, ΔP3, ΔP3 + 7 and TripleP3 n = 3, ΔP3 + 5 n = 5, n represents biological replicates. Some of the values for the 6 h time point are also presented in Fig. 4b as % of the Wt and are shown here as absolute values for comparison against the size of late stage filamentation. e, Dynamics of hypha formation of indicated C. albicans strains was measured from 1.5 h to 4 h every 30 min on plastic at 37 °C 5 % CO2 (n = 3 biological replicates, ≥ 20 hyphae/replicate were tracked over time, except Triple P3: n = 2 for 1.5 h and 2 h, therefore no s.d.). f, Analysis of HAC1 mRNA splicing as a read-out for ER stress and UPR induction. Activation of the UPR was determined by visualization of HAC1 mRNA splicing by RT-qPCR after culturing the respective C. albicans strains for 3 h under yeast- or hypha-inducing conditions. A band at 97 bp shows HAC1 splicing, indicating ER stress and UPR activation. Quantification of HAC1 mRNA splicing is given as percentage (mean out of 3 biological replicates, quantified with Bio1D from Vilber Lourmat, mean values, standard deviations and statistics are provided in Supplementary Fig. 2). Y = yeast growth conditions (30 °C, 180 rpm shaking); H = hyphal growth conditions (37 °C, 5 % CO2, plastic surface); positive control: Wt treated with tunicamycin (2 µg/mL (Wt + T)). One representative replicate from 3 biological repeats is shown. g, Western blot analysis of hyphal lysates (3 h hyphal induction, plastic, 37 °C and 5 % CO2) indicates the accumulation of TripleP3 Ece1 polyprotein. Quantification was performed using Image Studio Lite Version 5.2. and normalization was performed based on total protein staining (n = 3 biological replicates). Statistical analysis was performed with one-way ANOVA and a Dunnett’s multiple comparisons test relative to the Wt sample. h, Representative pictures of candidalysin staining are shown for each mutant strain and in comparison, for the Wt and ece1Δ/Δ+ECE1 complemented strain. Candidalysin was stained by anti-candidalysin nanobody VHH CAL-F1 (green)16 and extracellular fungal regions by Concanavalin A-AlexaFluor 647 (blue) after infecting TR146 oral epithelial cells for 4 h. White scale bars represent 10 µm. As expected, CaL antigens were not detected in mutants lacking native CaL sequences (ΔP3 + 5, ΔP3 + 7). Quantification of the mean fluorescence intensity of each strain is presented in Supplementary Fig. 3. i, The number of CaL-positive (green) or CaL-negative (grey) hyphae was determined and the percentage of CaL-positive or CaL-negative hypha was calculated. At least 50 hyphae were analyzed per mutant (except TripleP3: n ≥ 40, predominantly yeast cells) and replicate after fluorescent staining, n = 2 biological replicates. k, Invasion of NCEP mutants into oral epithelial cells given as invasion rate in percentage. Invasion was determined microscopically after differential staining of intra-and extracellular fungal parts for at least 50 hyphae per strain and replicate. Statistical analysis was performed with one-way ANOVA and a Dunnett’s multiple comparisons test relative to the Wt sample (n = 3, ***p ≤ 0.001). b-k, Data for Wt, ece1Δ/Δ, ece1Δ/Δ+ECE1 complemented strain, and the mutant strain lacking the candidalysin-encoding sequence only (ΔP3) have already been displayed in Fig. 3, Fig. 4b+c, Extended Data Fig. 5a, and Extended Data Fig. 6 and are shown here for comparison. All panels, except i, mean ± s.d., and more statistical parameters can be found in the Source Data Extended Data Fig. 8.