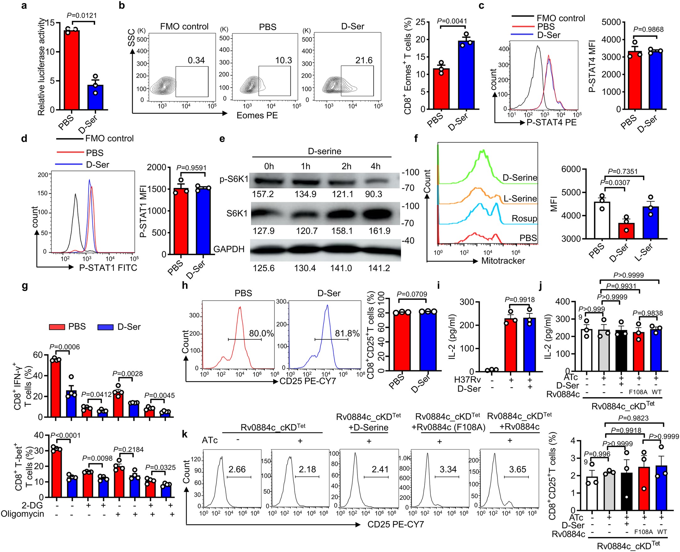
Extended Data Fig. 5: Rv0884c/D-serine inhibits the IFN-γ production of CD8+ T cells by inactivating mTORC1.

(a) Expression of T-bet reporter gene treated with PBS or D-serine (10 mM) was detected using dual luciferase reporter gene assay. (b-d) Expression of p-STAT1 (d), p-STAT-4 (c) or Eomes (b) in CD8+ T cells treated with PBS or D-serine (10 mM) were analyzed by FACS in vitro. (e) Phosphorylation of S6K1 in 293 T cells treated with PBS or D-serine (10 mM) was measured using western blot. Values below blots indicate densitometry quantification with ImageJ. (f) Mitochondrial mass was measured in primary CD8+ T cells treated with PBS, L-serine or D-serine (10 mM). (g) Naïve CD8+ T cells were stimulated with anti-CD3 in the presence of anti-CD28 antibodies, IL-2 and IL-12 p70 for 5 days and treated with PBS, D-serine (10 mM), 2-DG (4 mM) and Oligomycin (1 μM). Expression of IFN-γ (up) and T-bet (down) from the CD8+ T cells was assayed. (h) Naïve CD8+ T cells were stimulated with anti-CD3 in the presence of anti-CD28 antibodies, IL-2 and IL-12 p70 for 5 days and treated with PBS or D-serine (10 mM). Percentage of CD25+CD8+ T cells from the CD8+ T cells was detected by FACS. (i) The IL-2 level of serum from H37Rv-infected mice was detected by ELISA. (j, k) C57BL/6 mice were aerosol-infected with indicated Mtb strains. At 4 weeks post infection, IL-2 level of serum was detected by ELISA (j); Percentage of CD25+CD8+ T cells from the CD8+ T cells in lung tissues was detected by FACS (k). All data represent one experiment with at least three independent biological replicates. Results are shown as mean ± s.e.m. One-way ANOVA with Tukey’s multiple comparisons test (f, i-k) and Two-tailed unpaired Student’s t-test (a-d, g-h) were used for statistical analysis.