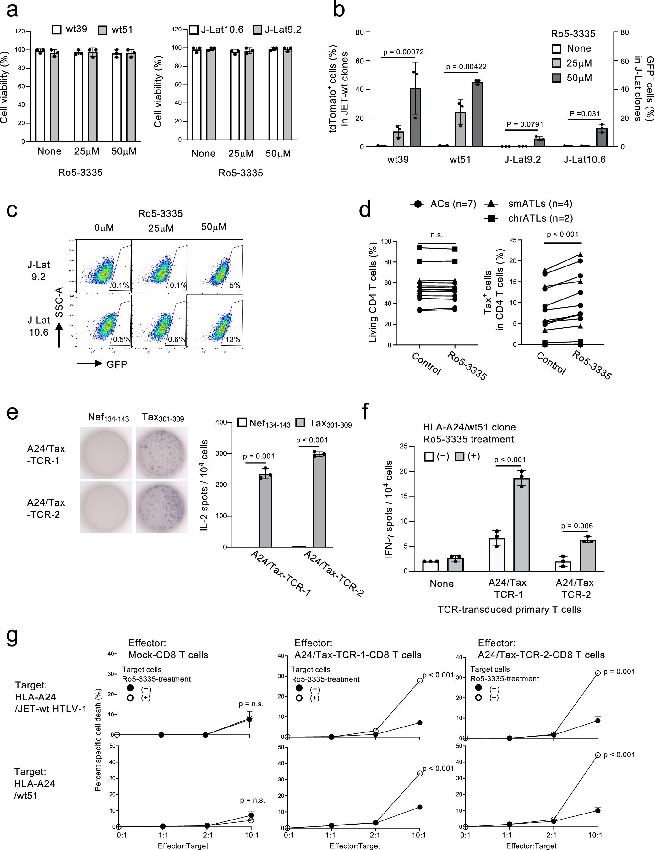
Extended Data Fig. 6: Effect of RUNX1 inhibitor (Ro 5-3335) on proviral expression and immunogenicity against anti-Tax CTL.
From: Intragenic viral silencer element regulates HTLV-1 latency via RUNX complex recruitment

a, Cell viabilities of HTLV-1-infected clones (wt39 and wt51) and HIV-1-infected clones (J-Lat10.6 and J-Lat9.2) were analyzed by the trypan blue exclusion method after treatment with RUNX1 inhibitor for 24 hours. b, Effect of the RUNX1 inhibitor on the HIV-1 or the HTLV-1 LTR activity. Both infected clones were treated with RUNX1 inhibitor for 24 hours and HTLV-1 Tax expression and HIV-1 5′-LTR transcription activity were analyzed using tdTomato and GFP, respectively. c, GFP expression levels in HIV-1 infected clones after treated with RUNX1 inhibitor for 24 hours was analyzed by flow cytometry. d, Effect of the RUNX1 inhibitor treatment on PBMC from HTLV-1 carriers and ATL patients. Expression of CD4 and Tax was measured by flow cytometry after 24 hours of RUNX1 inhibitor treatment. Characteristics of infected individuals analyzed were shown in Supplementary Table 4. e-f, Effect of the RUNX inhibitor on the susceptibility against anti-Tax CTL. Two HLA-A24/Tax-specific TCR-transduced Jurkat T cells were cocultured with HLA-A24-transduced K562 cells pulsed with Tax301-309 for 24 hours. IL-2 production was analyzed by ELISPOT assay (e). HTLV-1-infected clone (wt51) expressing HLA-A24 were treated with the RUNX inhibitor for 24 hours and then cocultured with TCR-transduced primary CD8 + T cells. IFN-g production was analyzed by ELISPOT assay after 24 hours coculture (f). g, HTLV-1-infected Jurkat T cells treated with Ro 5-3335 showed increased susceptibility to killing by Tax-specific CTLs. HTLV-1-infected Jurkat T cells expressing HLA-A24 were treated with the RUNX inhibitor for 24 hours and then cocultured with TCR-transduced primary CD8 + T cells. Two independent experiments were performed. Bars and error bars represent the mean ± SD of results in triplicate experiments. P values were calculated using a two-sided, paired Student’s t-test (n.s., not significant).