Extended Data Fig. 9: Single Cell Multiome analysis of CD4 + T cells from a smoldering ATL case (a9).
From: Intragenic viral silencer element regulates HTLV-1 latency via RUNX complex recruitment

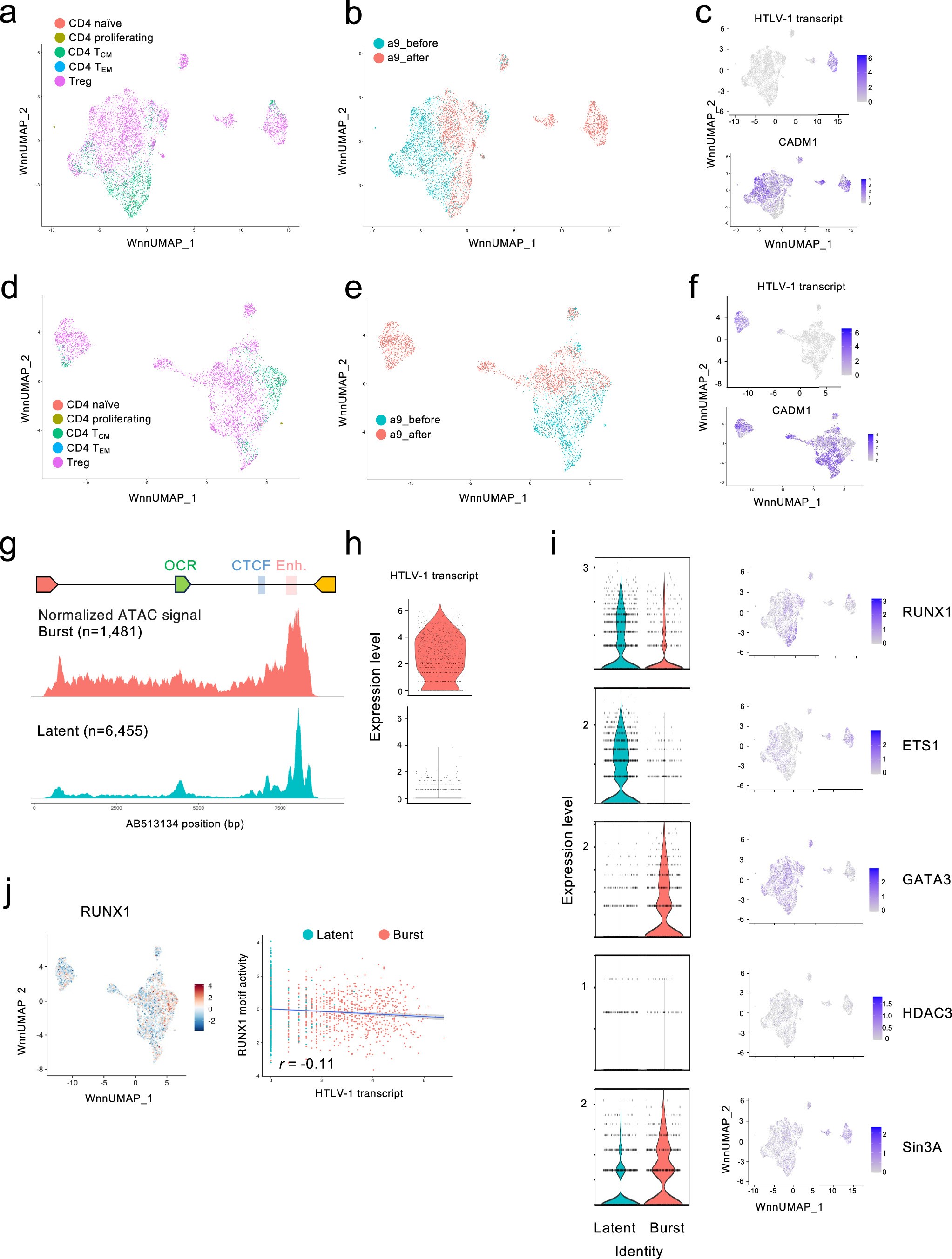
a-b, WNN UMAP projection of all cells, both before and after cultivation identified using multimodal neighbors by weighting a combination of ATAC and RNA data. Cells are labeled for cell types (a) and before or after cultivation (b). c, Heatmaps of expression levels of viral RNA and CADM1, a marker of HTLV-1 infected cells. d-e, WNN UMAP projection of only HTLV-1 infected cells, both before and after cultivation identified using multimodal neighbors by weighting a combination of ATAC and RNA data. Cells are labeled for cell types (d) and before or after cultivation (e). f, Heatmaps of expression levels of viral RNA and CADM1, a marker of HTLV-1 infected cells. g, Aggregated and normalized ATAC signals of burst and latent cell clusters in the proviral region. h, Violin plots of viral RNA expression in burst and latent cell clusters. i, Violin plots of infected cells and UMAP projections of all cells with a heatmap showing RNA expression level of transcription factors related with the OCR in burst and latent cell clusters. j, Heatmaps of RUNX1 motif activity and a correlation plot showing the relationship between the transcription level of HTLV-1 (horizontal axis) and the motif activity of RUNX1 (vertical axis). The blue line represents the regression line. Plot is labeled for burst and latent clusters.