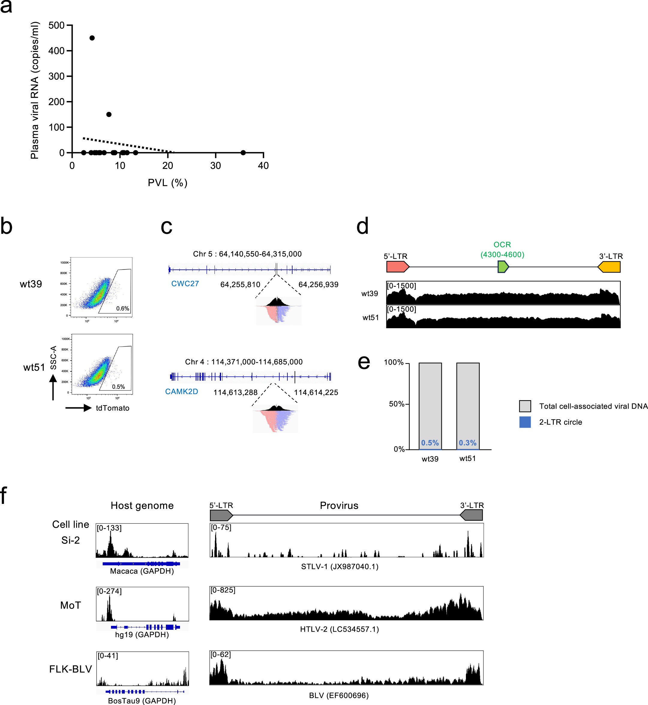
Extended Data Fig. 1: Correlation between plasma viral RNA and proviral DNA load (PVL) in HTLV-1 infected asymptomatic carriers, characteristics of HTLV-1-infected Jurkat T cell clones (wt39 and wt51), and ATAC-seq result of cell-lines infected with STLV-1, HTLV-2, or BLV.
From: Intragenic viral silencer element regulates HTLV-1 latency via RUNX complex recruitment

a, Correlation between plasma viral RNA level and PVL in 19 HTLV-1 asymptomatic carriers. b, tdTomato expression driven by Tax-responsive element from wt39 and wt51 was analyzed by flowcytometry. Uninfected JET cells were used as negative control for gating. c-d, wt39 and wt51 cells contain single integration of intact HTLV-1 provirus, which was determined by HTLV-1 DNA capture seq in previous study17. e, Total cell-associated HTLV-1 DNA was measured by primers for tax region. 2-LTR circle was quantified as an episomal form of HTLV-1 DNA. f, ATAC-seq was performed for STLV-1, HTLV-2 or BLV infected cell-lines (Si-2, MoT or FLK-BLV).