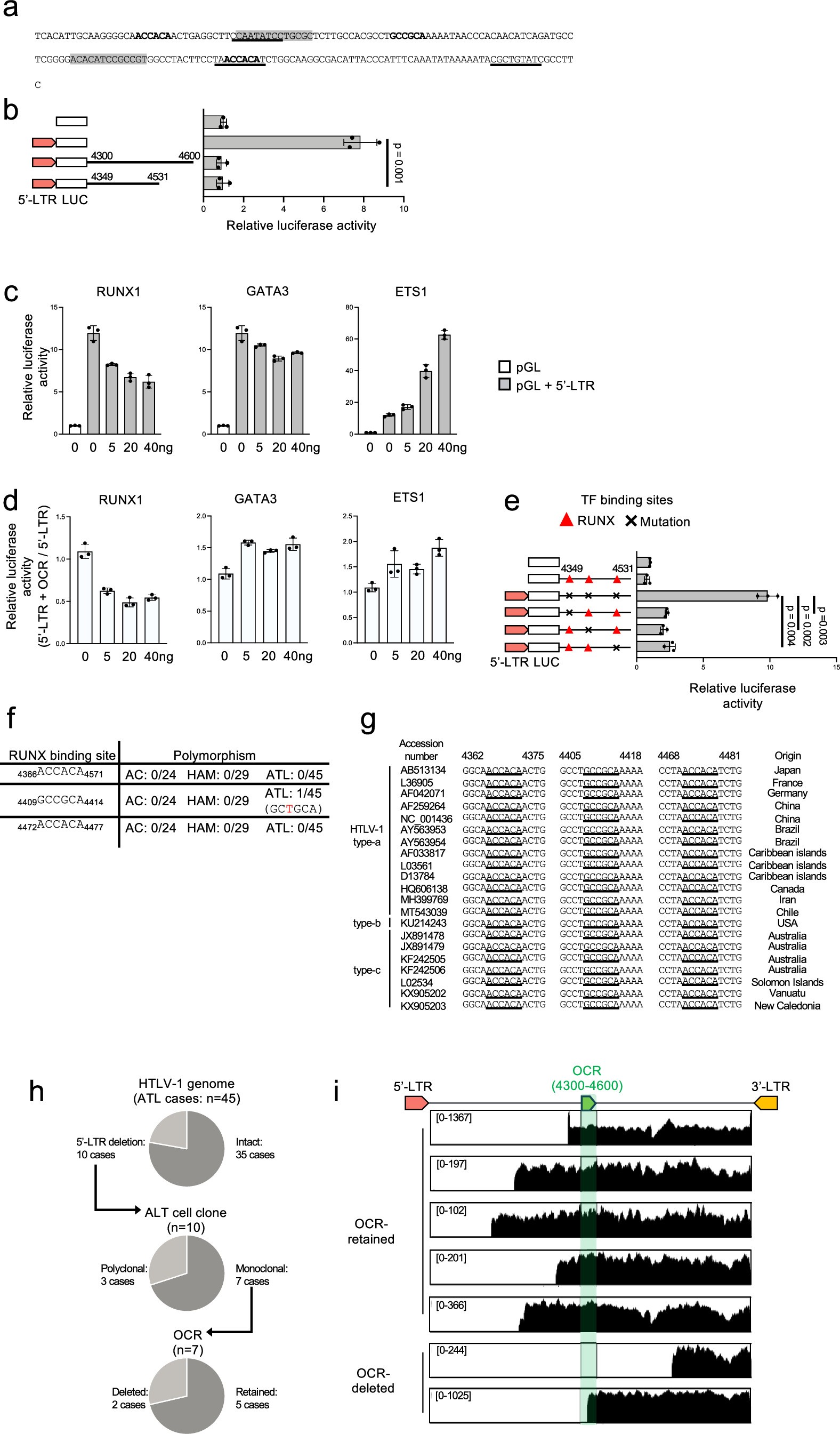
Extended Data Fig. 3: Molecular characterization of the OCR silencer and conservation of the RUNX-binding site sequence in the OCR among various HTLV-1 strains.
From: Intragenic viral silencer element regulates HTLV-1 latency via RUNX complex recruitment

a, Sequence of HTLV-1 OCR4349-4531. RUNX binding sites were shown in bold, GATA3 binding sites are underlined and ETS1 binding sites are highlighted in gray. b, Luciferase assay of reporter plasmids containing essential region for the suppressive effect of 5′-LTR mediated by OCR. Jurkat T cells were used for luciferase assay. c, Effect of overexpression of RUNX1, GATA3 or ETS1 on promoter activity of the HTLV-1 5′-LTR alone in 293 T cells. d, The ratio of relative luciferase values between 5′-LTR + OCR and 5′-LTR is shown using data from Fig. 2c and Extended Data Fig. 3c. e, Effect of mutations in RUNX-binding sites in the OCR on the 5′-LTR promoter activity. Jurkat T cells were used for luciferase reporter assay at 48 hours after transfection. At least 2 independent experiments were performed. Bars and error bars represent the mean ± SD of results in triplicate experiments. f, Sequence analysis of three RUNX-binding sites in the OCR. Reference HTLV-1 sequence was compared with the sequences from AC (n = 24), HAM (n = 29) and ATL (n = 45). Sequence variant in the RUNX binding site was shown in red. g, Conservation of three RUNX-binding motifs within the OCR region, shown in underline, in HTLV-1 strains from different geographic locations. h-i, Characteristics of HTLV-1 provirus obtained in a previous study and additional analysis regarding the OCR. Seven ATL cases showed monoclonal expansion of single infected clone with defective provirus among 45 ATL cases (h). Presence or absence of OCR, highlighted in green, in the selected 7 ATL cases (i). Bars and error bars represent the mean ± SD of results in triplicate experiments. p values were calculated using a two-sided, unpaired Student’s t-test.