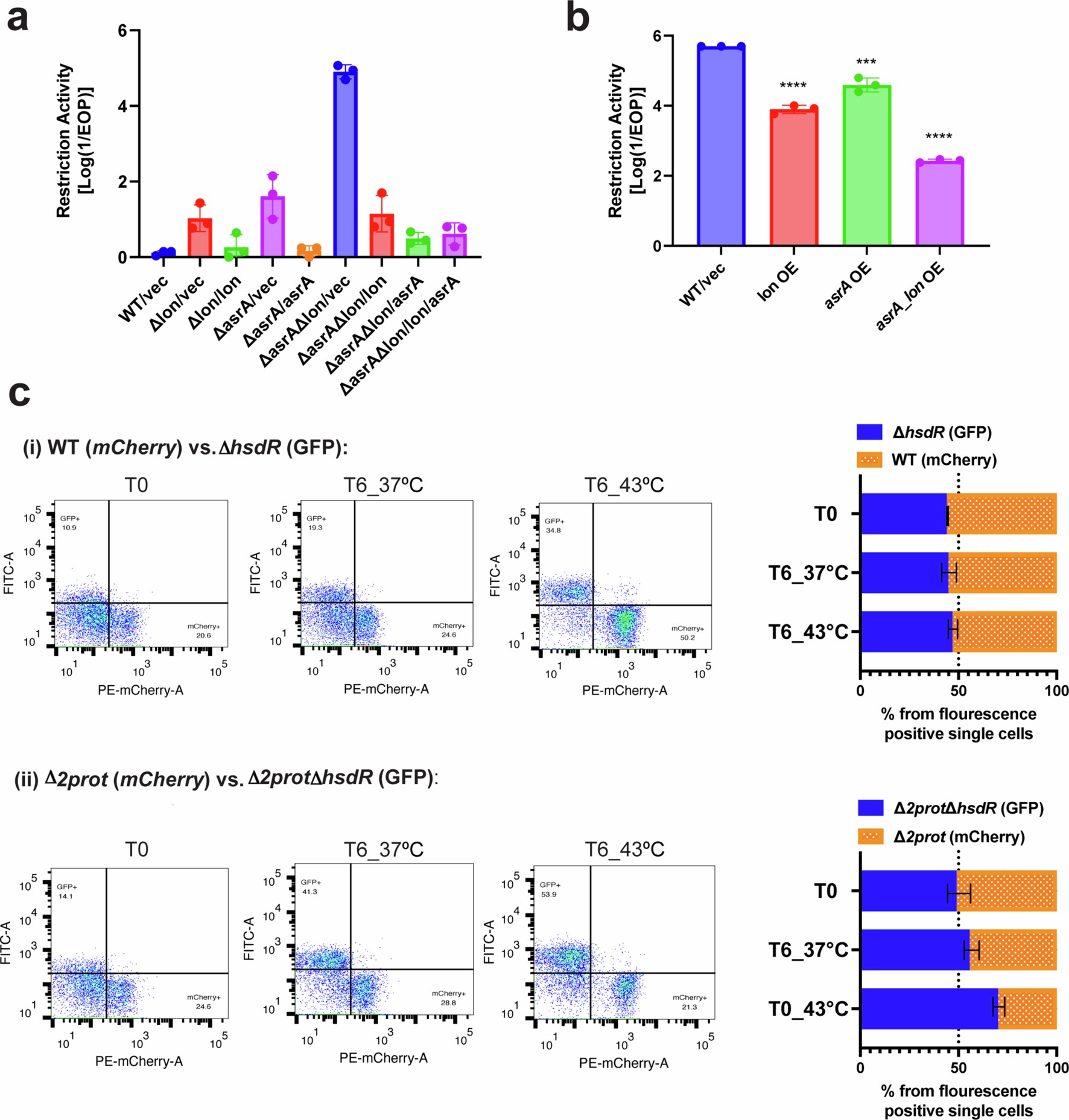
Extended Data Fig. 8: Proteases complementation and fitness cost for restriction activation in the proteases mutant.

Protease complementation restores tiREN: (a) WT and mutant strains containing either empty vectors or plasmid-expressed protease were examined for restriction activity following ON growth at 43 °C. (b) Proteases OE at 37 °C affect restriction: Restriction activity at 37 °C with single and double proteases overexpression. Restriction activity was assessed with un-modified JBD24 phages, relative to the hsdR mutant strain. Each dot represents a single biological replicate, with error bars indicating standard deviation. (c) Flow-cytometry analysis of population variation in mixed WT and ∆hsdR strains (top), or double-proteases mutant and double mutant lacking hsdR (bottom). Mixtures were grown for six hours before analysis. Representative histograms of the reverse tagging analysis are displayed (left), and population percentages are shown as an mean of three biological replicates +/− SD. (right).