Fig. 4: The precipitation legacy of the microbial inoculum mediates transcriptional and physiological responses of T. dactyloides to acute drought.
From: Precipitation legacy effects on soil microbiota facilitate adaptive drought responses in plants

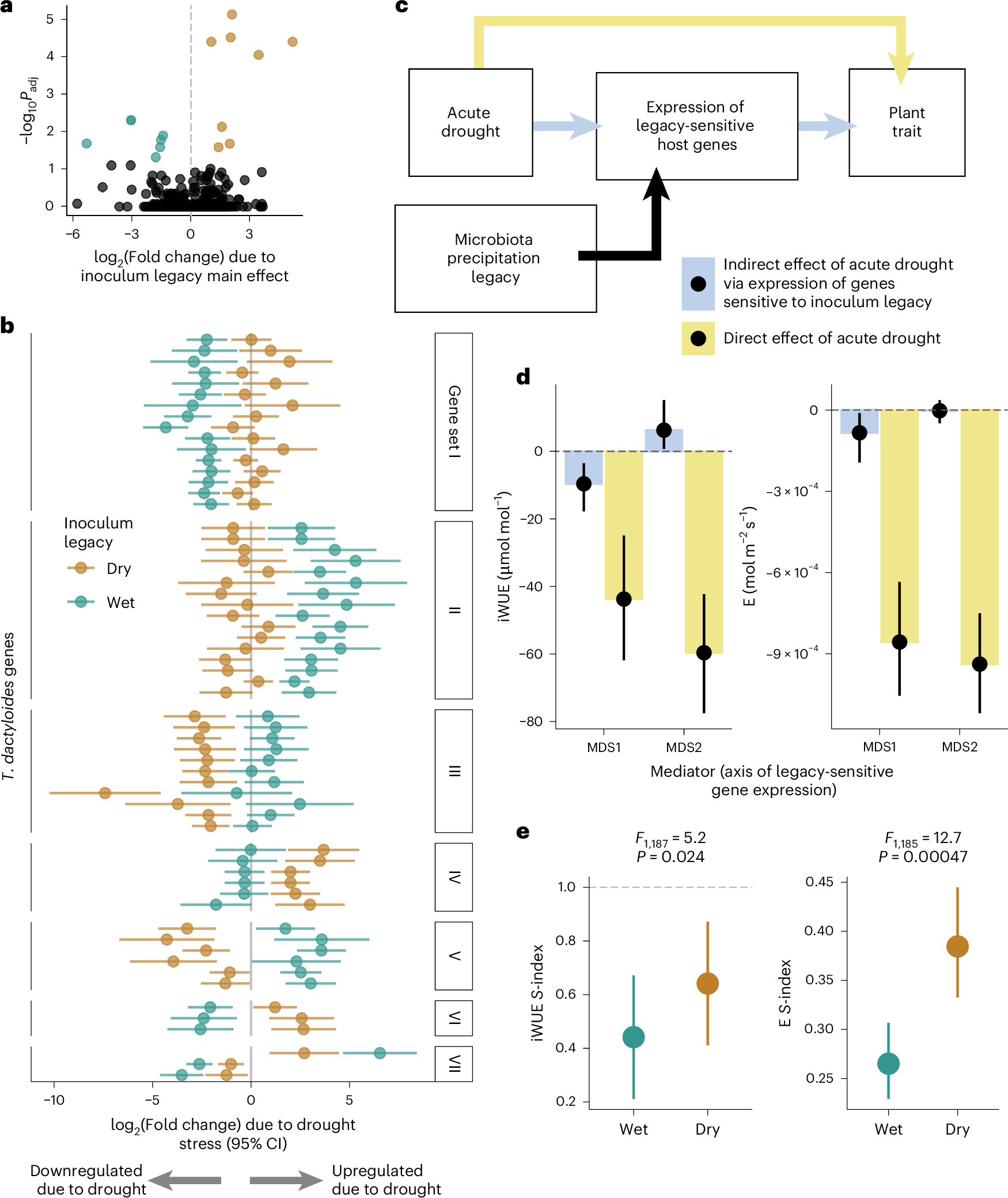
a, Fifteen genes were differentially expressed between plants inoculated with low-precipitation-legacy microbiota (brown) versus high-precipitation-legacy microbiota (turquoise). b. In total, 183 gamagrass genes responded to drought in a manner that was dependent on the drought legacy of the soil microbiota (the inoculum legacy × drought treatment interaction; Supplementary Table 10). Only genes with a drought response of ≥4-fold and with annotated maize orthologue(s) are shown for illustration purposes. Each pair of points represents one gene; the position of each point illustrates how the gene’s transcription level responded to drought treatment in plants inoculated with low-precipitation-legacy (brown) or high-precipitation-legacy microbiota (turquoise). Gene sets correspond to patterns of how inoculum legacy altered their drought responses. c, The model used for mediation analysis to test whether the expression of the 198 legacy-sensitive genes (in a and b) contributed to the overall effect of acute drought on plant phenotype. d, Mediation analysis confirmed that the expression of legacy-sensitive genes (summarized in two dimensions, MDS1 and MDS2) is involved in drought-induced decreases in iWUE (left) and transpiration (E; right). Yellow bars indicate the ‘direct’ effect of the drought treatment on trait values, that is, the portion of the trait response that is independent of the transcription levels of microbiota legacy-sensitive genes. Blue bars show the portion of the trait response that is mediated by microbiota legacy-sensitive genes. Points show the mean mediation effect and the error bars show 95% confidence intervals. e, Low-precipitation-legacy microbiota (brown) stabilized iWUE and E during acute drought. The S-index describes trait values scaled by the mean value of well-watered control plants, such that an S-index of 1 indicates that drought-treated plants were phenotypically identical to non-drought-treated plants. Points are EMMs from linear mixed-effects models and error bars indicate 95% confidence intervals; statistical support is from ANOVA with type III sums of squares. For a and b, points indicate the estimated mean log2-transformed fold change with 95% confidence intervals (95% CIs), and statistical support is derived from a two-sided Wald test of the null hypothesis that the log2(fold change) = 0, with FDR adjustment of P values (Padj).