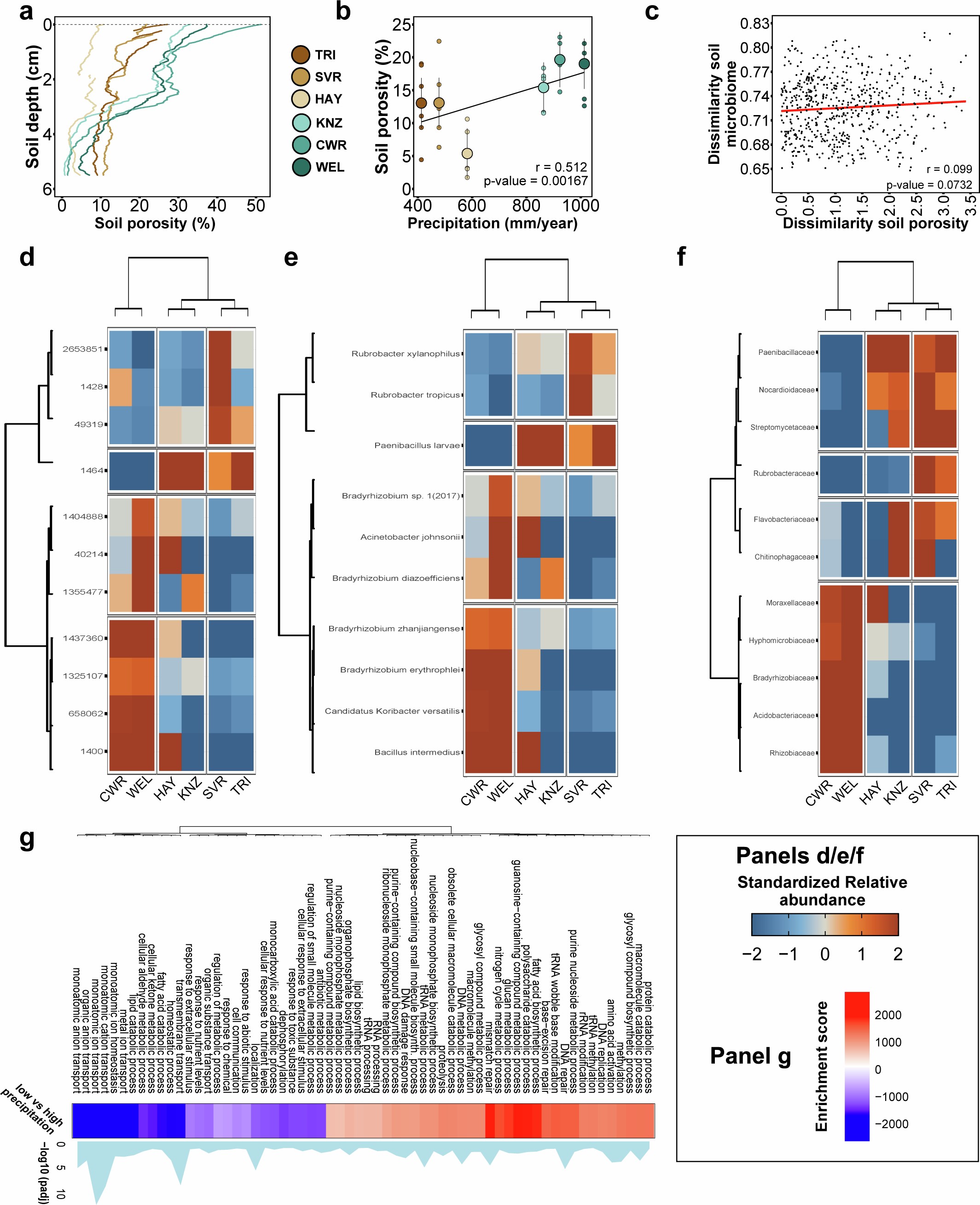
Extended Data Fig. 2: Precipitation, but not soil porosity, explains microbiota composition across the Kansas soil collection.
From: Precipitation legacy effects on soil microbiota facilitate adaptive drought responses in plants

a. Percent soil porosity changes with depth in soils exposed to the precipitation gradient. b. Two-tailed Pearson correlation analysis between soil porosity (averaged across depths) and mean annual precipitation (N = 6 soil samples per location, except N = 5 in CWR). Points represent the estimated marginal means (EMMs) with 95% confidence intervals. c. Pairwise correlation analysis between soil microbiota dissimilarities and soil porosity dissimilarities. The panel shows the one-sided Mantel r statistic and its p-value. d–f. Heatmaps showing changes in the relative abundances of NCBI TaxIDs (d), species (e), and families (f). In all cases, the values have been clustered according to taxonomic categories and soils. g. Numerous biological processes were enriched (red) or depleted (blue) in soils from low-precipitation sites (TRI, SVR, and HAY) relative to high-precipitation sites (WEL, CWR, and KNZ) (q < 0.05). Gene enrichment analysis was conducted using a generalized linear model, followed by Gene Ontology (GO) classification. To evaluate enrichment of each GO category, a two-sided Mann-Whitney U test was used to assess whether genes linked to the category were significantly clustered at either the top or bottom of a globally ranked gene list. p-values were adjusted for multiple comparisons, and categories with an adjusted p-value < 0.05 were considered significant. Adjusted p-values are shown on the plot as -log10 values. Enrichment scores are displayed as square root-transformed delta rank values of the GO categories.