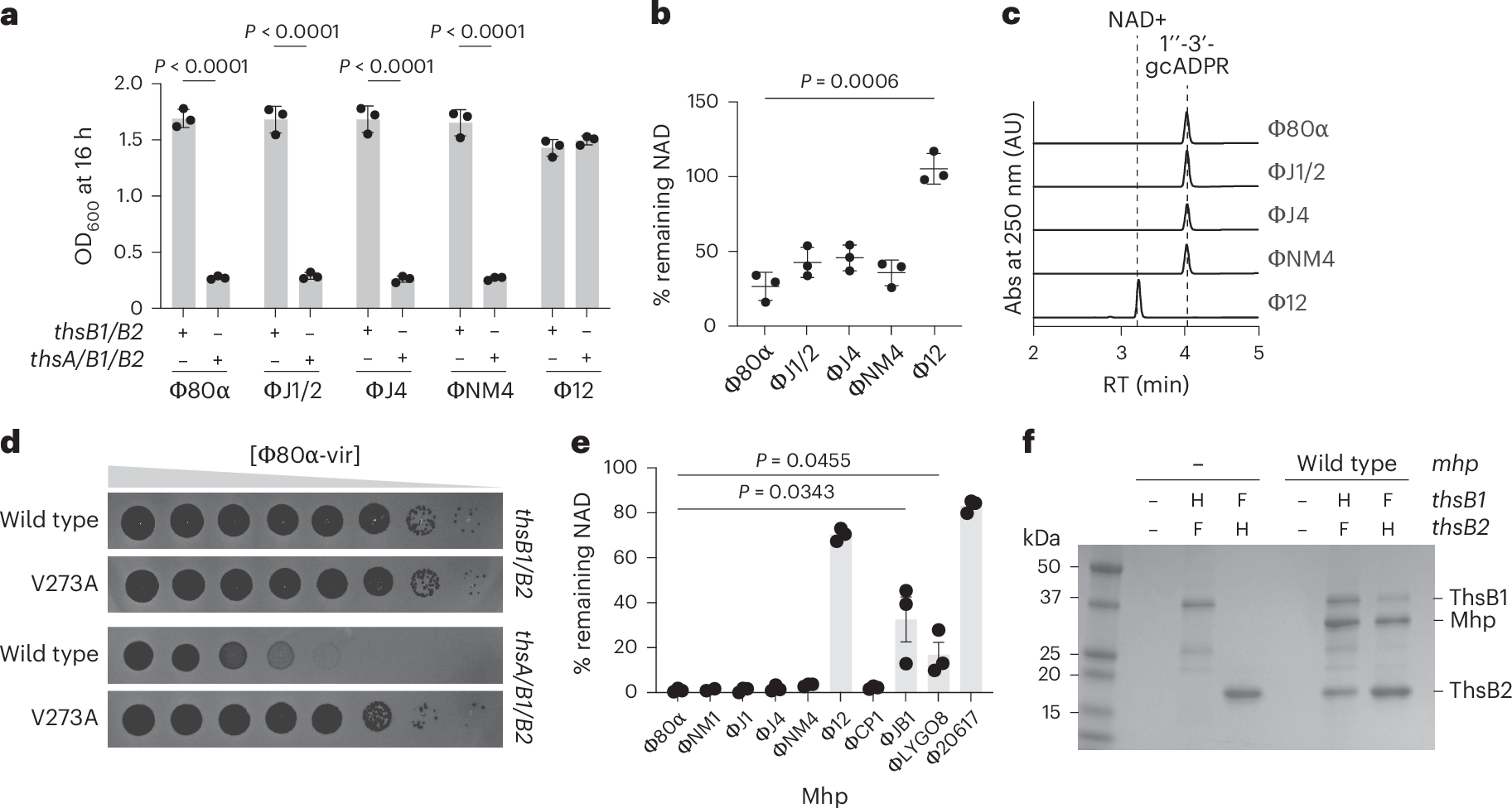
Fig. 6: ThsB1 and ThsB2 recognize diverse capsid proteins.
From: Bacterial TIR-based immune systems sense phage capsids to initiate defense

a, Growth of S. aureus RN4220 harbouring plasmids carrying either an incomplete (thsB1/B2) or full (thsA/B1/B2) Thoeris operon in the presence of a second plasmid expressing Mhp from different staphylococcal phages, determined as the OD600 of the cultures 16 h after addition of IPTG. Mean ± s.d. of three biological replicates is reported; P values (P < 0.0001) were obtained using an unpaired, two-tailed, t-test comparing groups with partial and full Thoeris. b, Measure of percentage remaining NAD(H), calculated as the ratio of the concentration of NAD+ and NADH detected in staphylococci harbouring a plasmid carrying a full (thsA/B1/B2) Thoeris operon to the value detected in the presence of an incomplete (thsB1/B2) system, after induction of a second plasmid expressing Mhp from different staphylococcal phages. Mean ± s.d. of three biological replicates is reported; P value was obtained using an unpaired, two-tailed, t-test. c, HPLC analysis of the products resulting from the incubation of purified ThsB2-His6 and ThsB2F6A-His6 with NAD+, in the presence of purified Mhp from different staphylococcal phages. RT of reactants and products is marked with dashed lines. d, Tenfold serial dilutions of Φ80α-vir or MhpV273A escaper phage on lawns of S. aureus RN4220 carrying either an incomplete (thsB1/B2) or full (thsA/B1/B2) Thoeris operon from S. equinus on a pE194-based plasmid under the control of an IPTG-inducible promoter. e, Measure of percentage remaining NAD(H), calculated as the ratio of the concentration of NAD+ and NADH detected in staphylococci harbouring one plasmid carrying thsA/B1/B2 from S. equinus and another carrying an mhp from various Staphylococcus or Streptococcus phages compared with the value detected in the absence of any of the ths genes, after induction of Mhp expression with IPTG. Mean ± s.d. of three biological replicates is reported; P value was obtained using an unpaired, two-tailed, t-test. f, Coomassie Blue-stained SDS–PAGE of proteins isolated from staphylococci expressing Seq–ThsB2-Flag and Seq–ThsB1-His6 with or without overexpression of Mhp from Φ80α-vir, after cobalt resin affinity chromatography. Protein molecular weight (kDa) markers are shown.