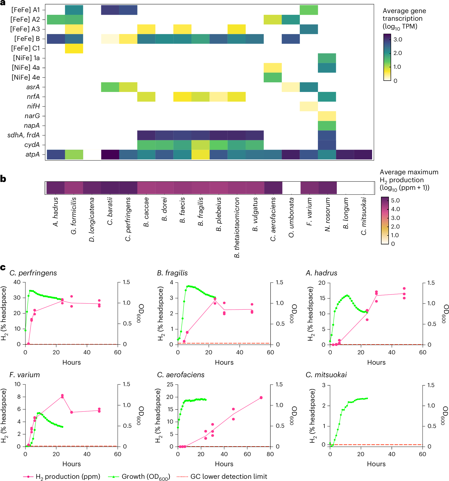
Fig. 3: Hydrogenase transcription and activity across 18 bacterial gut isolates.
From: A widespread hydrogenase supports fermentative growth of gut bacteria in healthy people

a, A heat map showing the average transcription levels (expressed as log10 TPM) of the catalytic subunit genes for hydrogenases and the terminal reductases associated with sulfidogenesis, succinogenesis, nitrate reduction and aerobic respiration. b, A heat map showing the average maximum H2 production for each isolate (expressed as log10 (ppm + 1)). In both heat maps, results show means from biologically independent triplicates. Bifidobacterium longum and Catenibacterium mitsuokai do not encode hydrogenase genes and so are used as negative controls. c, Bacterial growth measured by OD600 (green lines) and H2 production (% of headspace; pink lines) of representative isolates from chosen phyla over 24–72 hour periods (n = 3), where the lower detection threshold of the gas chromatograph is 1,000 ppm (dashed red line). A. hadrus, Anaerostipes hadrus; B. dorei, Bacteroides dorei; C. aerofaciens, Collinsella aerofaciens; C. baratii, Clostridium baratii; D. longicatena, Dorea longicatena; F. varium, Fusobacterium varium; G. formicilis, Gemmiger formicilis; N. rosorum, Necropsobacter rosorum; O. umbonata, Olsenella umbonata.