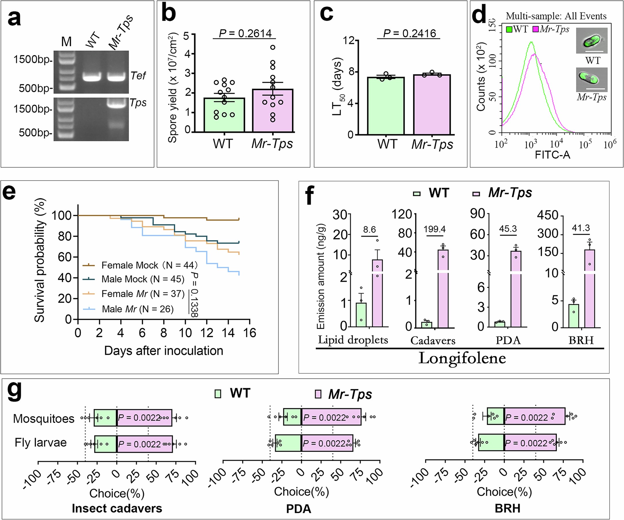
Extended Data Fig. 6: Construction of transgenic M. robertsii strain Mr-Tps expressing the pine longifolene synthase gene Tps driven by the constitutive Aureobasidium pullulans promoter Ptef.
From: Engineered Metarhizium fungi produce longifolene to attract and kill mosquitoes

(a) RT-PCR confirmation of Tps expression in M. robertsii. M: DNA ladder. Tef: reference gene encoding translation elongation factor. WT: the parental WT strain of Mr-Tps. Images are representative of three independent experiments. (b) Spore yield on the PDA. Experiment repeated three times with four replicates per repeat. Two-tailed Student’s t-test was used [also used in c in this figure n = 12 (b) and n = 3 (c)]. Data presented as mean ± SE. (c) Pathogenicity against G. mellonella larvae infected with 3 × 107 spores/mL. Data presented as mean ± SE. (d) Flow cytometry assays of spore lipid droplets stained with BODIPY dye. Inset: representative stained spores (of over 100 spores). Scale bar: 5μm. Note: no obvious difference between Mr and Mr-Tps. (e) Kaplan-Meier curves of survival of Ae. albopictus adults after being sprayed with Mr-Tps spore suspensions (107 spores/mL). Log-rank test was used (N: the number of insects assayed). (f) Emission of longifolene by lipid droplets from 12-day M. robertsii-colonized G. mellonella cadavers, sporulated mycelia from the cadavers, PDA and BRH cultures. Values represent fold changes in emission amount of longifolene by Mr-Tps compared to the WT. Data presented as mean ± SE. (g) Behavioral preferences of Ae. albopictus adult female mosquitoes (two-port olfactometer assay) and D. melanogaster larvae (two-choice assay) for the WT and Mr-Tps spores on mycosed G. mellonella cadavers, PDA and BRH. Behavioral preference was shown as the percentage of insects in either stimulus zone out of the total of insects that had made a choice, which was calculated as N1or N2/(N1 + N2), where N1 was the number of insects in stimulus #1 zone, and N2 in stimulus #2 zone. Data presented as mean ± SE. Two-tailed Mann-Whitney test was used (n = 6).