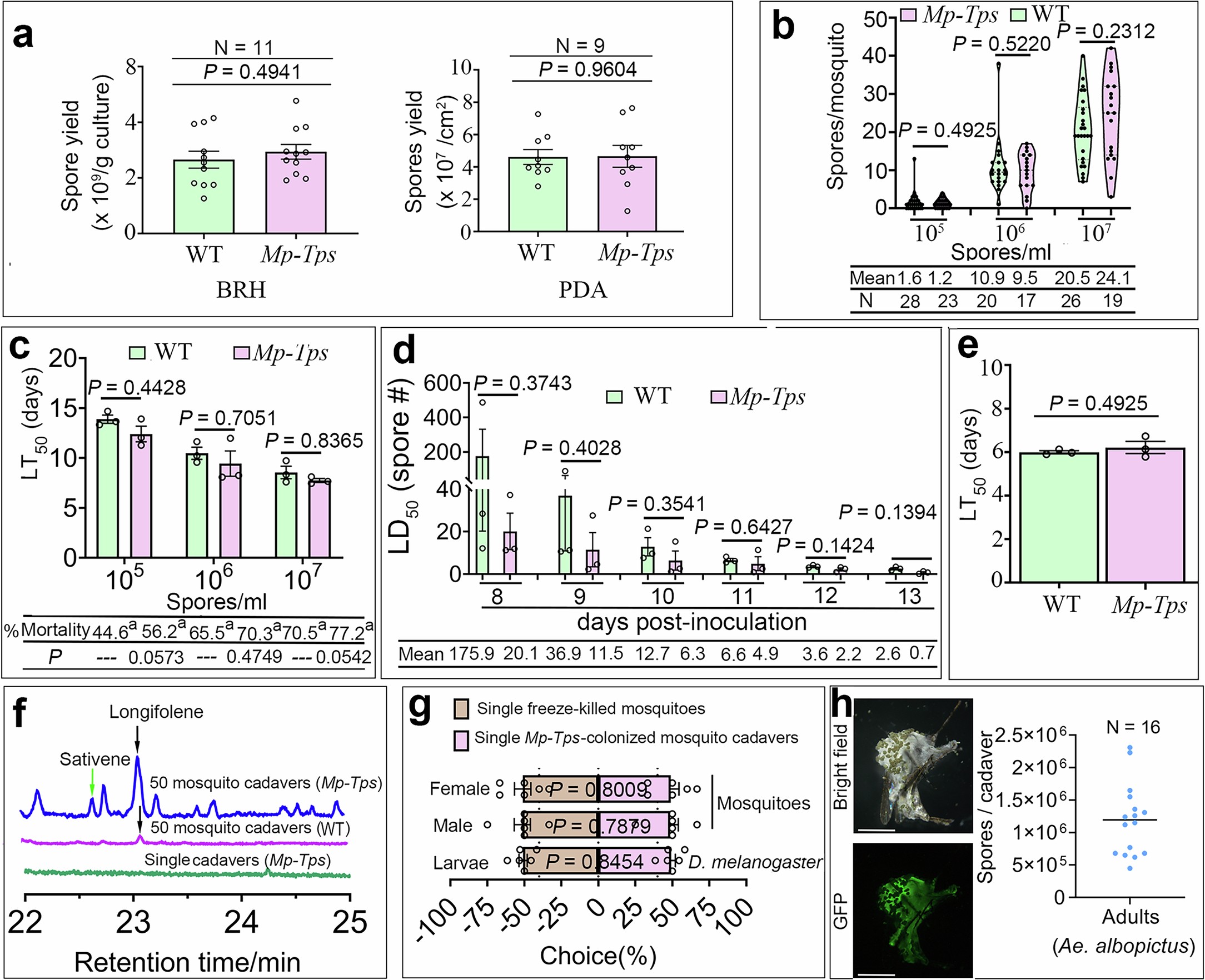
Extended Data Fig. 7: Characterization of transgenic M. pingshaense strain Mp-Tps expressing pine longifolene synthase gene Tps.
From: Engineered Metarhizium fungi produce longifolene to attract and kill mosquitoes

(a) Spore yields on BRH (left) and PDA (right) media. Two-tailed Student’s t-test was used. Data presented as mean ± SE. WT: the parental WT strain of Mp-Tps. (b) Number of spores per adult mosquito (Ae. albopictus) after being sprayed with spore suspensions (105, 106 or 107 spores/mL). Horizontal line: medians. N: the number of mosquitoes assayed. Two-tailed Mann-Whitney test was used. (c) LT50 values for mosquitoes with inoculations described in (b). Two-tailed Student’s t-test was used (n = 3). Data presented as mean ± SE. For mortalities seven days post-inoculation, within each spore suspension, values with same letters are not significantly different (P values shown below, Two-tailed Student’s t-test, n = 3). (d) LD50 values for mosquitoes with inoculations described in (b). Two-tailed Student’s t-test was used (n = 3). Data presented as mean ± SE. (e) LT50 values for G. mellonella larvae following immersion in 3 × 107 spores/ml. Two-tailed Student’s t-test was used. Data presented as mean ± SE. (f) Longifolene and sativene-containing portions of GC-MS analysis of 50-, and single Mp-Tps or the WT colonized mosquito cadavers. Note: no longifolene detected in single Mp-Tps cadavers. (g) Behavioral preferences (single Mp-Tps-colonized mosquito cadavers versus freeze-killed mosquitoes) of adult Ae. albopictus mosquitoes and 3rd instar D. melanogaster larvae. Data presented as mean ± SE. Two-tailed Mann-Whitney test was used (n = 6). (h) A representative Mp-Tps-colonized mosquito cadaver (of over 30 cadavers) under bright field and epifluorescence using filters set to detect GFP fluorescence (GFP) (Left panel), and the number of spores on single cadavers (Right panel). N: the number of mosquitoes assayed. Scale bar: 2 mm.