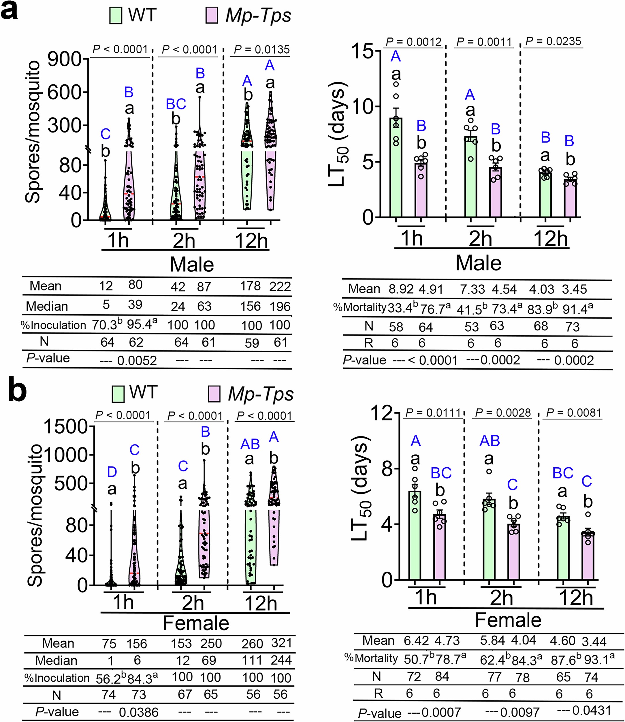
Extended Data Fig. 8: The ability of M. pingshaense strains to attract and kill laboratory-reared adult Ae. albopictus mosquitoes in 1m3-cages.
From: Engineered Metarhizium fungi produce longifolene to attract and kill mosquitoes

(a) Males. (b) Females. WT: the parental WT strain of the transgenic strain Mp-Tps. Exposed to Mp-Tps or the WT BRH cultures for one (1 h), two (2 h) and 12 (12 h) hours. Left panel: inoculum load (Horizontal line: median) and inoculation rate. Right: LT50 values and mortality at day seven post-exposure. Data presented as mean ± SE. Within each figure, different capital letters (blue) indicate significant differences (P < 0.05) among all treatments. Different small letters (black) indicate significant differences in inoculum load and LT50 (P value given on the top) and inoculation rate and mortality (P values given below) between the WT and Mp-Tps following the same exposure period. For inoculum load, the two-tailed Mann-Whitney test was used for comparisons between two samples, and the Kruskal-Wallis test with Dunn’s multiple comparisons test was used for multiple samples. For inoculation rate, LT50 values and mortality, two-tailed Student’s t-test for two samples and one-way ANOVA with Tukey’s multiple-comparison test for multiple samples. N: the total number of mosquitoes assayed; R: experiment repeats.