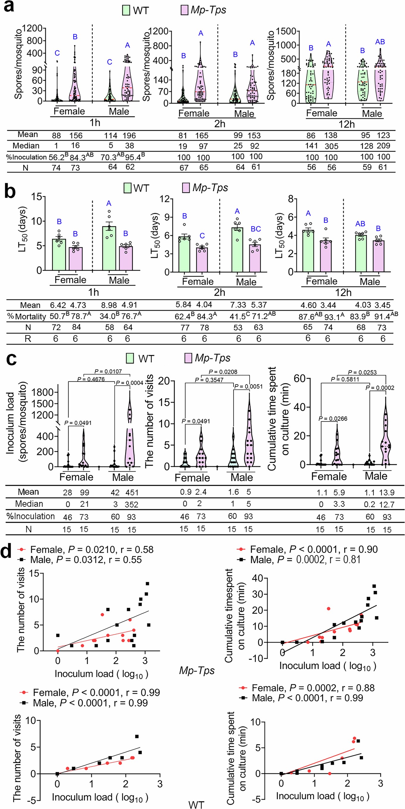
Extended Data Fig. 9: Differences in infection parameters and visitation to the fungal cultures between female and male mosquitoes.
From: Engineered Metarhizium fungi produce longifolene to attract and kill mosquitoes

(a) The inoculum load (Horizontal line: median) and inoculation rate. WT: the parental WT strain of the transgenic strain Mp-Tps. Within the same exposure period, different letters mean significant differences among all treatments (P < 0.05, The Kruskal-Wallis test with Dunn’s multiple comparisons test). (b) LT50 values and mortality. Data presented as mean ± SE. Within the same exposure period, different letters mean significant differences among all treatments (P < 0.05, one-way ANOVA with Tukey’s multiple-comparison test). a and b are other ways to illustrate the data presented in Extended Data Fig. 8. (c) Visitation to Mp-Tps or the WT BRH cultures (shown as the number of visits and the cumulative time spent on cultures within one hour exposure) and inoculum load during the visitation. Visitation and inoculum load of mosquitoes were individually assayed. Horizontal line: median. N: the number of mosquitoes assayed. Two-tailed Student’s t-test was used. (d) Correlations between inoculum load per mosquito (log transformation) and the number of visits to fungal cultures (Left) or the cumulative time spent on the cultures (Right). Upper panel: Mp-Tps cultures; Lower panel: the WT cultures. Calculations were conducted with the two-tailed Pearson’s correlation.