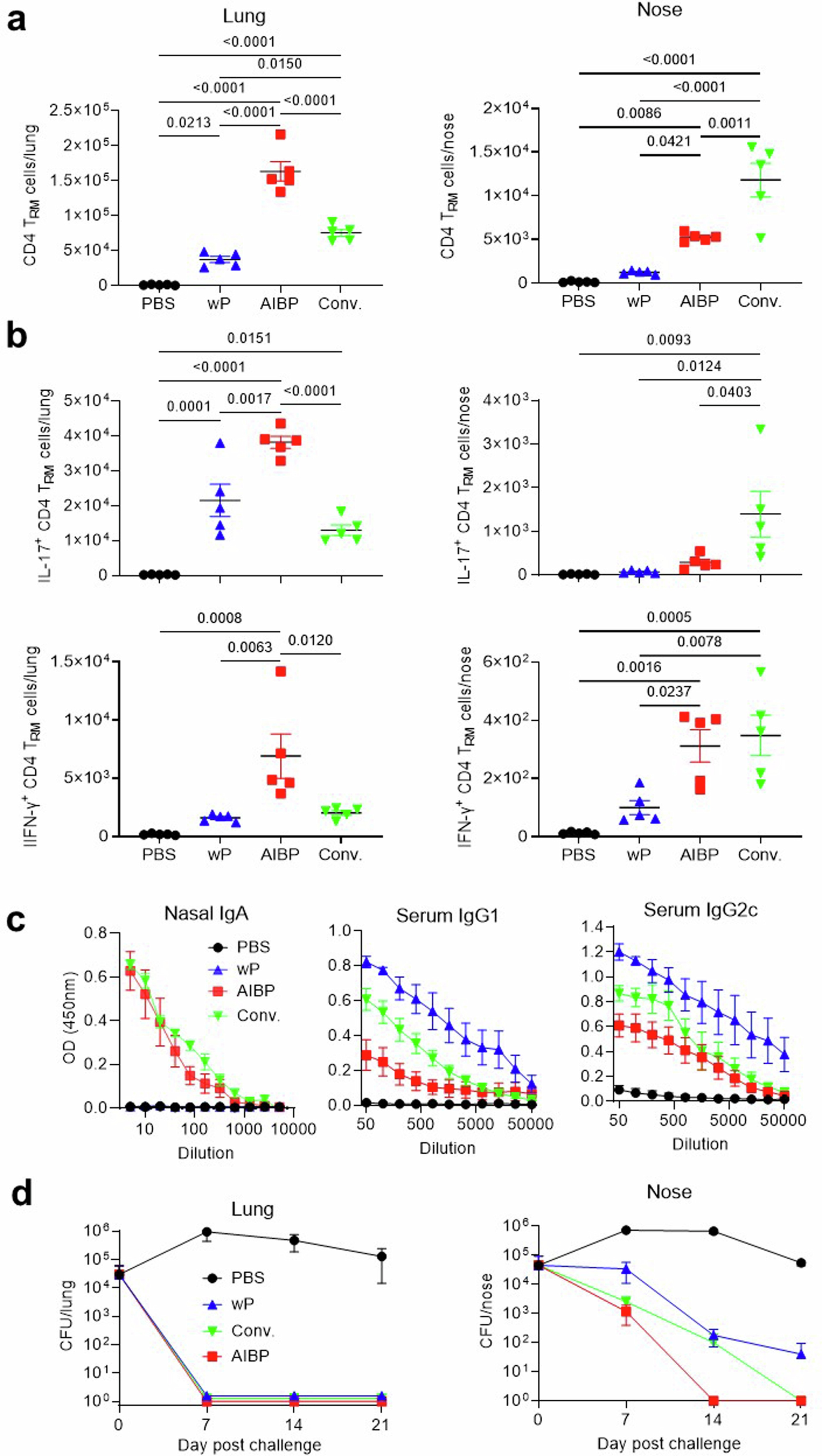
Extended Data Fig. 9: The AIBP vaccine confers a higher level of protection against nasal infection than a parenterally-delivered wP vaccine or previous infection.

Female 6-8 week old C57BL/6 mice were immunized by aerosol administration of AIBP vaccine or i.m. administration of a wP vaccine (1/50 of the human dose) or PBS at 0 and 4 weeks or were infected with virulent B. pertussis and allowed to clear the infection. Mice were aerosol challenged with live B. pertussis at week 6. a, On the day of challenge, CD4 TRM cells (CD45iv−CD4+CD44+CD62L−CD69+CD103+/− were quantified in lungs and nasal tissue by flow cytometric analysis. b, Number of B. pertussis-specific IFNγ- or IL-17-secreting CD45iv−CD4 TRM cells in lungs and nasal tissues by ICS and flow cytometry. Data in a and b are presented as mean ± s.e.m. for biological replicates shown as individual symbols (n = 5). c, On the day prior to B. pertussis challenge, concentrations of B. pertussis-specific IgA in nasal tissue homogenates and B. pertussis-specific IgG1 and IgG2c in serum were quantified by ELISA. d, CFU counts on lung and nasal tissue 7, 14 and 21 days post challenge. Data in c and d are presented as mean ± s.e.m. for biological replicates (n = 5). The data for the groups of mice immunized with AIBP only or PBS are duplicated from Fig. 4. Data were analyzed by one-way ANOVA followed by Tukey’s test for multiple comparisons. P values are shown above relevant datasets.