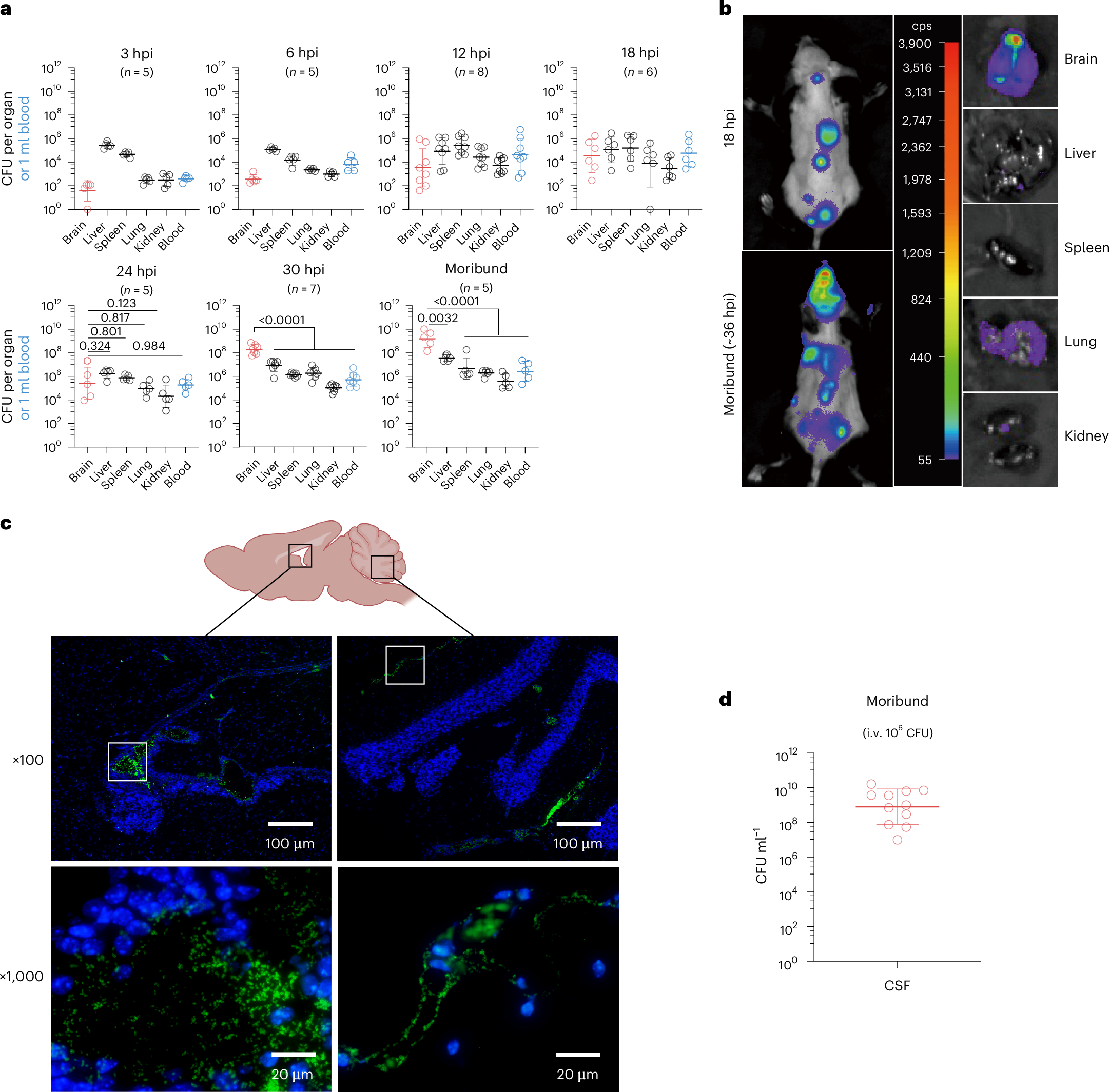
Fig. 1: S. zooepidemicus proliferates in the CSF and reaches high CFU in the brain.

a, CFU burden from organs over time after tail vein injection of 5 × 106 CFU S. zooepidemicus (geometric mean ± geometric s.d.; one-way ANOVA followed by Dunnett’s multiple-comparison test on log-transformed CFU). Mice were moribund between 29 hpi and 39 hpi. b, C57BL/6J mice intravenously injected with 5 × 106 CFU of SEZluc. Left panels: in vivo bioluminescence imaging at 18 hpi reveals S. zooepidemicus presence and bacterial accumulation in the brain of moribund mice. Middle panel: quantification of the bioluminescence signals in counts per second (cps). Right panels: organ bioluminescence for moribund mice post-euthanasia (additional replicates are included in Extended Data Fig. 1b). c,d C57BL/6J mice were infected with 106 CFU of S. zooepidemicus intravenously, and the brains and CSF were collected at moribund stages for histological immunofluorescence or CFU counting. c, Immunofluorescence of mouse brain in the sagittal plane. Bacteria were labelled with anti-SzM monoclonal antibodies (green), and cell nuclei were stained with DAPI (blue). The black squares respectively indicate the third ventricle (left) and cerebral fissures (right). The ×1,000 images are magnified views of the content of the white boxes in the ×100 images. d, CFU burden in the CSF of moribund mice (geometric mean ± geometric s.d.; n = 11).