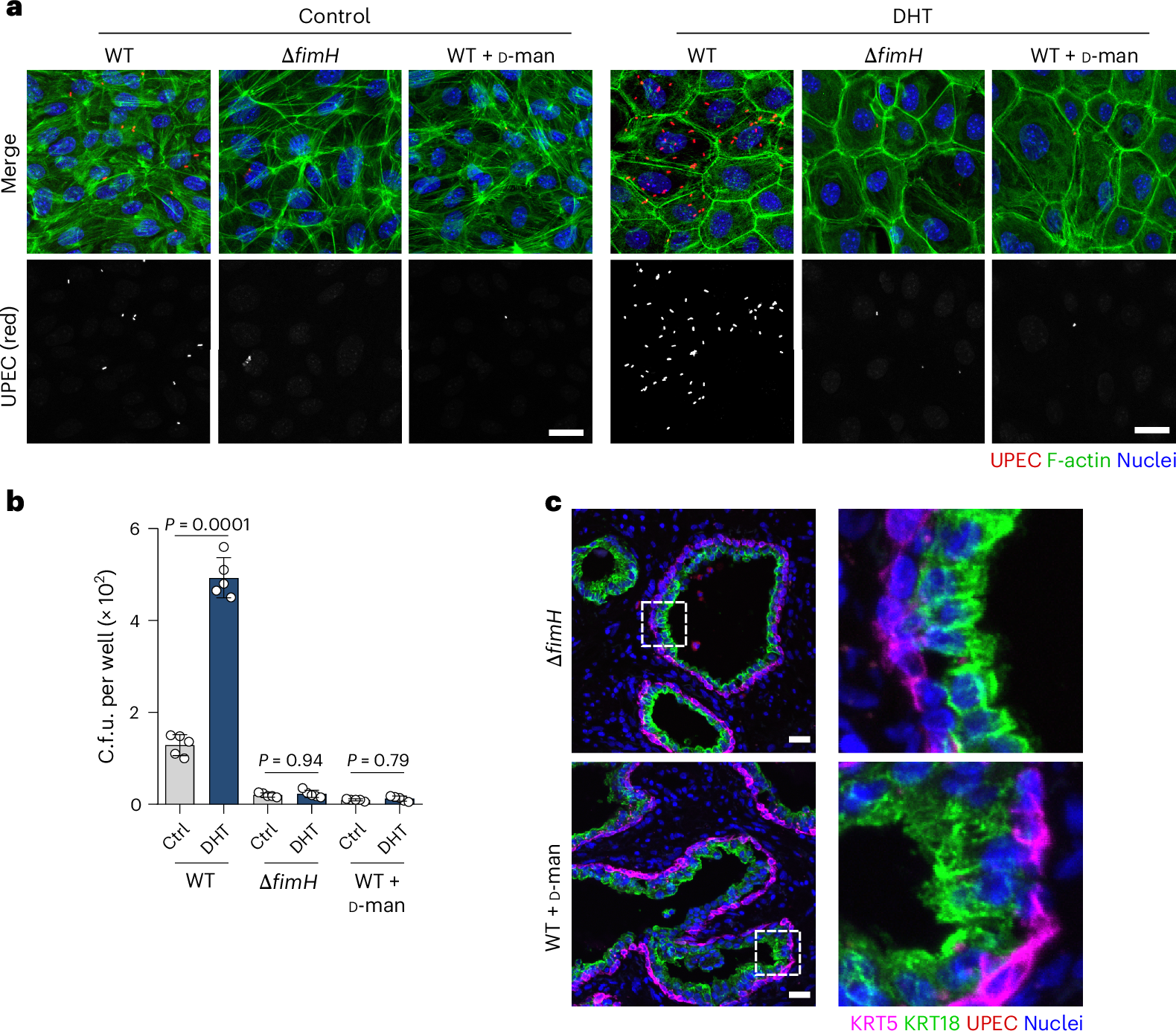
Fig. 3: FimH is necessary for maximal invasion into differentiated prostate cells.
From: Uropathogenic Escherichia coli invade luminal prostate cells via FimH–PPAP receptor binding

a,b, Representative images (a) and c.f.u. (b) of the prostate organoid-based models infected with WT UTI89, UTI89 ΔfimH mutant and WT UTI89 in the presence of 2.5% ᴅ-mannose for 1 h. Bacteria are shown in red. Cells were stained for F-actin (green), and nuclei were counterstained with Hoechst 33342 (blue). Scale bar, 25 µm (n = 3 (a) or 5 (b) biological replicates). Data are presented as mean ± s.d., and a one-way ANOVA with Tukey’s post hoc test was used. c, Representative confocal images showing the binding of ΔfimH mutant and WT treated with 2.5% ᴅ-mannose (red) to human prostate tissue. The tissue was stained for KRT18 (green) and KRT5 (magenta), and nuclei were counterstained using Hoechst 33342 (blue). Scale bar, 25 µm. Image quantification graph for c is shown in Extended Data Fig. 6c. Data are representative results from three donors and two independent experiments.