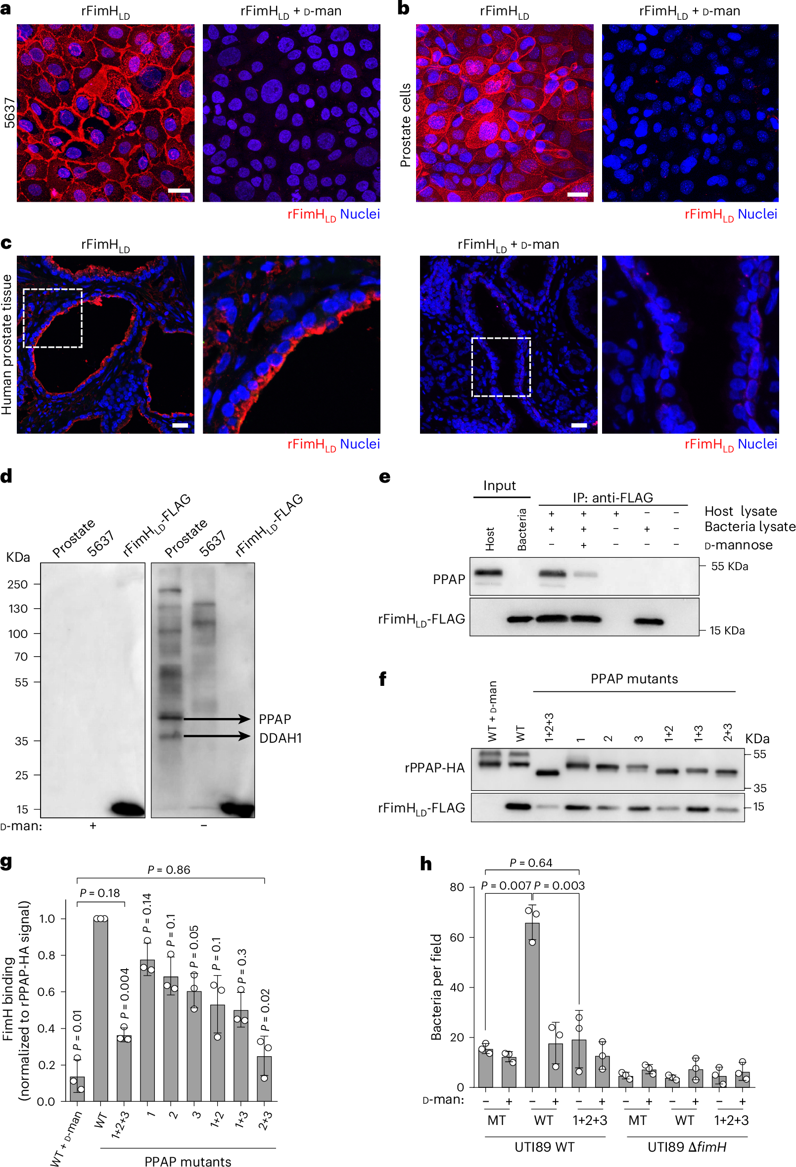
Fig. 4: FimH binds to the prostate-specific membrane protein PPAP.
From: Uropathogenic Escherichia coli invade luminal prostate cells via FimH–PPAP receptor binding

a–c, Representative confocal microscopy images of recombinant FimHLD (rFimHLD) binding to the 5637 bladder cell line (a), organoid-based model grown with 10 nM DHT (b) and human prostate tissue (c). rFimHLD signal (anti-FLAG antibody) is shown in red. Nuclei were counterstained using Hoechst 33342 (blue). Scale bar, 25 µm (n = 3 biological replicates). d, Overlay assay: prostate, 5637 and the rFimHLD-FLAG protein samples were resolved in an SDS–PAGE, transferred to PVDF membrane and incubated with the rFimHLD-FLAG in the presence or absence of 2.5% of ᴅ-mannose. Prostate protein candidates were detected using an anti-FLAG antibody. The two most prominent bands were excised and identified as PPAP and DDAH1. n = 2 biological replicates. e, Co-immunoprecipitation of PPAP using rFimHLD-FLAG as bait (n = 3 biological replicates). f,g, Representative blot (f) and quantification (g) of rFimHLD-FLAG binding to rPPAP-HA WT or mutants (mutant 1 position 94, mutant 2 position 220 and mutant 3 position 333; fold change over PPAP-HA signal; n = 3 biological replicates, one-way ANOVA with Dunnett’s post hoc test). h, Binding array showing UTI89 WT or UTI89 ΔfimH mutant binding to rPPAP-HA (WT and the triple mutant 1+2 +3). Mock-transfected (MT) cell lysate was used as control (n = 3 biological replicates, one-way ANOVA with Tukey’s post hoc test). Data in g and h are presented as mean ± s.d.