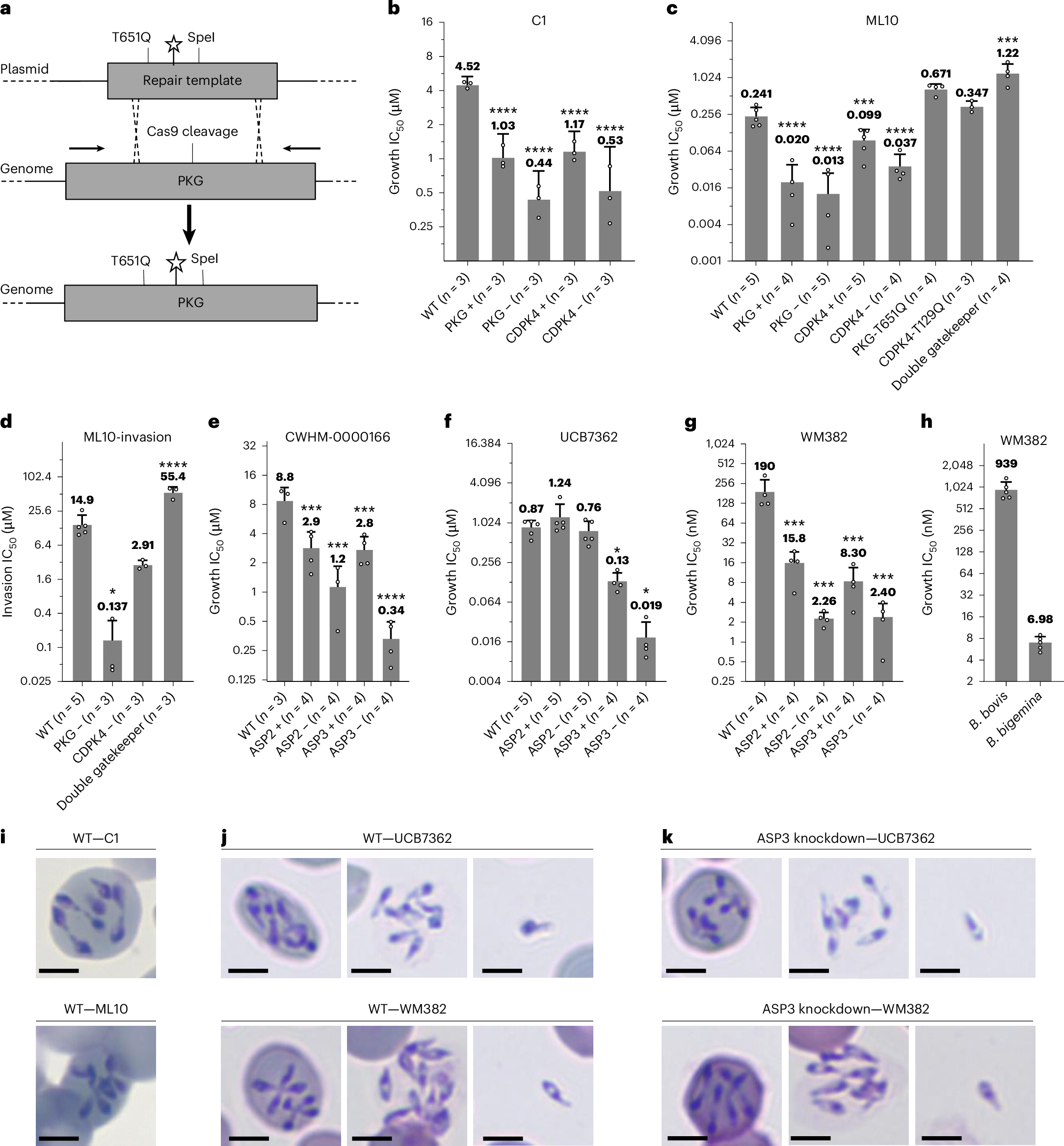
Fig. 5: Chemical genetics reveals PKG, CDPK4, ASP2 and ASP3 as druggable targets in B. divergens.
From: Babesia divergens host cell egress is mediated by essential and druggable kinases and proteases

a, CRISPR–Cas9 is used to introduce a putative drug resistance mutation into PKG (T651Q), a silent shield mutation (star) and a silent SpeI restriction site. b–h, IC50 of the stated compound for proliferation (b, c, e–h) or invasion of isolated merozoites (d). Each dot represents a biological replicate performed in technical triplicate. n is given in the x axis. The mean ± s.d. is shown. Statistical analysis was conducted using one-way ANOVA with Dunnett correction for multiple comparisons (two sided). Exact P values can be found in the source data. *P < 0.05; **P < 0.01; ***P < 0.001; ****P < 0.0001. All statistical values shown are relative to WT parasites. No statistical significance was observed between positive and negative conditions for each parasite line for any drug, which probably reflects partial knockdown induced by genetic modification alone. For growth assays, the positive condition was 500 nM Shld for PKG, CDPK4 and ASP3, and 2 µM for ASP2. For growth, the negative condition was 0 mM Shld for ASP3 and 250 nM for ASP2, PKG and CDPK4. For invasion assays, the negative condition is 350 nM Shld initiated 18 h before the experiment. ‘Double gatekeeper’ refers to the PKG-T651Q/CDPK4-T129Q double mutant. i,j, WT parasites treated with 20 µM C1 or 5 µM ML10 (i) and 10 µM UCB7362 or 300 nM WM382 (j) for 48 h. k, ASP3 knockdown (no Shld1) parasites were treated with 300 nM WM382 or 10 µM UCB7362 for 48 h. Scale bars, 3 µm.