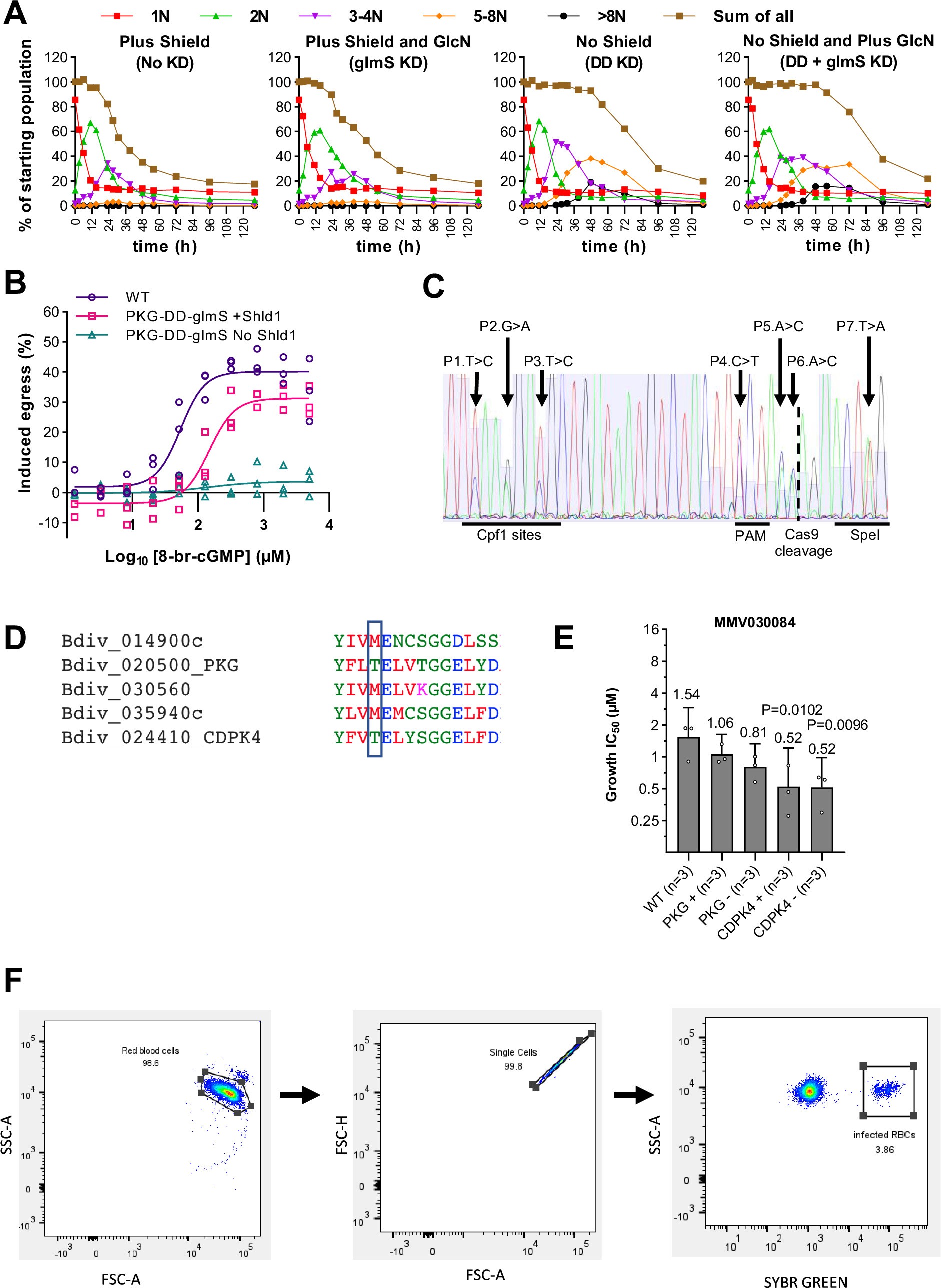
Extended Data Fig. 4: Chemical and genetic targeting of PKG and CDPK4.
From: Babesia divergens host cell egress is mediated by essential and druggable kinases and proteases

(A) The number of parasites per infected RBC over time with PKG knockdown, assessed by flow cytometry. A single representative experiment is shown of three biological repeats. (B) The number of WT or PKG-DD-glmS parasites, with knockdown (no Shld1) or without knockdown (500 nM Shld1) induced for 24 h prior to initiating the experiment, that egress when treated with varying concentrations of 8-Br-cGMP. Each point is the mean of a biological replicate performed in technical triplicate. n = 3. (C) Sanger sequencing of pkg in the uncloned parasite population after transfection (T651Q modification). Positions 1-7 are the alternative bases in the homology repair template where editing is expected. (D) Alignment of the CDPKs and PKG surrounding the gatekeeper residue (boxed amino acid). (E) IC50 of MMV030084 for proliferation over 72 h. Each point represents a biological replicate performed in technical triplicate. The mean ± SD is shown. n = 3. Statistical analysis shown is one-way ANOVA with Dunnett correction for multiple comparisons (two-sided). The ‘+’ condition was 500 nM Shld and the ‘-‘ condition was 250 nM Shld. (F) A representative flow-cytometry gating strategy to determine the percent of infected RBCs.