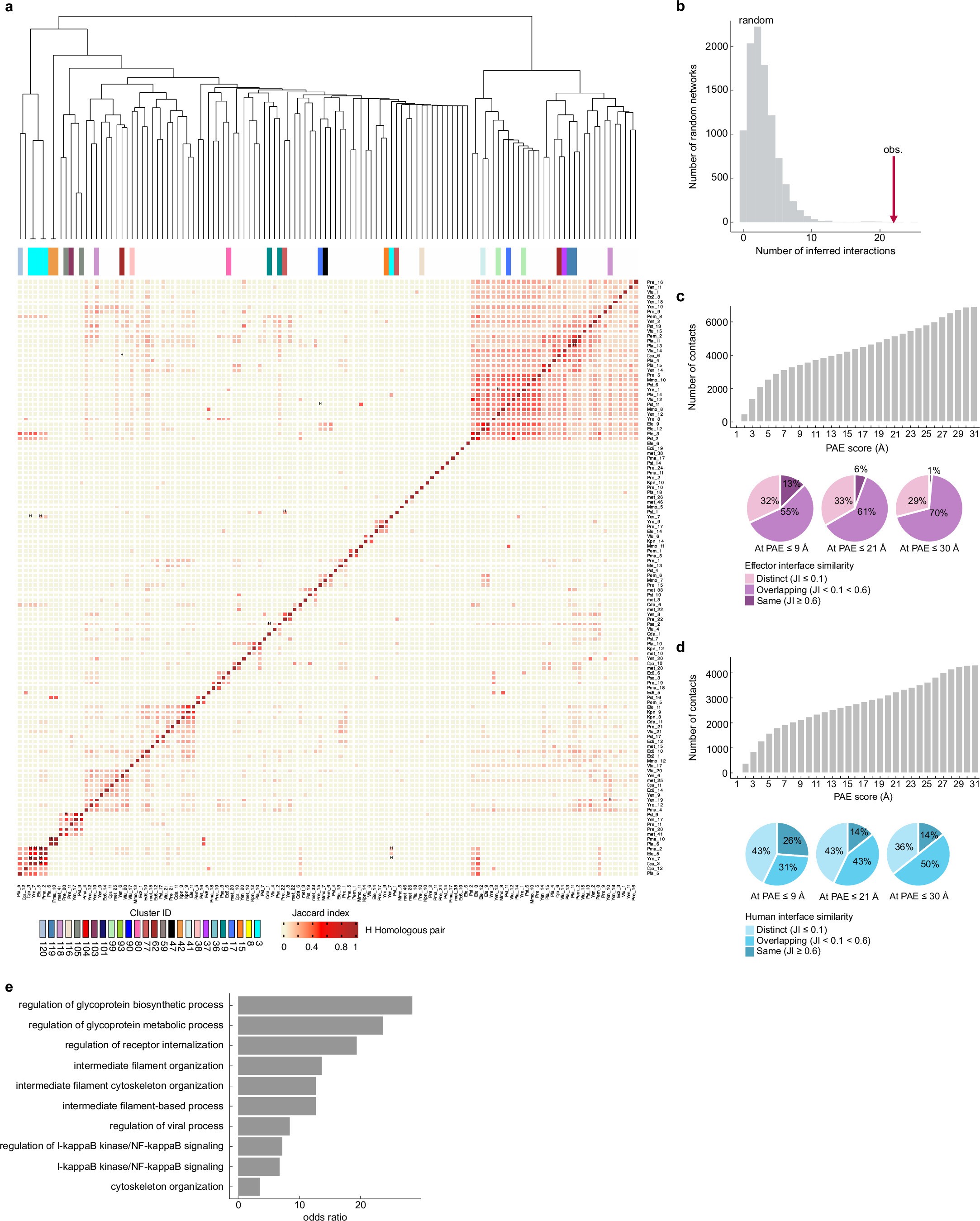
Extended Data Fig. 3: Patterns of bacterial effector-human protein interactions.

a, Jaccard-interaction similarity of all interacting effector-pairs with at least three shared human interactors. Color-intensity correlates with Jaccard-index. Effector pairs marked with “H” share the same homology cluster. Clusters are color-coded according to the legend. b, Actual count of motif-domain pairs matching at least two stringency criteria identified in HuMMIMAIN (arrow) compared to n = 10,000 randomized control networks (empirical P = 0.0003). c, (Top) Distribution of residue–residue contacts across predicted aligned error (PAE) scores for interfaces between bacterial effectors and their human targets. (Bottom) Proportions of human–human protein pairs targeted by the same bacterial effector, grouped by interface similarity at different PAE thresholds (Jaccard Index (JI) categories: Distinct ≤ 0.1, Overlapping 0.1–0.6, Same ≥ 0.6). Pie charts show similarity distributions for contacts with PAE ≤ 9Å (50th percentile), PAE ≤ 21Å (75th percentile), and PAE ≤ 30 Å (95th percentile). d, Top: Distribution of residue–residue contacts across predicted aligned error (PAE) scores for interfaces between human proteins and their bacterial effectors. Bottom: Proportions of bacterial effector–effector pairs targeting the same human protein, grouped by interface similarity at different PAE thresholds (JI categories: Distinct ≤ 0.1, Overlapping 0.1 – 0.6, Same ≥ 0.6). Pie charts show similarity distributions for contacts with PAE ≤ 9 Å (50th percentile), PAE ≤ 21Å (75th percentile), and PAE ≤ 30 Å (95th percentile). e, GO enrichment for convergence proteins. OR of functional annotations enriched among effector-targeted human proteins that are subject of convergence (FDR < 0.05, Fisher’s exact test with Bonferroni FDR correction). Full data and precise FDR and OR values in Supplementary Data 20.