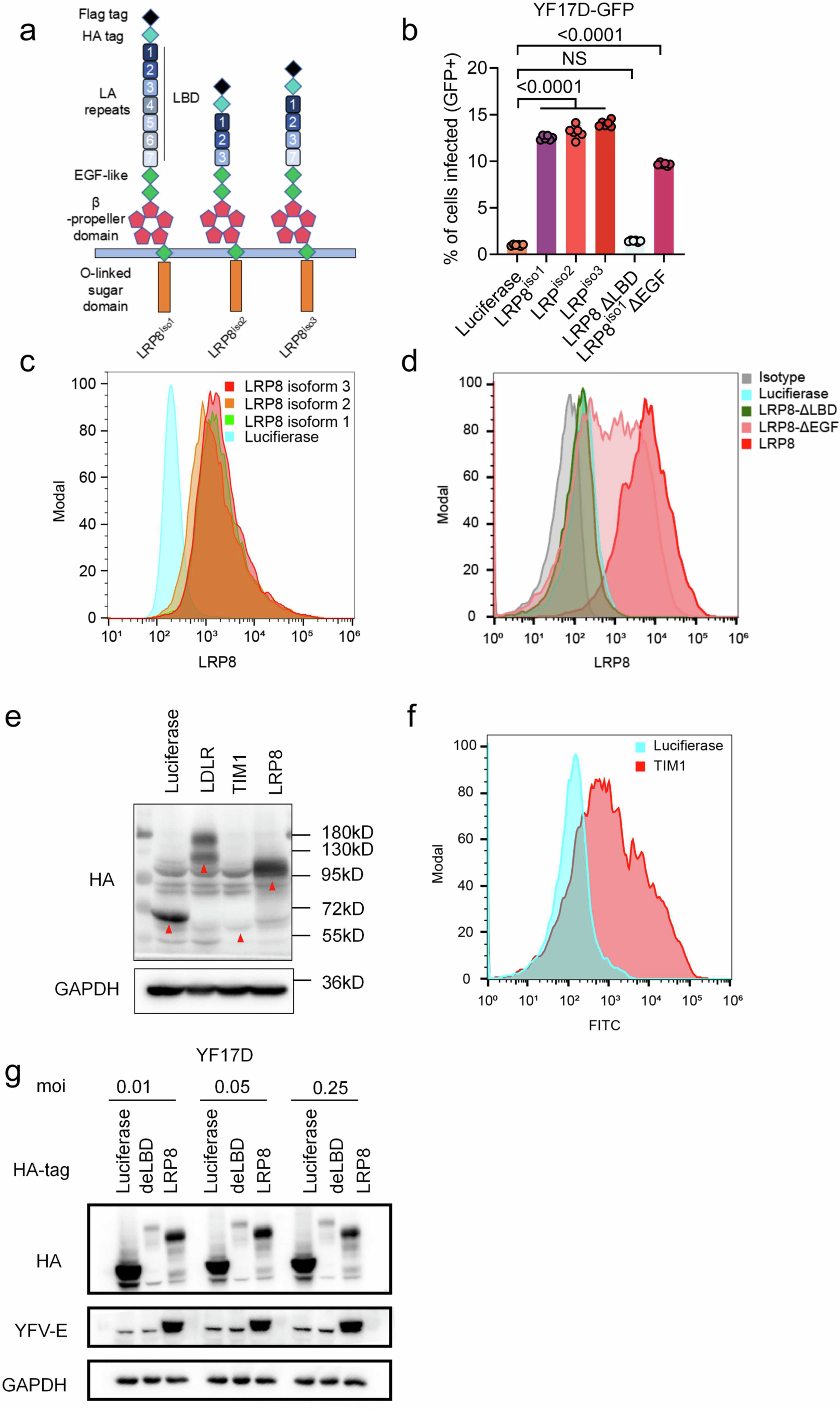
Extended Data Fig. 1: Different major isoforms of LRP8 have similar activities in promoting YF infection.

a, Schematic structure of LRP8 isoforms; b, In HEK293T cells, luciferase, LRP8 isoforms and its truncations were transiently overexpressed and the cells are infected by YFV 17D pseudoviruses. The ratios of infected cells were analyzed using FACS at 24hpi. c,d, Expression of the isoforms and its truncations on cell surface were determined with anti-LRP8 by FACS. e, f, Expression of luciferase, LDLR, LRP8 or TIM1 containing 3xHA tag overexpressed in HEK293T were analyzed by Western blot (e) or FACS (f). g. In HEK293T cells, luciferase, LRP8-ΔLBD and LRP8 were transiently overexpressed and the cells are infected by live YF17D with different MOI for 48 h. The infected cells were analyzed using Western blots. Statistical analysis was performed using one-way analysis of variance (ANOVA) with Dunnett’s multiple comparisons test(b). The statistics shown are Mean ± SEM. NS: not significant. The replicate in the figure indicates biological replicates, the experiments were repeated at least twice.